What is Ark Foundation?
BUSD 또는 ARKFI를 예치하여 변동 수익률을 얻고, 레퍼럴 보상 단계를 열고, spARK 상금의 행운을 얻으십시오.
개요
Ark Foundation은 스왑 기능을 지원하고, ARKFI 토큰 가격을 안정화하고, Ark에 유동성을 공급하면서 수동 소득을 얻을 수 있는 안정적인 방법을 제공하기 위해 풍부한 유동성 풀을 구축합니다. Ark Vault 계정이 있는 지갑만 Ark Foundation에 참여할 수 있습니다.
본드 스테이킹
BUSD 또는 ARKFI가 입금되고 자동으로 스왑 및 페어링되어 50/50 BUSD/ARKFI 유동성 쌍인 BOND를 생성하는 유동 스테이킹. 모든 예금은 자동으로 스테이킹됩니다.
신디케이트 보상 레벨 잠금 해제
- 스테이킹된 BOND 값은 신디케이트 보상 레벨을 잠금 해제하고 가변 수익률을 얻는 데 사용됩니다.
- 스테이킹된 BOND의 가치는 신디케이트 추천 보상 수준(1-15)에 대한 자격을 결정하고 Ark Foundation 대시보드에 표시됩니다.
- BOND 값은 가변적이며 특정 신디케이트 보상 수준을 유지하기 위해 때때로 추가 BUSD를 추가해야 할 수 있습니다.
가변적인 일일 수익 창출
- 스테이킹된 BOND는 Ark 재단이 징수한 세금의 일부를 BUSD로 지급하여 변동 수익률을 얻습니다.
- 풀 소유권 %는 풀에 스테이크된 총 BOND에 따라 변동됩니다.
- 사용 가능한 보상은 풀 소유권 %에 따라 세금에서 지급되며 지갑으로 인출하거나(세금 10%) BOND 스테이크로 다시 합성(세금 없음)할 수 있습니다.
- BOND는 언제든지 판매할 수 있으며(잠금 없음, 10% 인출세 적용) BUSD로 지급됩니다.
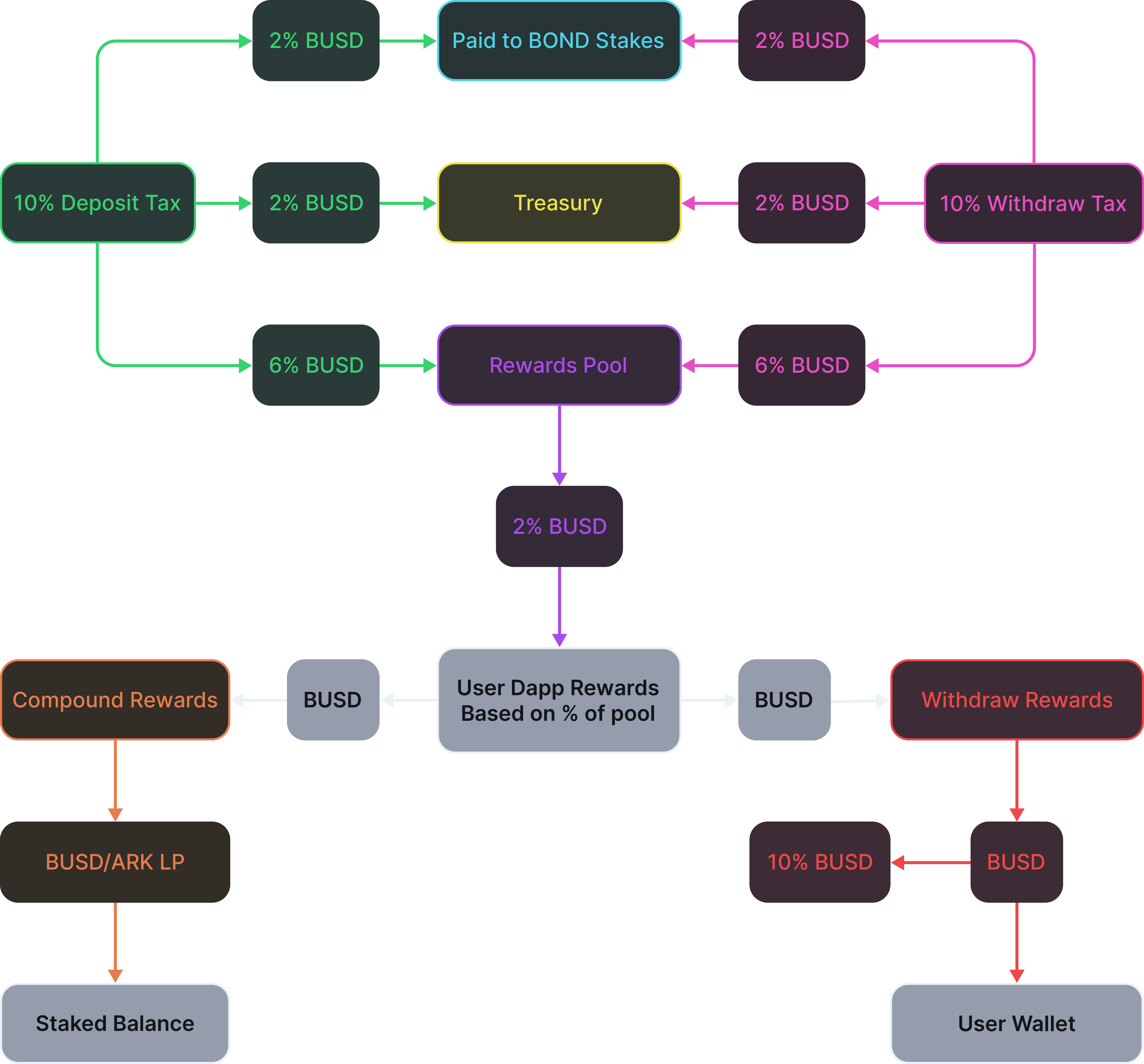
10% 예금/출금 세금 할당
- 6%는 풀의 소유권 %에 따라 24시간마다 2%가 지급되는 보상 풀에 들어갑니다.
- 2%는 풀 소유권 %에 따라 BOND 스테이커에게 즉시 분배됩니다.
- 2%는 Ark Treasury로 보내집니다.
$ARK 예금
- 총 ARKFI 입금액의 10%는 BUSD로 스왑되어 10% 예치세를 지불합니다. 나머지 ARKFI의 50%는 BUSD로 스왑되어 BOND를 생성합니다.
- 24시간마다 200 ARKFI의 최대 입금이 허용됩니다.
- 최대 ARKFI 예치금은 ARKFI 매도 한도에 따라 변경될 수 있습니다.
BUSD 예금에는 제한이 없습니다.
spARK 상금
spARK 상금을 받을 수 있는 기회를 얻으려면 지갑에 다음 중 하나가 포함된 활성 Ark Vault 계정이 있어야 합니다.
- 레벨 1 추천 보상을 받기에 충분한 BOND 스테이킹($250 상당의 BOND)
- 레거시 NFT 보유
세금 및 보상 흐름
Ark Foundation 세금이 할당되고 보상이 지급되는 방식

