Decentralized affiliate networks generating merchant and advertiser centric ecosystem
Affiliate marketing is, believe it or not, yet another sector which found its way to incorporate blockchain facets. Statistically, more than 80% of modern-day online-based companies utilize affiliate marketing to a certain degree; however it constitutes only to 5% of the overall digital marketing expenses. Why? So let’s find out!
Similar to other industries that blockchain is enhancing, affiliate marketing is generally dependable on third-party providers, that is, affiliate networks. Doing what it does best, blockchain aims to eradicate third-party providers by employing vicious blockchain affiliate networks which will streamline the affiliate process and put an end to unreasonably high fees.
Traditional proceedings in affiliate marketing and its constituents
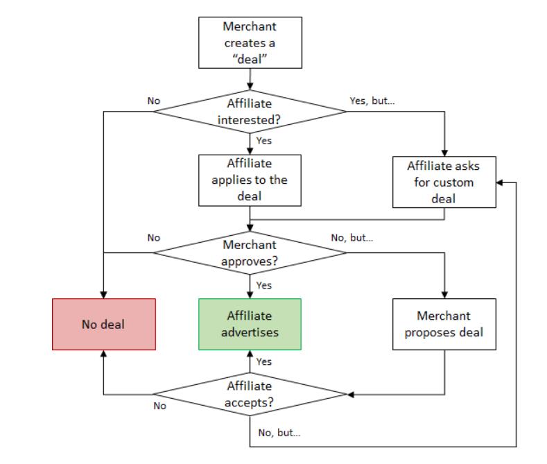
Presently, online companies (merchants) are remunerating to relevant advertisers (publishers) with a goal to promote their product or service. Merchants pay certain commissions for each sale that goes through publisher’s referral link. This marketing tool has been proven to work many times before and it unmistakably creates a win-win situation for both parties. If the publisher’s traffic is proven to work for the specific niche where plentiful of merchants are operating, publisher can easily earn immensely.
For this process to be successfully conducted, publishers need to install individual tracking codes for each referral link in order to keep track of the sales, and report back to the merchants about various KPIs in terms of best performing referral, number of referees, country of origin, activity time, etc. This is where third-party providers — affiliate networks — come into play.
These affiliate networks are clustering publishers and merchants from various niches and are connecting them to one another accordingly. This is very similar to what Amazon is doing by linking buyers with sellers. Usually affiliate networks have hefty commission rates going as high as 25%. Another challenge which emerges is a lack of transparency through the entire affiliate system.
Ex: If merchant pays $10 USD to affiliate network, how can merchant be rest assured that the affiliate network doesn’t pay drastically less for each referred user, on top of taking huge fees?
This and many other drawbacks is what blockchain aims to solve and provide cost-effective and safe ecosystem for its end users.
Introduction to blockchain affiliate marketing networks
Newly devised smart-contracts affiliations formed different frameworks as to tackle affiliate marketing challenges. Attrace, as an example, is a decentralized affiliate network based on Ethereum which utilizes blockchain technology at the heart of the affiliate marketing by storing deals between Merchants and Publishers and then connecting smart contracts to each individual referee, regardless if sale has been achieved or not. Attrace incorporates far lower fees than traditional affiliate networks (0.5%), streamlines the process by linking publishers and advertisers directly in a transparent ecosystem in which path of each referee will be well known and recorded on the blockchain. Smart contracts will also be able to govern the terms of the affiliate sales agreement between publisher and advertiser.
In a similar fashion, Blockverse has established an all-in-one environment that both publisher and advertiser can use for direct communication, but also conducting affiliate business simultaneously. The platform boasts highly accurate and auditable data in real-time. All parameters are fully customizable and can be easily drilled down by geo-location, players, and banners. Blockverse’s onboarding process is consisted of 3 easily attainable steps:
- Select most beneficial package and sign the license contract
- Download and install the APIs
- Reap the benefits of decentralized affiliate platform with high inputs and transparency
In both cases, affiliate networks are urging both advertisers and merchants to conduct all transactions on-chain with cryptocurrency. Attrace at the moment is fully exploiting the idea; however it plans to introduce the option of earning the revenue in fiat as well. This will potentially lower the barrier for non-crypto-savvy users to pitch-in.
One of the blockchain affiliate market-changers, RefToken not only allowed merchants and advertisers to do business in a trustless and decentralized ecosystem, but also track the value of the sale or conversion, for instance if a transaction is worth $100 or $10. To combat the fraudsters, RefToken developed an immutable audit trail of all revenue and conversion data stored on the blockchain — allowing brands to audit and identify fraudulent affiliates. Likewise, affiliates will be pleased to hear that all commission payments they receive will be issued automatically and instantly on the platform, eliminating the cash-flow issues.
Blockchain affiliate marketing networks can at any time use traditional, more popular affiliate networks to advertise themselves for substantially reduced fees — in some instances as much as 90%.
However, no decentralized affiliate network has yet fall into this trap and they keep on preaching why blockchain is better as it can offer far more than just “less fees”.
Fraud prevention — one of the most widespread issue for both merchants and advertisers. Blockchain does not rely on trust as all transactions are stored on a ledger plus the agreements’ storage within the smart contracts.
Transaction speed — Whenever a publisher and an advertiser reach a business deal, the transactions process can take months to be successfully administered. Blockchain, however hastens the process by conducting instantaneous transactions once the terms from the smart contracts have been respected.
Boosted communication funnel between merchants and advertisers — The traditional affiliate networks stand between publisher and merchant. This means that the two parties never have the opportunity for a direct discussion about creating more value in the relationship. For example, transparency of which kind of links or ads performs best, or how best to market new products. Blockchain efficiently upgraded the process by removing the need for affiliate networks by introducing entire blockchain affiliate environments which are user-friendlier and resourceful.
So, will blockchain replace networks and perhaps even SaaS? That’s unlikely because blockchain alone is not a product; it’s a technology upon which to build a product. As with any new technology, blockchain will likely be adopted and heralded by an influx of affiliate networks and tracking platforms. Piercing through to the vanguard of blockchain affiliate marketing networks along with iGaming, ecommerce, trading, and social networks, CoinPoint Group brings an added value by allying with a number of blockchain affiliates and offering unrivaled marketing prowess.






