KING CASINO: ENHANCING ONLINE GAMING INDUSTRY USING BLOCKCHAIN TECHNOLOGY
INTRODUCTION
One of the fastest-growing business in the world is an online gaming business like casino, betting, gambling, video gaming industry and with the prospect of being the largest business in years to come.
The video gaming industry has become so enormous over the previous years and according to the statistics it will grow to over $300billion by 2025, with over 2.5 billion gamers both male and female around the world. With the introduction of blockchain Technology into gaming business, the gaming business has grown and more secured than before.
Right now, cryptocurrency is turning out to be not just a general method for obtaining a wide range of merchandise and enterprises, yet additionally an incredibly productive business. Cryptocurrency, as an unknown decentralized cash framework, is perfect for the betting industry. It is quick, simple and safe.
CHALLENGES OF ONLINE GAMING INDUSTRY
Little or No Transparency : Many online gaming industries are not trust-worthy due to lack of Transparency. They do not allow customers to know the principle and process of gaming.
Delay in Payments: When cash out requests are delayed, this lead gamers to play somewhere else
Terrible Experiences: In the process of registrations, verifications and payment process, user registration might be incomplete due to the website issue or slow platform.
Security Concerns: Majorly, all online resources disturbed by hackers, programmers all over the world. Users funds and financial information are at risk and they can be a victim of external and internal attacks.
Cost: Most online gaming platform deduct charge fees for everything and this can limit the performances of the customers.
What is KINGCASINO?
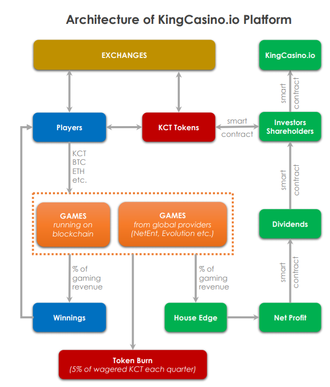
KingCasino is the most secure web based wagering stage and 100% wellbeing affirm on the grounds that it is a venture tech group dedicated security significant issue. KingCasino is an extra profite for speculator in venture ICO and IEO previously running and huge benefit financial specialists this stage. Kingcasino primary spotlight on financial specialists since this stage quarterly profits compensates all in speculators ICO&IEO. Expected KCT token cost increment and each quarter 5% consume KCT token.
KingCasino is the main web based gaming stage that empowers players to utilize their cryptocurrencies for an unmatched assortment of gambling club games, spaces, and sports wagering. KingCasino brings to clients their interesting KCT security token.
A few games that will be highlighted on KingCasino are; Sports bettings, Pokers, Lotteries, Mobile Games, and so on.
AIMS AND OBJECTIVES OF KINGCASINO
- To solve the above challenges facing online gaming industry
- Kingcasino allows a lot of people to participate in the industry and partake in the profit
- To give partners the highest possible revenue share
Kingcasino will utilize blockchain technology to addresses the shortcomings of traditional betting.
WHY KINGCASINO?
- Profoundly secure
- Assortment: - KingCasino Amazing 1000 game well known club and big stake assortment. Pokar, Slot, Barracat, and numerous from live lottery game assortment.
- Permit: - Kingcasino as of now registered in Curacao. Club industries and we accepted that this stage future trusted for each client.
- Straightforwardness: - It is a stage client and believed brilliant agreement made as of now for completely gainful development in your business. Internet wagering, Live gambling club, Live payout administration and winning payout for profits.
- High Liquidity:- KingCasino Platform each client and each financial specialist can without much of a stretch purchase sell KCT token whenever Latoken Exchange, P2PB2B Exchange. Up and coming huge trade dispatch
TOKEN
Total supply:- 130,000,000 KCT (ERC-20)
Smart Contact:- 0x67287BBF55Da69aB76A32dC87487097AD9b89c2b
Available KCT Token Sell:- 65,000,000KCT
KCT Token Issue Price:- (0.50$-1$) Depending on particular round.
KCT Token Issue&Sell: KCT token all details and distribution all funding system below:-
Private Sell: 10,000,000KCT
ICO&IEO: 59,000,000KCT
FOUNDER: 30,000,000KCT
TEAM: 6,000,000KCT
MARKETING: 4,000,000KCT
AIRDROP&BOUNTY: 500,000KCT
RESERVE: 20,000,000KCT
KINGCASINO ROADMAP
TEAM AND SPONSORS
FOR FURTHER RESEARCH VISIT:
Website: https://kct.kingcasino.io/
Whitepaper: https://kct.kingcasino.io/assets/img/doc/whitepaper-send.pdf
Telegram: https://t.me/KingCasinogroup
Twitter: https://twitter.com/kingcasino888
Facebook: https://www.facebook.com/kingcasino8/
Linkedin: https://www.linkedin.com/company/kingcasinogroup/
Reddit: https://www.reddit.com/user/Kingcasino888/
YouTube: https://www.youtube.com/channel/UC4zxzDe8J_QvF745cZvDq8Q
Authorship:
BITCOINTALK USERNAME: BOLUWAYOMI
BITCOINTALK PROFILE LINKS: https://bitcointalk.org/index.php?action=profile;u=2321222
TELEGRAM: @Brown_eye97





