GrabAMeal - Decentralised Meal Sharing on Blockchain
[Introduction]
Since the advent of Blockchain in 2008 for use in the bitcoin, as its public transaction ledger and made it the first digital currency to solve the double spending problem without the need of a trusted authority it has been the inspiration for other applications. The developments over the last few years have ushered at the beginning of a “Sharing Economy” with many distributed applications becoming “Blockchain” enabled with crypto tokens and smart contracts being the core of the trust mechanism. There are disruptions in many common business models, such as room sharing, taxi bookings, meal sharing and other applications that involve financial transactions between parties unknown to each other.
On this occasion, Let's me introduce you to a meal sharing platform that using blockchain technology.
Introducing! GrabAMeal - Decentralized Meal Sharing on Blockchain.
What is GrabAMeal?
GrabAMeal is a decentralized peer-to-peer dining sharing platform for food lovers. Sellers will be able to put their passion and attention on the food they make to buyers looking for simple and affordable food, with minimum intermediation, lower cost, and higher value.
The world is increasingly becoming global and mobile. People move around the world, from one city to another and from one place to another for pleasure or for work. In all this busy and time constrained life, finding the food one likes and wants usually takes a backseat. Whether one is traveling alone for business or for work, or one is traveling with family to a new destination, finding the places to eat can be a real challenge. Moreover, dining out, in recommended and listed restaurants can be really draining on the pocket, while not guaranteeing the satisfaction one seeks.
The other major trend globally is that many young people are staying away in different cities globally for study and work. There is a major temporary population in every city of migrants, who live and work or study in these cities. While they manage cheap accommodation, eating good food, regularly and of their choice is always a challenge. Many young people suffer lack of nutrition, bad health due to eating poor quality and sub-standard food from very few options available to them. They yearn for a good home cooked meal, served hot and tastes good.
It is with this background, GrabAMeal intends to launch a global platform for matching good food seekers with people willing to serve a preferred freshly prepared and tasty meal. The idea is to find the type of food one wants to eat from the options available within a specified radius of presence. The listed families, can receive the order and prepare the food for delivery on time. The modes of delivery will evolve over time, but initially, it may be designed for “Take away” or “Dining in” at the place of delivery or to provide “Home Delivery” options if the seller can provide the service.
The platform will evolve to include many other “logistics” and “Supply” partners for food and ingredients delivery and collection with their inclusion as trusted intermediaries. Over time, the organized delivery of food for party, meetings, gatherings, and occasions, shall be included on the platform. Food delivery for workplace lunch, school tiffin, etc., can also be included on the platform, as the aggregation model has backed up with “Dark Kitchens” set up in various cities.
The platform will evolve to continuously update and assess the participants on the platform using advanced analytics and IoT technology, to ensure perfect matching of expectations in future.
Blockchain on GrabAMeal.
GrabAMeal is different from traditional online meal aggregation platforms as a distributed decentralized organization of sellers and buyers completely built on trust and provenance provided by the Blockchain ecosystem. The platform is simply a technical mechanism of ensuring trusted engagement between many distributed sellers and buyers, using the GAM token and the management of seller and buyer reputation, dispute resolution and ongoing quality management mechanism using specially designed “smart contracts”.
The GrabAMeal platform will not interfere in the business transactions of sellers and buyers apart from managing the processes defined for using the platform by various stakeholders.
GrabAMeal is a peer-to-peer marketplace and resolves the core issues of traditional models by use of built-in trust mechanism, to achieve:
- Payments & Incentives - Very minimum transaction fee for buyers or sellers on the platform using GAM token. Token-based incentives for buyers and sellers, independent auditors, suppliers and other partners using a reward and penalty mechanism.
- Enhanced Trust - A robust blockchain based onboarding, review, and feedback mechanism to ensure the accuracy of information and quality of food delivered.
- Transparent rewards - The platform rewards the actual stakeholders (sellers and buyers) of the benefits of growth in value of the GrabAMeal platform by means of reward tokens for expansion, participation, and promotions. As the platform grows in the volume of buyers and sellers and consequently transactions of the GAM token, the members of the GrabAMeal platforms will earn incremental benefits through carefully designed reward mechanisms.
- Dispute resolution and quality control mechanisms - GrabAMeal members, buyers, and sellers, will invariably face many mismatches of expectations and divergence. A mechanism to involve other sellers and buyers and independent food experts (auditors) in dispute resolution shall be developed. All participants will have a pre-defined role and will be able to vote in dispute resolution incidents in exchange for GAM tokens.
GrabAMeal Features.
GrabAMeal will be a global peer to peer connecting platform to connect buyers to sellers who wish to prepare a meal and serve them. The blockchain platform of GrabAMeal will work on different protocols to ensure the identity of each participant, regulate quality and trust, reward and incentivize transactions and also dispute management.
IDENTIFICATION
The GAM-Id protocol kicks in at the onset of a seller or a buyer listing themselves on the platform. Participants submit profile information. The GAM-Id algorithm continuously adjusts the ratings of the users on a graded scale and categorizes sellers and buyers accurately and fairly.
REPUTATION MANAGEMENT
The GrabAMeal Reputation Management protocol encapsulates the reputation and disputes and constitutes a reward and incentive mechanism for participants based on their reputation ratings. The participants are allocated rewards for transactions depending on their reputation rating and dispute history.
DISPUTE RESOLUTION
The decentralized GrabAMeal platform will implement the GrabAMeal Dispute protocol to resolve all disputes that may arise in business dealings between the participants. It is a democratic system of dispute resolution. The GrabAMeal Dispute protocol will be strictly enforced to ensure trust and removal of any bias in the system.
VALUE REDISTRIBUTION
In this peer-to-peer connecting platform GrabAMeal will implement an elaborate reward and incentive mechanism. The user's participation in transactions, review, and feedback received, GrabAMeal events, participation in dispute resolution or in GrabAMeal trade will attract reward points.
How GrabAMeal Works
Sellers and buyers register on our decentralized blockchain platform due diligence are done as per GrabAMeal identification protocol to register users.
Sellers list cuisine they love to make on our meal sharing site wholesome food prepared with great personal care.
Buyers choose their favorite meal and make a booking on meal sharing platform meal finder search option helps to find cuisine of buyer's choice.
Meet great Chef and enjoy a good time with a great taste immerse in local food and culture over peer to peer social dining opportunity.
How food sellers will benefit from joining the GrabAmeal platform?
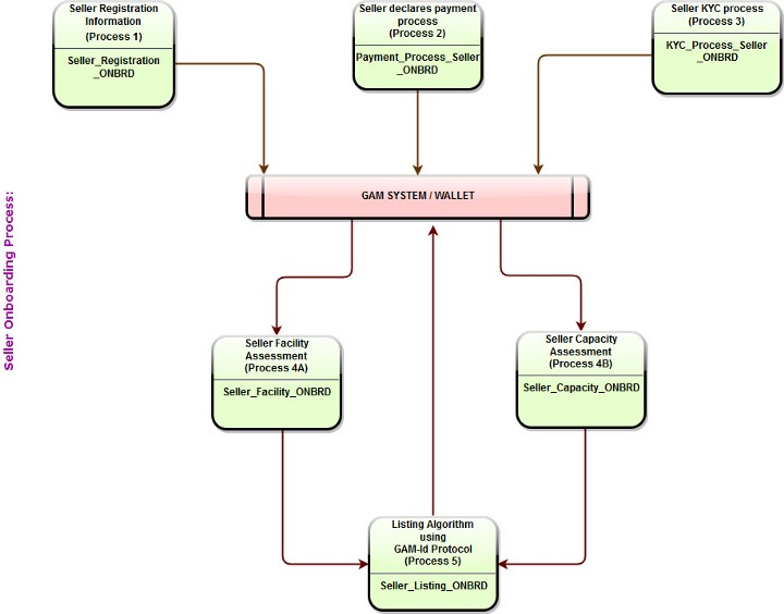
GrabAmeal is a global platform where sellers can include their presence to preview food buyers. Professional chefs and other cooks can register their names as sellers. Initially, the seller will be verified by the GrabAmeal checklist and the usual KYC process. The seller will send their profile and the data will be stored in the blockchain. These data cannot be destroyed or information will be lost. People from all over the world will recognize the name of the seller and the profile of the activity and the region in which he is interested in supplying his food business.
The GrabAMeal platform will validate each and every seller through a verification and trust process, by implementing a completely blockchain based review and feedback mechanism online. GrabAMeal may enable an independent audit mechanism involving third-party volunteers and food experts, which will confirm the seller's offerings and also participate in the dispute resolution process established by the GrabAMeal platform.
Sellers will be reviewed and assessed as unbiased. The lowest category sellers have an open opportunity to promote themselves as premium sellers, which is definitely an advantage. The GrabAmeal platform will help sellers to establish their business identity in a smooth and transparent process.
The seller can contact the buyer directly and there is no intermediary engagement. This helps in managing cost-effective deals and a sizeable amount of money. Better gains help sellers to improve their food-sharing business on the platform.
All transactions will be made using GAM through the GAM wallet. There is no risk of defaulters.
The GrabAmeal Platform involves 4 categories of people in the workflow process. This is the seller, who will cook and sell the food; buyers, who will buy food, independent auditors, and suppliers and suppliers to the seller. Each category of recipients has the unique benefit of GrabAmeal registration, the seller's benefits are a clear factor here.
How will food buyers benefit from using the GrabAmeal platform?
GrabAmeal is a useful food sharing platform. Buyers will be able to enjoy healthy and quality homemade food at reasonable prices regardless of their geographic location as buyers can choose from a list of registered food vendors. Before selection, buyers can check seller ratings to be confirmed about the quality of service.
It's cost-effective to use the GrabAmeal platform because the platform charges nominal transaction fees from buyers and sellers. Feedback and review mechanisms are a transparent way to grow a business or a seller. For the buyer, it is a clean and healthy way to get quality food.
Token Sale - Token Generation Event.
- TOKEN EXCHANGE RATE: 1 GAM = 0.01 USD
- TOKEN NAME = GAM
- GAM TOKEN SUPPLY = 2,000,000,000
- SUPPLYING ICO = 5,000,000 USD
- HOW PAYMENT = BTC, ETH, LTC, DASH
- MINIMUM PAYMENT = 1000 GAM
- SOFT CAP = 1,000,000 USD
- HARD CAP = 5,000,000 USD
PRE ICO Until 31 May 2018
ICO TOKEN SALE June 1, 2018, to July 18, 2018
- PHASE 1 30% to 40%
- PHASE 2 20% TO 30%
- PHASE 3 10% TO 20%
- PHASE 4 5% TO 10%
ROADMAP
For more information, Please visit the link below:
GrabAMeal MVP Site: https://grabameal.world
GrabAMeal ICO Site: https://grabameal.world/ico
GrabAMeal Token sale Site: https://grabameal.world/tokensale
Whitepaper: https://drive.google.com/open?id=1OIHBWhVYFdwpPJuv0MQ6VXTpPl5yLlh7
One Pager: https://drive.google.com/file/d/1_Y36yQiwRy0O7ubH63lrTfunl0whoD1x/view
[ANN] https://bitcointalk.org/index.php?topic=3374106.msg35366520#msg35366520
[ANN][BOUNTY] https://bitcointalk.org/index.php?topic=3374396.msg35370524#msg35370524
[ANN][ALTCOIN] https://www.altcoinstalks.com/index.php?topic=16284.msg79671#msg79671
Social Channel;
Facebook: https://www.facebook.com/grabameal.world/
Twitter: https://twitter.com/GrabamealW
Reddit: https://www.reddit.com/user/grabamealworld/
Medium: https://medium.com/@GrabamealWorld
Steemit: https://steemit.com/@grabamealworld/feed
Video
Vimeo:
YouTube:
Repository: https://github.com/grabameal
Support: https://grabamealworld.freshdesk.com/support/home
Mail: contact@grabameal.world
My BCT:
Username: bajigur894784
Profile Link: https://bitcointalk.org/index.php?action=profile;u=1238604;sa=summary
ETH Adress: 0xeF7154A48A81434bf700f4E889672bE84B9eF436






