LAN zu LAN verbinden - geht das?
Hallo Steamians,
ich habe nachfolgende Problemstellung und mache mir gerade dazu Gedanken - falls sich jemand auskennt und weiß was hier als beste Praxis gilt, bitte kommentieren.
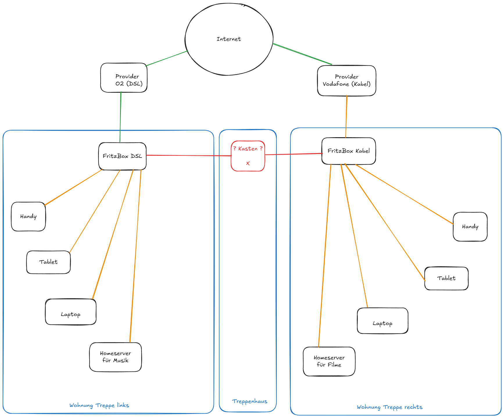
Also mein Nachbar hat ein Internetanschluss per DSL von O2 und ich habe einen Internetanschluss per Kabel von Vodafone. Jeder hat hinter seinem Router (Fritz Box) ein eingerichtetes Heimnetz. Die beiden Netze möchte ich verbinden. Mein Nachbar ist Familienangehöriger, von daher ist es nicht schlimm wenn er meine Filme schaut und ich seine Musik höre :) Also aus Richtung Datenschutz sind hier keine hohen Hürden zu beachten.
Vor kurzem hatte ich eine Woche lang kein Internet und bekam von Vodafone eine SIM Karte, damit ich mir einen mobilen Hotspot aufspannen konnte. Für das Homeoffice war das völlig ausreichend aber die ganzen anderen Geräte wie Homeserver, Repeater etc. wollte ich nicht umständlich umkonfigurieren, da das Netz ja jeder Zeit wiederkommen konnte. Ich hatte beim Hotspot (welchen ich per Handy aufgespannt hatte) sogar die gleiche SSID und das gleiche WLAN Passwort wie es auch bei der Fritz Box konfiguriert war festgelegt. Hab den Hotspot dann auch direkt neben einen Repeater gelegt und gehofft, dass mein Netzwerk jetzt wieder ganz normal arbeitet. Die Fritz Box hatte ich natürlich ausgeschalten, damit sie nicht stört. Aber es arbeitete nicht ganz normal wie vorher. Vermutlich hat so ein Hotspot vom Handy keine Router Funktionalität und keinen DSL Server etc.
Damit mir das beim nächsten Ausfall nicht wieder so geht, möchte ich mein Heimnetz mit dem Heimnetz von meinem Nachbarn koppeln. Er findet die Idee auch gut, denn unser Plan wäre, die Netze so zu konfigurieren, dass wenn ein Internetzugang ausfällt alles über den Zugang des Nachbarn läuft. Also fällt sein Internet aus bedienen sich alle seine Geräte bei meinem Internet und fällt mein Internet aus, bedienen sich meine Geräte bei seinem Internet.
Das geht bestimmt auch alles über Lösungen wie VPN oder Portfreigaben per Internet oder per Freifunk aber diese Lösungen haben wir aus diversen Gründen verworfen. Der Hauptgrund, wir wollen unsere Geräte nicht fürs Internet öffnen und was geht soll auch gleich direkt zwischen den Netzen ausgetauscht werden ohne über das Internet gehen zu müssen. Na und wenn ein Internetzugang weg ist dann sind diese Lösungen über das Internet eh keine Lösungen :)
Im Studium hab ich auch ein paar Grundlagen zu Netzwerken mitbekommen. Um Netzwerke zu verlängern nimmt man Hubs die broadcasten praktisch und bilden die schlechteste Lösung. Switche können entscheiden wo der Empfänger zu finden ist und 'routen' dann in die richtige Richtung. Darum sind Switche heute wohl deutlich verbreiteter als Hubs. Wenn man aber zwei local area networks (LAN) verbinden will scheint man Router zu benötigen. So mein aktuelles Verständnis.
Quellen:
- https://de.wikipedia.org/wiki/OSI-Modell#Schicht_3_%E2%80%93_Vermittlungsschicht
- https://www.phoenixnap.de/Glossar/LAN-LAN
An dieser Stelle vielleicht mal eine kleine Skizze wie die Situation in etwa vorliegt.
Da beide LAN über eine Fritz Box realisiert werden, laufen beide per Default im IP Adressbereich 192.168.178.xxx, was sich natürlich ändern lässt. Wenn man es nicht ändert dürfte es Probleme geben, wenn ich aus meinem Netzwerk die Adresse 192.168.178.9 aufrufe. Die gibt es bei mir gar nicht, dafür aber bei meinem Nachbarn. Das die IP Adressen eigentlich auch immer dynamisch vergeben werden ist nicht so relevant, denn die Geräte im Nachbar-LAN welche man erreichen möchte sind wenige (Homeserver, PiSync etc.) und diese haben fixe IP Adressen.
Die Frage welche sich mir stellt ist, wie verbinde ich nun die beiden Netze?
Zunächst sollte ich vermutlich mal verschiedene Subnetze konfigurieren aber welchen Zahlenbereich ändert man? Reicht es wenn ein Netz im Bereich 192.168.178.x und das Andere im Bereich 192.168.179.x arbeitet? Oder sollte es schon ein größerer Unterschied sein und das andere Netz bekommt lieber einen Bereich wie diesen 169.254.1.x? Und ist das schlimm wenn im letzt genannte Bereich auch die Notfall IP 169.254.1.1 der Fritz Box liegt? Fragen über Fragen und das sind gerade noch die einfachen.
Die nächste Frage kommt, wenn ich die Netze über eine weitere Fritzbox, die ich als Router nehmen will, verbinde. Wo stecke ich da die LAN Eingänge rein? Beide in die Client Eingänge oder muss auch irgendwas in den WAN Eingang?
Und wenn ich das dann alles gemacht habe, stellt sich noch die Frage - darf ich eigentlich ein Vodafone Netz mit einem O2 Netz verbinden?
Nun ja - soweit meine Gedanken, eine Lösung hab ich noch nicht.
Dann wünsch ich Euch mal schöne Träume von vielen kleinen local area networks :)

Schau mal hier rein, werden einige Lösungen vorgestellt...:
https://www.mikrocontroller.net/topic/560917
Ich notiere hier mal ein paar Stichworte, die noch zu betrachten sind.
das Konzept könnte Dual WAN oder Netzwerklastenausgleich heißen und sollte vom Router zwischen den Netzen beherrscht werden: https://de.wikipedia.org/wiki/Netzwerklastenausgleich#:~:text=Netzwerklastenausgleich%20(auch%20bekannt%20als%20dual,Web%2C%20E%2DMail%20etc.
die Fritz Boxen sollten keinen DNS Server stellen, dafür der Router zwischen den Netzen
der Router zwischen den Netzen muss scheinbar als Exposed Host laufen - also von den Fritz Boxen für Internetverbindungen vollständig freigegeben sein