Важливі аспекти функціонування Flux Protocol
Flux Oracle-це децентралізований протокол для запиту та обробки довільних даних поза ланцюгом для розв'язання на ланцюзі. Він володіє унікальними атрибутами для покращення гнучкості та безпеки мережі, а також надає економічні гарантії, які співпадають із вартістю, забезпеченою оракулом. Токен FLX захищає протокол і необхідний для створення та вирішення запитів даних.
Використовуючи створений спільнотою список користувацьких інтерфейсів запитів-кожен із яких пропонує власні функції, послуги та моделі платежів-Flux Oracle дозволяє протоколам підключатися до існуючої інфраструктури для безпечної та гнучкої обробки запитів даних. Інтерфейси запитів можуть створювати та контролювати запити даних від імені протоколів або користувачів, яким потрібні дані поза мережею, тоді як валідатори співпрацюють для вирішення результатів. Oracle також може служити захисним механізмом для існуючих конвеєрів та API Oracle, що ще більше посилює безпеку зовнішньої мережі та посилює цілісність даних.
Переваги для Flux DAO
Власники FLX можуть брати участь у керуванні протоколом, взаємодіючи з DAO Flux. Можуть бути зроблені пропозиції щодо додавання або видалення інтерфейсів запитів, оновлення частин системи, зміни параметрів мережі та надання фінансування.
Коли буде досягнутий кворум щодо будь-якої пропозиції щодо включення до білого списку Запиту Контракту, повинен пройти 24-годинний пільговий період, перш ніж запропоновані зміни до реєстру можуть бути внесені. Цей період призначений для того, щоб дозволити валідаторам, які не згодні з пропозицією, залишити свою посаду. Громада також може змінити поріг кворуму та вимоги DAO щодо затвердження, якщо це вважатиме за потрібне.
Мінімальний консенсус щодо затвердження білого списку становить 70% усіх голосів. Виборці повинні складати 10% від пропозиції FLX, що надходить у обіг, і раунд голосування також повинен бути завершений протягом 168 годин. Хоча ми не потребуємо використання Flux DAO для тестової мережі, слідкуйте за новинами про те, як долучитися до DAO.
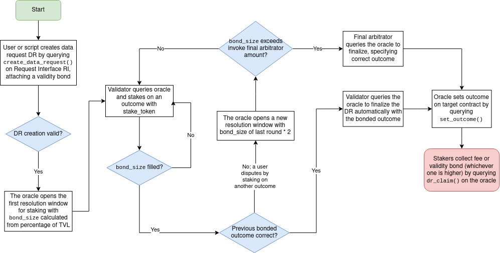
Data Request Cycle
Запити даних є основним механізмом надання даних та вирішення їх у Flux Oracle. Вони завжди створюються за допомогою контрактів запитувача (або проксі -сервера користувача, якщо контракт запитувача налаштований таким чином), вирішуються в оракулі та остаточно завершуються, коли запит вирішується, а результат повертається до контракту запитувача.
Життєвий цикл запиту даних - це 1) створення, коли користувач або контракт надсилає запит контракту запитувача, щоб запитати у оракула про початок нового запиту даних, 2) вирішення, де валідатори ставлять FLX на правильний результат для отримання винагороди, 3 ) суперечка, де власники FLX можуть оскаржити скріплений результат шляхом ставки та ініціювати гру ескалації, і 4) остаточне вирішення, де результат визначається за цільовим контрактом.
Безпека будь -якого запиту даних безпосередньо залежить від тривалості періоду його оскарження; чим довший термін, тим більш серйозною може бути проблема. Ця тривалість завжди визначається параметрами запиту даних і встановлюється між вікном від 5 хвилин до 24 годин. Якщо запит на дані є більш довільним або у нього немає пулу автоматизованих перевіряльників, які активно вирішують запити, зазвичай має місце відносно великий період виклику. Важливо відзначити, що кожне вікно дозволу, включаючи виклики після першого вікна дозволу, є складним до моменту завершення.
https://www.fluxprotocol.org/
https://docs.fluxprotocol.org/docs/
https://twitter.com/fluxprotocol


