避免钱包被盗的一些好方法👌 https://twitt
避免钱包被盗的一些好方法👌 https://twitter.com/0x01yuqi/status/1695403096833433666
Quote tweet info below:
Original tweet link: https://twitter.com/0x01yuqi/status/1695403096833433666
Author: @0x01yuqi(1378722821992378369)
Tweet at: 2023-08-26T11:49:32.000Z
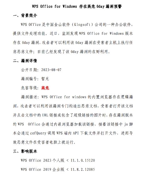
似乎月初 WPS漏洞 的poc和exp都已经在互联网中流传了,现在行情这么难,今天看挺多大户反应被盗,是因为wps原因。这可都快一个月了,咱们这个圈子的安全意识和漏洞信息资讯还是有待提高的。分享一些避免被盗的小技巧
1.qq 微信 TG 禁用自动下载聊天文件,防止误点击… https://t.co/0KLN6VJsJN