Loligo: Creating a brand new wave for ICO global adoption

In this world where countless of opportunities are born due to countless of ideas and potentials, a lot of startups with great business potentials are also slowly presenting their solutions with high confidence. Unlike before where ideas are often left out without any actions, many inventors and project owners now are brave enough to showcase what they can do to help address a problem or limit impacts.
ICOs are one of the ways where startups tend to go to for crowdfunding. This fund-raising campaign has been an outlet for many investors to choose from. With a huge number of ideas generated and implemented, ICOs are one good business marketplace for investors who are in search for fresh and great ideas.
However, despite the success generated by ICOs to countless of startups, it is still being surrounded with existing challenges concerning security, administrative and legal frameworks and transparency where many investors opted to not pursue their investments despite the great business potential a project has. To help elevate the credentials and efficiency of startups going through an ICO and help investors feel assured of their investments, Loligo will address the presented challenges.
Loligo is a revolutionary platform that aims to provide assistance to projects going through an ICO. Loligo will address the security, transparency and legal and administrative framework issues to ensure a smooth-sailing ICO of an ongoing project as well as help improve their credentials to entice more investors.
Loligo believes in having a community where the members are in control. Loligo will then be a platform to provide ICO to many projects where a mixture of community-based and centralized framework will be implemented that works best for both parties to gain more profit and eliminate existing challenges of traditional ICO methodology.
Addressing safety concerns, provide controlled access to the blockchain, require standards and rules, a fair management model, provision of dedicated ICO network for optimal and more efficient performance and a preparation for a global adoption of ICOs are just a few of the solutions have in their platform.

Loligo Features
To ensure that all services will be carried through, Loligo has listed the key features of their platform and tools needed to provide project owners a better ICO launch and investors a much clearer view of their investment views.

Loligo’s token, LLG, is mineable to which is whole community can benefit from and project owners and investors can rest assured that their digital assets are in good hands due to secured framework of Loligo’s digital wallet. To ensure greater value of the LLG tokens, they will be releasing a limited number of tokens all throughout. The scarcity will provide higher value which works best for investors and promises real return of investment. In line with this, Loligo does not support extra pre-mining where the birth of scams and abuse in tokens are usually born.
Being a community-oriented platform, all compensation done through Loligo mining will be solely owned by the miner him/herself, and because Loligo will also be running in a decentralized architecture Loligo practices fairness between project owners and investors as well provide security governance.
Lastly, Loligo will be providing next-generation tools to help project owners and investors have one simple look of how their project is doing as well as monitoring a whole portfolio of project owners for investors to look in to.

The image above presents a simple view of Loligo’a architecture. Necessary for the success of the platform includes the tools available to its community. This includes a full node wallet, a mobile access application, the Smart Explorer and many more.

Smart Wallet
The Smart Wallet is an important tool for investors. Aside from the purpose of storing and purchase of LLG tokens securely, this allows investors to participate in ICOs, monitor project owners’ portfolios and allow voting of existing projects.
The full node wallet is also used for the issuance and validation of transactions within the platform.
ICO Market
The ICO market houses all existing project who are going through an ICO for investors to look from. For easier project hunting, investors can easily see projects’ associated labels, their corresponding category and their official and public rank.
Once an investor plans to purchase or invest in an existing project, transactions can be done through smart wallet balance or through fiat.
Smart Explorer
The Smart Explorer is a data analysis tool provided by Loligo for better information monitoring that is highly useful for investors. It provides information of ICOs and projects’ performance and current business state.
LCC Factory
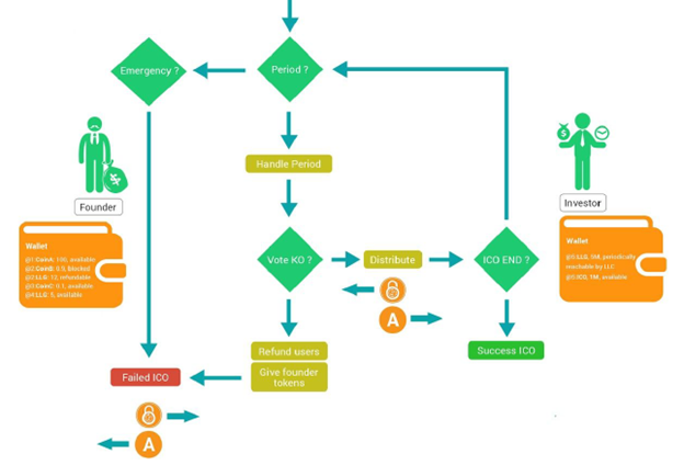
The LCC or Loligo Cyclic Contracts Factory is very much similar to that of a smart contract simulator. This allows project owners to test their smart contracts during the releasing of funs phase in the Blockchain and check for possible bugs and errors that may induce problem in the future.
The image below shows how an LCC

Benchmark
The Benchmark is another key performance analysis tool that works continuously to provide analysis and information of a running ICO to investors. Information gathered is a result of an automated analysis conducted to an ICO and advice from experts after doing code analysis, unit testing, testing in a simulated environment and load testing analysis.
Dashboard
The Dashboard simply offers investors and project owners one good look of an ICO’s performance. To make a better project and investment management, Loligo is also offering a mobile supported application. This is highly useful for better token management.
Ethereum Relay
The Ethereum Relay is an important component for the platform. This allows seamless integration of the two blockchains – Loligo and Ethereum. This allows flexibility to both user and project owners.

Loligo Exchange
To complete, Loligo also has its own exchange capability within the platform. This allows all token holders of any ICOs to exchange their tokens even before the official date of exchange listing. Also, scalability and anonymity is what Loligo promises for all currency transactions within the platform.
Loligo Services


Loligo Token Sale Details
Token: LLG
Price: 1 LLG = 0.003 ETH
Platform: Ethereum
Soft cap: 950,000 USD
Hard cap: 12,000,000 USD
Country: France
To get the latest updates on this ICO, visit their official social media pages and view their website and whitepaper.
Website: https://loligo.co/
Whitepaper: https://loligo.co/assets/doc/LOLIGO-EN-V0.68.pdf
ANN Thread: https://bitcointalk.org/index.php?topic=4847741.0
Twitter: https://twitter.com/Loligo_co
Facebook: https://www.facebook.com/loligo.co
Telegram: https://t.me/loligoico
Medium: https://medium.com/@Loligo_co
Author: Hypervira
Author Link: https://bitcointalk.org/index.php?action=profile;u=1419911
Hi! I am a robot. I just upvoted you! I found similar content that readers might be interested in:
https://coins.newbium.com/post/22596-loligo-creating-a-brand-new-wave-for-ico-global-a