INVESTA-berbasis blockchain platform perbankan digital yang bisa membawa nilai bagi investor dan pemegang koin,
Selama 1000 tahun terakhir, layanan keuangan nasional dan global secara tradisional telah dikendalikan oleh bank dan pemerintah. Ini bangkit dari hari-hari kubah puri yang digunakan untuk menyimpan koin-koin emas raja, ke bank-bank yang berdaulat yang mengambil tempat mereka dan mengendalikan pasokan moneter. Baru-baru ini bank sentral global telah mendominasi kebijakan moneter dan menggunakan manipulasi keuangan mereka sendiri untuk mengendalikan pasar, melalui pelonggaran kuantitatif, suku bunga, penerbitan obligasi pemerintah dll.
Pada tahun 2009 era baru dalam layanan keuangan lahir dengan munculnya Bitcoin sebagai mata uang pertama yang terdesentralisasi, tanpa ada pengontrol pusat atau pengaruh bank. Stabilitas mata uang dijamin oleh fakta bahwa konsensus jutaan komputer terhubung ke jaringan, didorong oleh kekuatan pasar dan aliran uang cair alami.Karena penggunaan dan nilai Bitcoin telah meningkat banyak bentuk baru cryptocurrency telah diturunkan dari template utopis ini, seperti dunia telah terbangun dengan kemungkinan-kemungkinan baru yang ditawarkan oleh mata uang ini. Investacoin tidak akan pernah ada sampai hari ini, karena semua bagian komponen dari matriks teknologi keuangan yang telah kami kumpulkan, tidak ada sampai pendiri kami memiliki visi untuk membuat bank digital yang sempurna untuk fase berikutnya dari evolusi kita menuju inklusi keuangan global dan layanan tanpa batas yang memungkinkan uang mengalir dengan kecepatan impuls manusia
apa itu INVESTA
INVESTA Investa akan dijalankan sebagai perusahaan swasta dengan tujuan bersama. Untuk benar-benar bermanfaat bagi para pemegang koin dan penggunanya, karena kami harus berinovasi iterate. Untuk menghasilkan produk yang optimal, kami akan meminta konsensus pengguna kami, seperti yang selalu dilakukan blockchain sejak itu penciptaan oleh Satoshi Nakamoto Kita tidak akan menyimpang, atau menghindar dari mengubah cara melakukan sesuatu, bahkan kita akan menerima peluang bahwa ini ICO memberi kami untuk mengumpulkan dana dan mengeluarkan token ke tangan mereka yang akan berbagi perjalanan kami
Platform Investa dikembangkan dan dioperasikan oleh tim ahli teknologi, keuangan dan bisnis yang berpengalaman dan mumpuni. Investa lebih dari sekadar proyek blockchain, ia mencakup inovasi, keamanan, skalabilitas, dan fleksibilitas. Pendiri kami dan anggota tim inti berkembang dengan cepat dan akan diumumkan pada waktunya. Tim telah bekerja sama dalam proyek-proyek sebelumnya dan kami ingin memastikan bahwa kami mempertahankan kemajuan pesat tanpa adanya gangguan publisitas pada saat ini.
Decentralised Control
Sebagai bagian dari visi Investaco menciptakan berbasis blockchain platform perbankan digital yang bisa membawa nilai bagi investor dan pemegang koin, kami juga penataan kontrol dari proyek dengan cara yang terdesentralisasi. Ini berarti berbagai kontrol fungsi didelegasikan ke otoritas yang relevan baik secara internal maupun eksternal, untuk memberikan transparansi dan pengawasan yang lebih dalam kerja InvestaCoin. Pemegang token kami akan dapat menghubungi inti kami tim melalui beberapa saluran redundan seperti
kendur, telegram, twitter, dan forum komunitas. Mekanisme voting berdasarkan konsensus kami akan memastikan hal itu aturan demokrasi dalam mengarahkan tim dev inti kita pada vital keputusan rantai dan platform dev, yang pasti akan terjadi muncul saat kami memperluas untuk memenuhi tuntutan yang berbeda-beda hanya tokenholder masa depan, tetapi juga pelanggan baru.
TOKEN INVESTA
Token Standar : ERC-223
Simbol : INV
Jumlah : 50.000.000
SOFT CAP 1.000.000
HARD CAP 30.000.000
Harga 1 ETH = 2,158 INV
Token INV dapat digunakan untuk berpartisipasi di masa depan presales dan ICO dari proyek berbasis blockchain baru, memungkinkan pemegang token kami untuk mendapatkan manfaat dari yang paling banyak
penjualan ICO menjanjikan dan populer, yang sering hasilkan peluang naik signifikan. Selama 18 bulan terakhir sejak Etherium ICO, kami punya telah melacak kinerja lebih dari 800 penjualan ICO dan kinerja perdagangan awal. Hasilnya bisa dilihat jelas - bahwa pemegang token presale awal mampu menerima pengembalian rata-rata 3x - 4x investasi awal mereka, setelah hanya memegang waktu singkat dan keluar awal. Jika benar ICO adalah hasil yang dipilih dapat jauh lebih tinggi. Proses verifikasi dan seleksi ICO kami bergantung metode yang ditentukan industri untuk menentukan viabilitas dan stabilitas usaha, sebagai indikator kemungkinan permintaan dan kinerja ICO. ETF kami dikelola oleh manajer aset dengan perdagangan strategi untuk memperoleh alokasi presale, dengan oportunistik pendekatan untuk keluar berdasarkan berbagai faktor seperti memegang waktu, momentum permintaan, manajemen risiko dan teknik optimasi laba yang berasal dari kami latar belakang pasar keuangan. Ini adalah harapan kami bahwa hasil yang bagus dapat dicapai dari dana yang berkomitmen untuk strategi perdagangan ini dan kinerja kami selama 12 bulan hingga saat ini telah melihat kami portofolio ICO swasta tumbuh dengan kecepatan tetap.
Pemegang token INV dapat memilih untuk berpartisipasi dalam ETF mendanai hanya dengan mengalokasikan dana mereka dalam aplikasi kami kapan saja. Dana dapat ditarik dari ETF pada permintaan dan pengembalian terbalik akan dibayarkan setiap bulan, berdasarkan kinerja rata-rata dari perdagangan selama itu bulan lengkap. Kami tidak akan mempublikasikan detail lengkap dari setiap perdagangan, tetapi akan merilis volume perdagangan umum dan rata-rata data kinerja secara bulanan. Kami percaya ini adalah yang pertama dari jenisnya, ICO tracker pasif dana bagi investor untuk mendapatkan keuntungan dari dikelola secara profesional
jasa manajemen aset Dana perdagangan ICO kami akan dipagari dengan milik kami sendiri token setiap saat, untuk memberikan perlindungan terhadap kerugian dan likuiditas. Karena ukuran dana yang kami mampu kontrol, kami akan menerima akses istimewa ke sebagian besar permintaan presales ICO dan akan mendapat manfaat dari diskon maksimum tersedia. Ini adalah unik dan keuntungan yang kuat untuk memberi kita pengaruh yang lebih besar dalam pasar dibandingkan dengan investor individu. Biaya untuk platform ETF akan dikurangkan dari sumbernya dari kinerja dana saja, tanpa berkelanjutan biaya pemeliharaan dibayarkan. Ini mengarah pada kekayaan maksimal pelestarian bagi pemegang token kami yang dapat memperoleh manfaat dari terbalik besar atas dasar manajemen risiko.
Pra-ICO dimulai pada 12 April 1 April 2018 dan akan berlanjut selama 60 hari,
atau sampai semua token tersedia terjual.
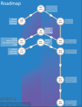
ROAD MAP INVESTA
INFORMASI LEBIH LANJUT KLIK LINK DI BAWAH INI :
Situs web : http://investaco.in/
Buku putih : http://investaco.in/assets/pdf/White_Paper_Ver_1-6.pdf
Twitter : https://twitter.com/investaco_uk
Facebook : https://www.facebook.com/InvestaUK/
Telegram : https://t.me/INVESTACO
JST Thread : https://bitcointalk.org/index.php?topic=3168762
Instagram : https://www.instagram.com/investacoin_uk/
Profil BTT saya : https://bitcointalk.org/index.php?action=profile;u=1241761


