Crypto Academy Season 4 [ Intermediate course ] week 2: Telos Blockchain
Un saludo a todos los que participan en esta gran comunidad de Steemit Crypto Academia, es un gran placer estar de nuevo con todos ustedes. De mi parte, hoy comenzando con esta 4ta temporada, semana 2 y espero sea del agrado de ustedes. Hoy les quiero presentar una Blockchain, quizás para muchos muy conocida, pero para otros no. Es una blockchain que fue pensada en solucionar aquellos problemas que presentan las blockchain líderes en el mercado, se llama Telos Blockchain. Así que empecemos a conocer y profundizar un poco sobre esta plataforma.
El título de su tarea debe ser: Telos Blockchain - Crypto Academy / S4W2 - Homework post for pelon53.
¿Qué es Telos Blockchain?
Es una cadena de bloques públicas, el lanzamiento de su red principal fue en diciembre de 2018 y utiliza el software de EOSIO para su funcionamiento. La empresa productora fue Block One. Pero no es una cadena de bloques cualquiera, sus creadores se enfocaron en identificar las debilidades de otras cadenas de bloques como bitcoin, Ethereum y Eos y crear una cadena de bloques que solucionara estos problemas.
Es muy rápida esta blockchain y se fundamenta en EOSIO y EVM; por lo tanto, es compatible con EOSIO y EVM. En la creación de un bloque se tarda 0,5 segundos.
Esta cadena de bloques de tercera generación, usa una plataforma para crear aplicaciones que sean rápidas y escalables con el beneficio que estas transacciones son gratuitas o a un costo bajo. Su objetivo es impulsar lo que conocemos como la economía del futuro, proporcionando a los seres humanos soluciones a estos desafíos que se presentan.
Telos es una blockchain descentralizada, por lo tanto, los intermediarios desaparecen y los usuarios toman el control de la gestión de esta blockchain, ahora ya no son los bancos. Así que los usuarios son los encargados de verificar, autorizar y auditar las transacciones; y de esta manera se valida y registra esas transacciones en un bloque; estos usuarios son llamados Productores de Bloques (BP).
Esta blockchain posee un sistema de gobernanza que vela para que las transacciones y la seguridad de los usuarios se cumplan, creando garantía y dando control y seguridad al usar esta blockchain.
Los BP tienen reglas bien claras que tienen que cumplir, hay acciones que tienen prohibidas y sanciones si incumplen con las reglas. Adicional tienen jueces alrededor del mundo, para tomar la decisión de algún problema entre los usuarios y la blockchain.
Desde un comienzo la cadena de bloques Telos ha tratado de evitar las ballenas Crypto, con el objetivo de evadir el monopolio, por eso en su lanzamiento los tokens (Tlos) fueron distribuidos en las cuentas génesis de Eos, pero migrándolas a la blockchain de Telos. Por cada Eos que un usuario poseía se otorgaba 1 Tlos, hasta un máximo de 40.000 Tlos por cuenta. Dando una protección a los usuarios de un monopolio, como ocurren en otras blockchains.
Exploradores de bloques de Telos Blockchain.
Telos blockchain usa exploradores de bloques, como cualquier otra blockchain. Por ejemplo, Ethereum usa etherscan, tron usa tronscan. Los exploradores de bloques son una herramienta que te permite consultar tus operaciones y cualquier evento ocurrido en esta blockchain, veamos los exploradores de bloques de Telos:
Exploradores de bloques.
Token Tlos.
Es el token nativo de la blockchain de Telos; el que te permite acceder a las funciones y características en Telos. Por ejemplo, los poseedores de Tlos tienen el derecho a votar en porcentaje a la cantidad de Tlos que poseen.
Con este token se permite comprar recursos para el funcionamiento de la red (CPU, RAM, RED), igualmente también accede a funciones de gobernanzas y resolución de conflictos.
Otros beneficios, en la plataforma de REX se pueden prestar Tlos obteniendo intereses por lo que se invirtió y se pueden usar las dApps disponibles en Telos.
Han surgido otros tokens con nombres similares, causando confusión. El token de la blockchain de Telos es Tlos. Veamos el precio del token Tlos, al momento de hacer este trabajo.
Máquina Virtual Ethereum (EVM) y Telos Blockchain.
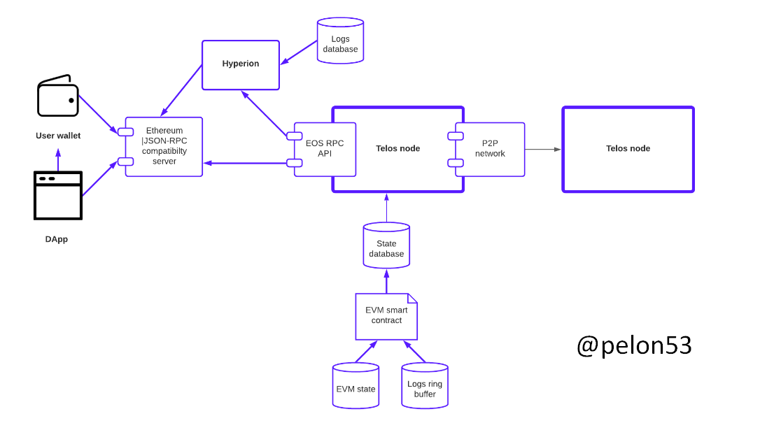
Como sabemos, la cadena de bloques Ethereum tiene su máquina virtual (EVM), ahora bien, en la cadena de bloques Telos se ejecuta la máquina virtual de Ethereum, llamada Telos EVM. Está en prueba y se dice que va a ser la EVM más rentable y de fácil acceso. Recuerden que la blockchain de Telos es muy económica. Telos será la única cadena de bloques que puede funcionar con dos estándares para el desarrollo de contratos inteligentes, como son EVM y EOSIO.
Veamos cómo funciona EVM de Ethereum, donde inicialmente la DApps y a la billetera deben conectarse a un nodo de Ethereum, proporcionado por API.
Telos Blockchain usa ese nodo de Ethereum, para poder usar la EVM pero ahora corriéndola en su propia blockchain. Veamos
Donde este contrato inteligente usa el token nativo Tlos como gas en vez de ETH.
Otra diferencia es en la blockchain de Telos pueden correr múltiples EVM al mismo tiempo.
Para el historial de los registros, consultas y transacciones Telos usa un servicio externo llamado Hyperion.
Telos se ha convertido en una potente blockchain que tiene estas dos tecnologías, EVM y EOSIO, que unidas cubren la mayoría de las aplicaciones descentralizadas (dApps) populares en los sitios web.
Beneficios de Telos Blockchain.
Veamos algunos beneficios que esta blockchain pretende dar:
Telos ha estado funcionando desde el 2018, y en todo este tiempo ha generado más de 172 millones de bloques (datos tomados de Telos tracker). Ethereum que está funcionando desde 2015 tiene más de 13 millones (datos tomados de etherscan). Si la comparamos con los TRX de Tron, vemos que tiene más de 33 millones de bloques (datos tomados de tronscan). Vemos la velocidad con que funciona Telos Blockchain.
En cuanto a la descentralización, podemos decir que Telos desde un inicio repartió los tokens de una forma equitativa de tal manera que se evitará el monopolio y las ballenas.
La blockchain de Telos usa como mecanismo de consenso la prueba de participación Delegada (DPoS). Tiene 21 productores de bloques activos y 21 productores de bloques que están a la espera para ellos subir como activos. Si unos de los productores de bloques pierden en 15% de los bloques en cualquier horario, es sacado y el que ocupa el puesto 22 sube como productor de bloques activo.
El tiempo de ejecución de cada bloque y el mecanismo de consenso utilizado son los que afectan directamente cada transacción. Tenemos que cada bloque se ejecuta en 0,5 segundos, es decir, cada segundo se ejecutan 2 bloques.
En cuanto a las tarifas, las transacciones del token Tlos es totalmente gratis. EVM tiene un modelo de cobro de gas similar a Ethereum, pero su valor se espera que sea menos de 0,1% del pago del gas en Ethereum, para transacciones idénticas.
Plataforma de demostración de Telos EVM
Desde el primero de este mes de septiembre empezó a funcionar la plataforma demo de Telos EVM, la más rápida y con un rendimiento muy elevado. Fue publicada en Telos Testnet, pulse aquí para ingresar. Debe tener la billetera de Metamask descargada
Luego que ingrese a la plataforma de demo, debe conectar la billetera de Metamask.
Ya conectada la billetera (1), dele clic a Obtener Testnet EVM Tlos (2), para recibir Tlos de demostración.
Obtenidos los Tlos de demo, puede acceder a la Demo Swap, dándole clic.
Ya estas listo para poder usar la Demo Swap de Tlos EVM.
Dejemos hasta aquí la clase, hasta la próxima.
Conclusiones.
Telos blockchain es una plataforma que ofrece grandes ventajas y beneficios a los desarrolladores, por su rapidez y por ser gratis o de muy bajo costos sus transacciones.
Con la implementación de Telos EVM, la blockchain de Telos debe consolidarse como una de las mejores blockchain existentes, esperemos a ver que acontece en los próximos meses y/o años.
Telos Blockchain es un ecosistema descentralizado ofreciendo a los usuarios la plataforma para desarrollar aplicaciones que den soluciones a problemas que afecten a la humanidad, con una estructura robusta y a muy bajo costo.
Tarea.
1.- ¿Cuál es su opinión sobre Telos Blockchain? ¿Qué esperas que pase con el token Tlos? Justifique su respuesta.
2.- Usando el explorador de bloques telos tracker, tome capture de pantalla del último bloque irreversible en el momento de realizar su tarea y detalle el BP y la fecha.
3.- Verifique en los 3 exploradores de bloques, los bloques: 15.007.389 y 171.790.000, muestre el BP y la fecha de esos bloques. Se requiere captures de pantalla.
4.- En la plataforma de demostración de swap de Telos pulse aquí. Conecte la billetera a Metamask. Luego Transfiera 20 Tlos a Fiat. Y determine el gas que consumió. Luego realice la transacción de 100.000 Fiat a Soon, y determina el gas consumido. Muestre las captures de pantalla de todo el proceso que usted ejecutó. ¿En ambos casos el consumo de gas fue excesivo? ¿Explique?
Reglas.
Asegúrese de publicar en la comunidad de Steemit Crypto Academy .
Agregue las etiquetas #pelon53-s4week2 y #cryptoacademy entre las cinco primeras etiquetas en este orden. También puede utilizar otras etiquetas relevantes como la etiqueta de su país. Además, etiquétame como @pelon53 en cualquier parte de tu publicación. Verifique con atención las etiquetas, un error puede perder la revisión de la tarea.
El título de su tarea debe ser: Telos Blockchain - Crypto Academy / S4W2 - Homework post for pelon53.
Su artículo debe tener al menos 400 palabras. Sea creativo y presente su tarea de una forma única.
Esta prohibido el plagio. Por lo tanto no se tolerará el plagio de ningún tipo.
Esta tarea requiere capturas de pantalla de su propia experiencia, agregue una marca de agua con su nombre de usuario. Además, use imágenes de fuentes libres de derechos de autor y muestre la fuente, si corresponde.
Esta tarea se ejecutará hasta las 23:59 del 18 de septiembre, hora UTC. (7:59 pm hora de Venezuela)
Son elegibles los usuarios que tengan una reputación de 60 o más y que tengan un SP de 400 o más (excluyendo cualquier SP delegado). Tampoco debe estar apagado.
No dejes el enlace de tu tarea en la sección de comentarios a menos que tu publicación no haya sido calificada dentro de las 48 horas.
Si tiene alguna duda sobre la tarea de tarea, no dude en unirse a la sección de comentarios.
Cc:-
.png)












I am a number one Telos advocate! Thank you so much for featuring Telos!
Great lectures Prof. Thanks for teaching us something new.
Saludos, gracias
Extensive lecture sir..I have made my entry
Corregida
Thank you for this class
Me encanta Telos @pelon53 quiero hacer esta tarea, sería mi primera de la criptoacademia. Pero me genera duda si mi SP es según la norma requerida
Mi reputación es de 62 y mi SP de 402

Saludos amiga, si cumples con las reglas para participar. Feliz día
Gracias 😊
Buenas tardes profesor @pelon53, tengo una duda que me gustaría aclarar.
Quiero hacer una delegación de SP a la comunidad latina, ¿si mi SP llega a ser menos de 400 después de la delegación (200 en billetera y 600 delegados) puede seguir siendo elegible para las tareas intermedias?
Buenas tardes amigo, lo importante que tú tengas 400 SP o más, no importa que tengas delegado parte de esos SP. Porque son tuyos y lo estás aportando a otra comunidad. En conclusión, si tienes 500 SP y delegas 300 SP. Te va a aparecer 200 SP, pero tuyos son los 500 SP, por lo tanto eres elegible.
Espero haber respondido tu duda.
Aclarado, eso responde mi duda. Muchas gracias profesor.
Hi Professor, here is my homework;
https://steemit.com/hive-108451/@sinerjii/steemit-crypto-academy-season-4-week-2-homework-by-pelon53-or-telos-blockchain
Corregida
Gracias por compartir tu conocimiento y experiencia con todos nosotros, esto es muy útil🤝👏👍🤗
[WhereIn Android] (http://www.wherein.io)
Gracias, saludos.
It is an exciting topic, I hope I will do this homework. Thank you, Professor.
Saludos, espero tu participación. Gracias.
This is a very beautiful lesson profesor. Working on my task right away
Saludos amigo, espero ver tu entrada
Estoy trabajando en eso ahora profesor