How to build a led cube with 512 leds, step by step. My own guide.
Hello steemit friends, in this post I will show you my last project, it is about how to build a cube of 8x8x8 leds, it is a kit that sell it on the internet to build it the cost is 16 dollars.
I spend 3 days to build it, it requires a lot of patience and basic knowledge in electronics.
NOW, I WILL SHOW YOU HOW I BUILDED MY OWN LED CUBE, STEP BY STEP
ALL OF THIS IMAGES ARE MINE, AT THE END OF THE POST, YOU CAN SEE THE CERTIFIED IMAGE
FIRST START SOLVING KIT COMPONENTS
FIRST THE SUPPORTS OF LEDS, RESISTORS AND CAPACITORS OF THE SOURCE
THEN I SOLD THE ZOCALOS TO PUT ALL THE INTEGRATES LIKE THE MULTIPLEXERS AND THE MICROCONTROLLER
NOW THE MOST COMPLICATED
MAKING LED MATRIX
EACH COVER HAS 64 LEDS IN TOTAL, IS 8 X SIDE
After soldering the 8 layers, we put them in the supports of the LEDs, and solder the commons
AND READY, THE LED CUBE IS NOW ARMED
NOW WE MUST PROGRAM IT
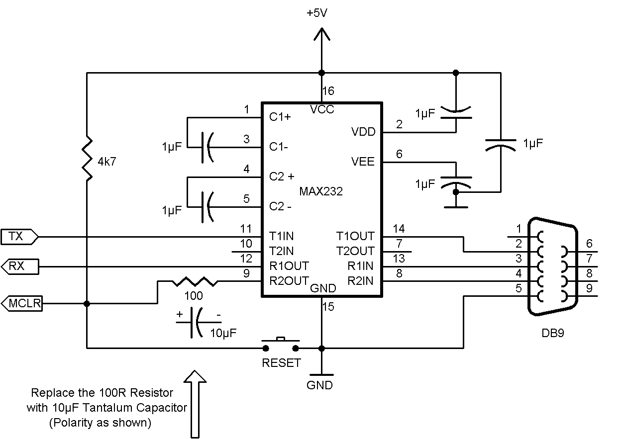
TO PROGRAM I USED A SERIAL TO USB CONVERTER, AND A DB9 SERIAL PORT
THIS IS THE DIAGRAM
TO PROGRAM YOU USE THIS PROGRAM CALLED MATRXDOF
I LEFT A VIDEO OF HOW TO USE THE PROGRAM
MY CAT MAKING THE QUALITY TEST
CERTIFIED

















Hi! I am a robot. I just upvoted you! I found similar content that readers might be interested in:
http://www.instructables.com/id/Led-Cube-8x8x8/
thanks, that instructable is very useful, I use it to build my own led cube, thanks for share
Congratulations @alexzoid! You have completed some achievement on Steemit and have been rewarded with new badge(s) :
Click on any badge to view your own Board of Honor on SteemitBoard.
For more information about SteemitBoard, click here
If you no longer want to receive notifications, reply to this comment with the word
STOP