#ann 《关于修改$mferc代币分发规则的提案 》为了

in wormhole33 years ago

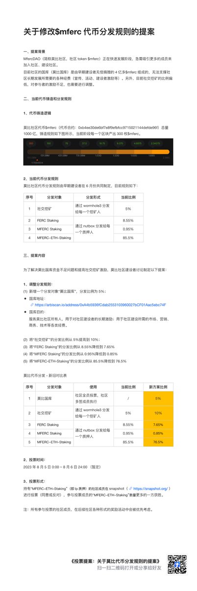
#ann 《关于修改$mferc代币分发规则的提案 》为了支撑社区长期发展,社区建设者讨论制定以下提案(如图),目前在社区意见征集阶段。社区电报群火热讨论进行中! https://t.me/MfercDao

Sort:  

This post has been rewarded by the Steem Community Curation Project #wherein

昨天明明把手机放在桌上,今天又找不到了 ( ˘︹˘ )
咦?你是谁?我又是谁?
加入我们微信群没?还没的话赶快加我们瓜子老板。很帅的 iguozi <(^,^)>

Ha recibido un voto a favor de la comunidad WHEREIN, impulsada por STEEMIT INC. Gracias por usar WHEREIN

Terimakasih Sudah Menggunakan WhereIn, Postingan Anda Terpilih Untuk Mendapatkan Upvote Dari WhereIn Dan Di Dukung Oleh Steemit.inc !

很棒的营销

飞到月球

Coin Marketplace

STEEM 0.06
TRX 0.31
JST 0.064
BTC 68345.89
ETH 2088.61
USDT 1.00
SBD 0.47