Como hacer modelos 3D!
Primero, hay que decir que el mejor programa para realizar estos modelos en BLENDER

Es el más fácil y rápido de dominar.
Ya que lo tengan, abren el programa y aparecerá algo así...

En todo momento usaremos el teclado, en este caso la tecla "X" para eliminar las figuras que hagamos...

Ahora, para poner nuevas figuras usaremos "SHIFT+A" y en la sección MALLA usaremos el CILINDRO...

Ya que tengamos nuestro cilindro, oprimimos "S" que es para hacer mas pequeño o grande la figura...

Y entraremos a la sección de MODOS y ponemos MODO EDICIÓN para configurar mas nuestra figura...

Estando ahí, utilizaremos "CTRL+TAB" y pondremos CARA, es para modificar solamente las caras de la figura...

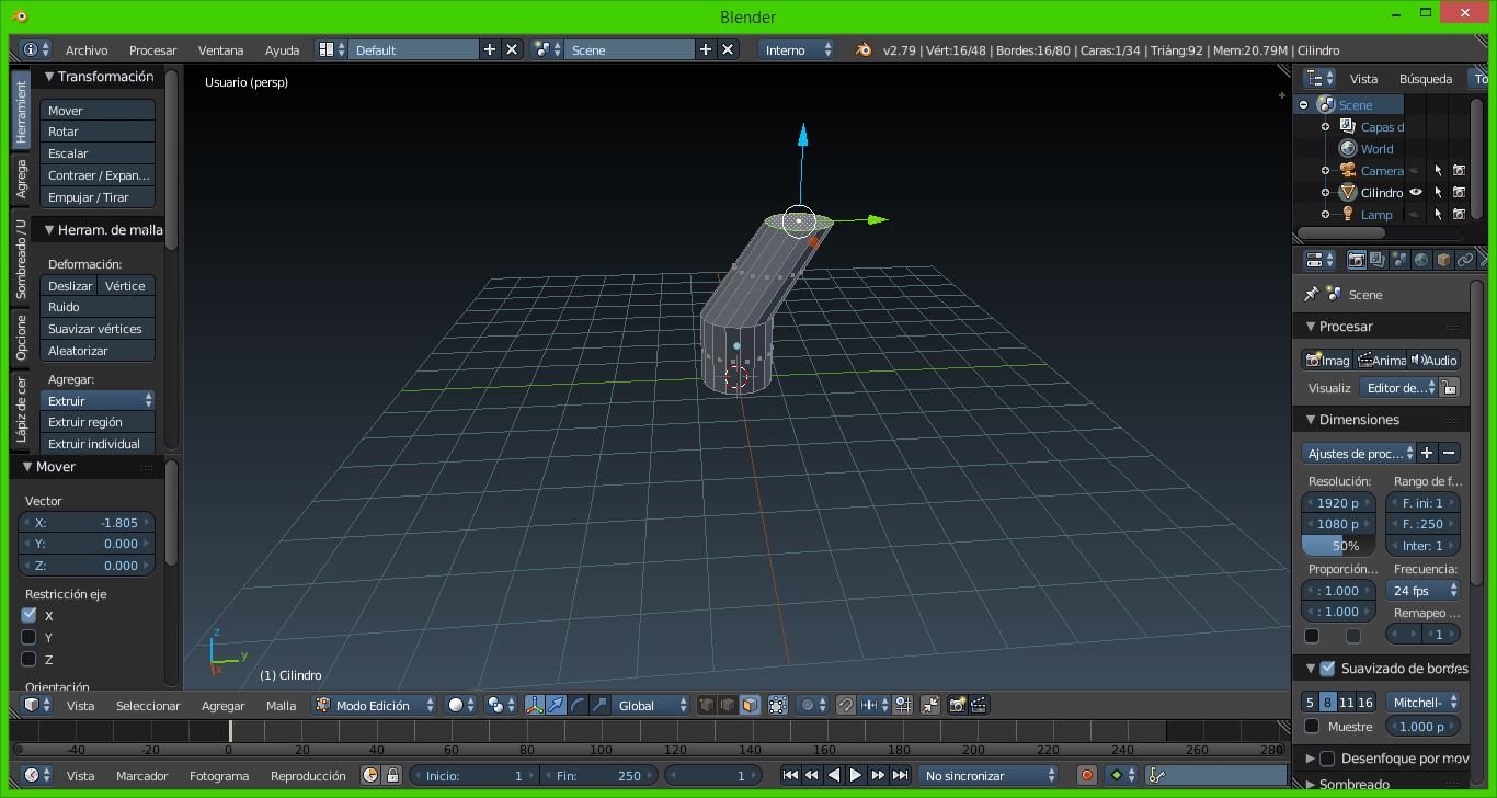
Seleccionamos la cara superior de la figura y usamos "E" para añadir una sección mas a nuestra figura...

Ahora, teniendo la nueva sección, hay que moverla a los ejes que gustes, es para que no se vea tan lineal...


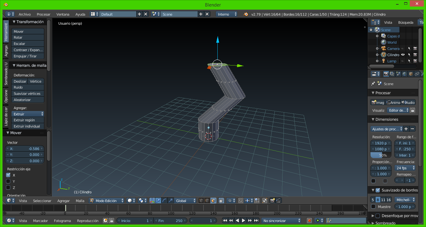
Podemos añadir más secciones usando "E" y moverlas para verse mejor...

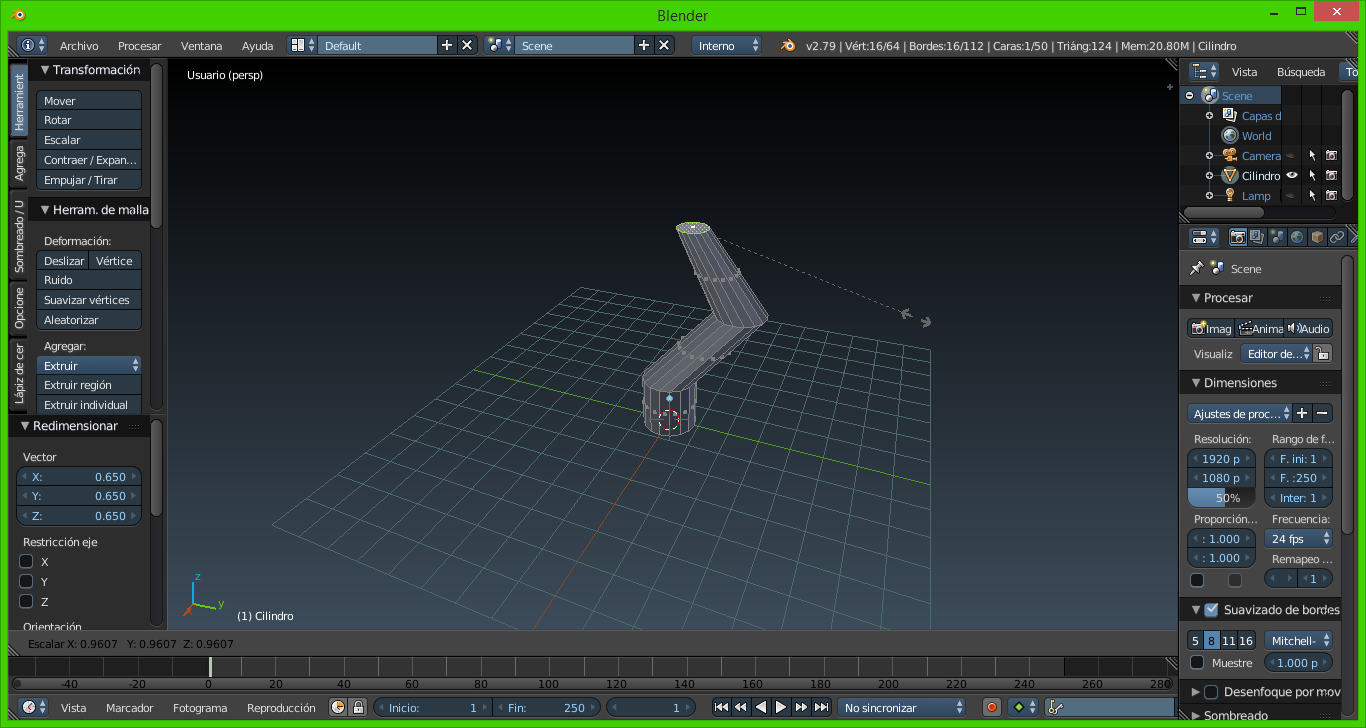
Les recomiendo cambiar las dimensiones de las caras con "S" para que se vea mas realista...

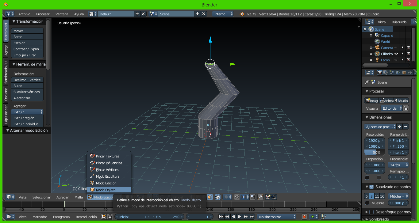
Regresamos a MODO OBJETO...

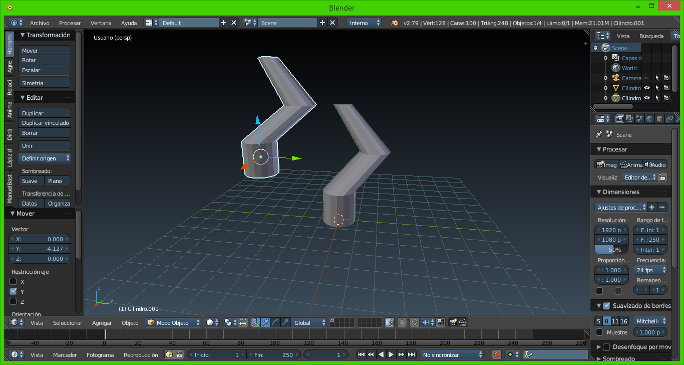
Oprimimos "SHIFT+D" para copiar alguna figura, esto sirve para no realizar todo el procedimiento...

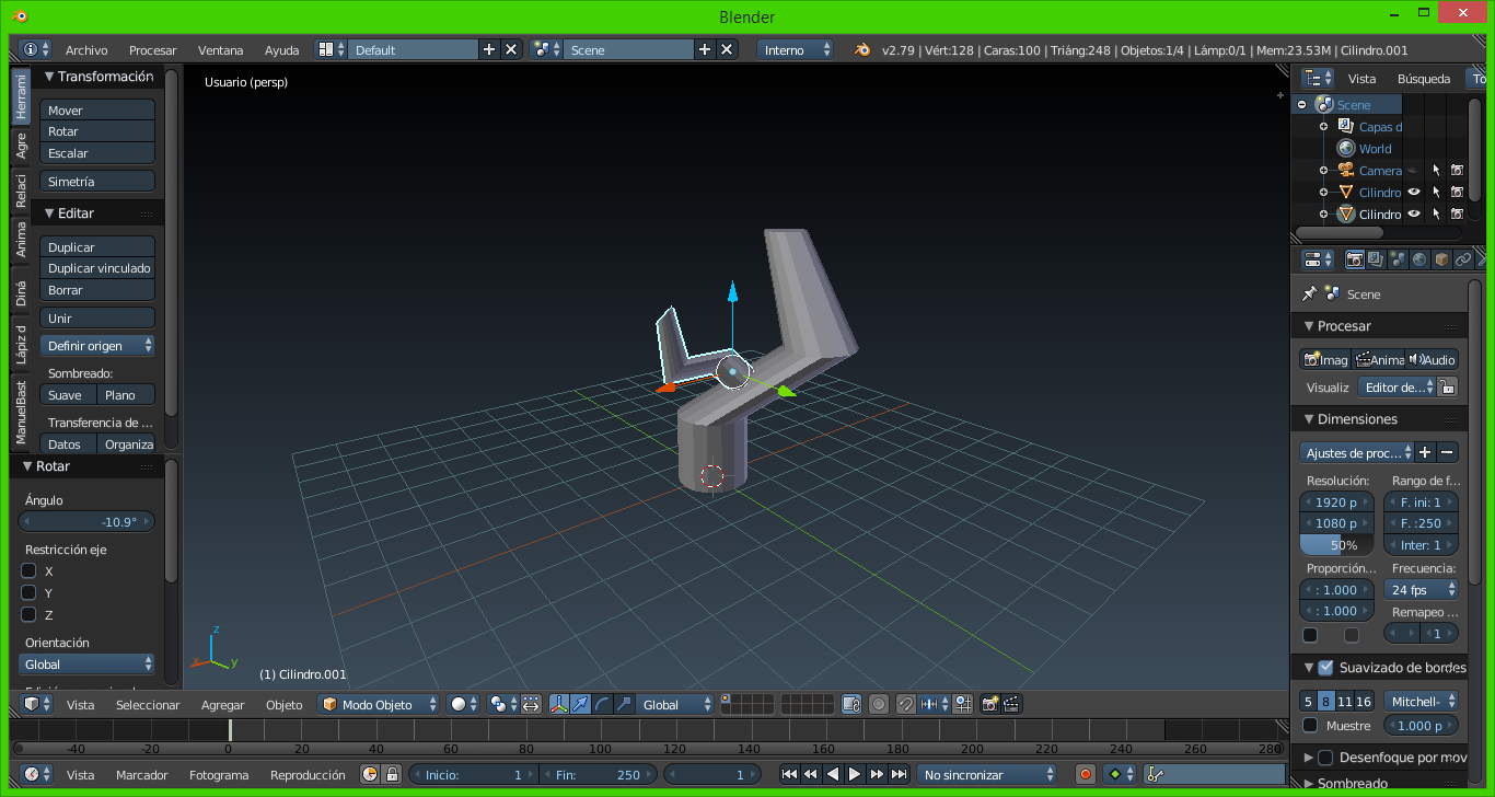
Utilizaremos "S" para cambiar las dimensiones y hacer más pequeña la copia de la figura y usaremos "R" para rotarla...

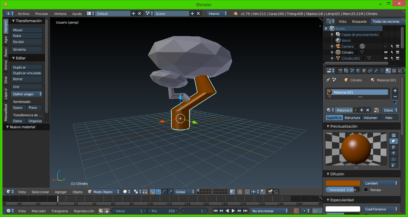
Añadiremos una ESFERA GEODÉSICA, ya saben con "SHIFT+A"...

Ya que la tengamos, usamos "S" y algún eje, como Y-Z-X para agrandar una dimensión en especifico...

Tendiendo eso, podemos hacer una copia para darle más detalles al modelo...

Teniendo todo, sólo falta agregar el color, en la siguiente imagen les muestro cómo...

Y el resultado sería algo así...

Recuerden que es lo básico, para que se familiaricen con el programa, después haremos modelos más detallados...
Espero que les haya gustado y comenten si quieren modelos de otro tipo de cosas :D
Gracias! Tremendo post!!!!
Pronto habrá mas!
Es sencillo de usar el programa :D
Congratulations @darkert! You have completed the following achievement on the Steem blockchain and have been rewarded with new badge(s) :
Click on the badge to view your Board of Honor.
If you no longer want to receive notifications, reply to this comment with the word
STOPTo support your work, I also upvoted your post!
Do not miss the last post from @steemitboard: