3D Zebra Diamond earrings

in #art8 years ago

20171115_120457.jpg

I love animal prints so I decided to make zebra earrings with a lot of diamonds.

20171115_110921.jpg

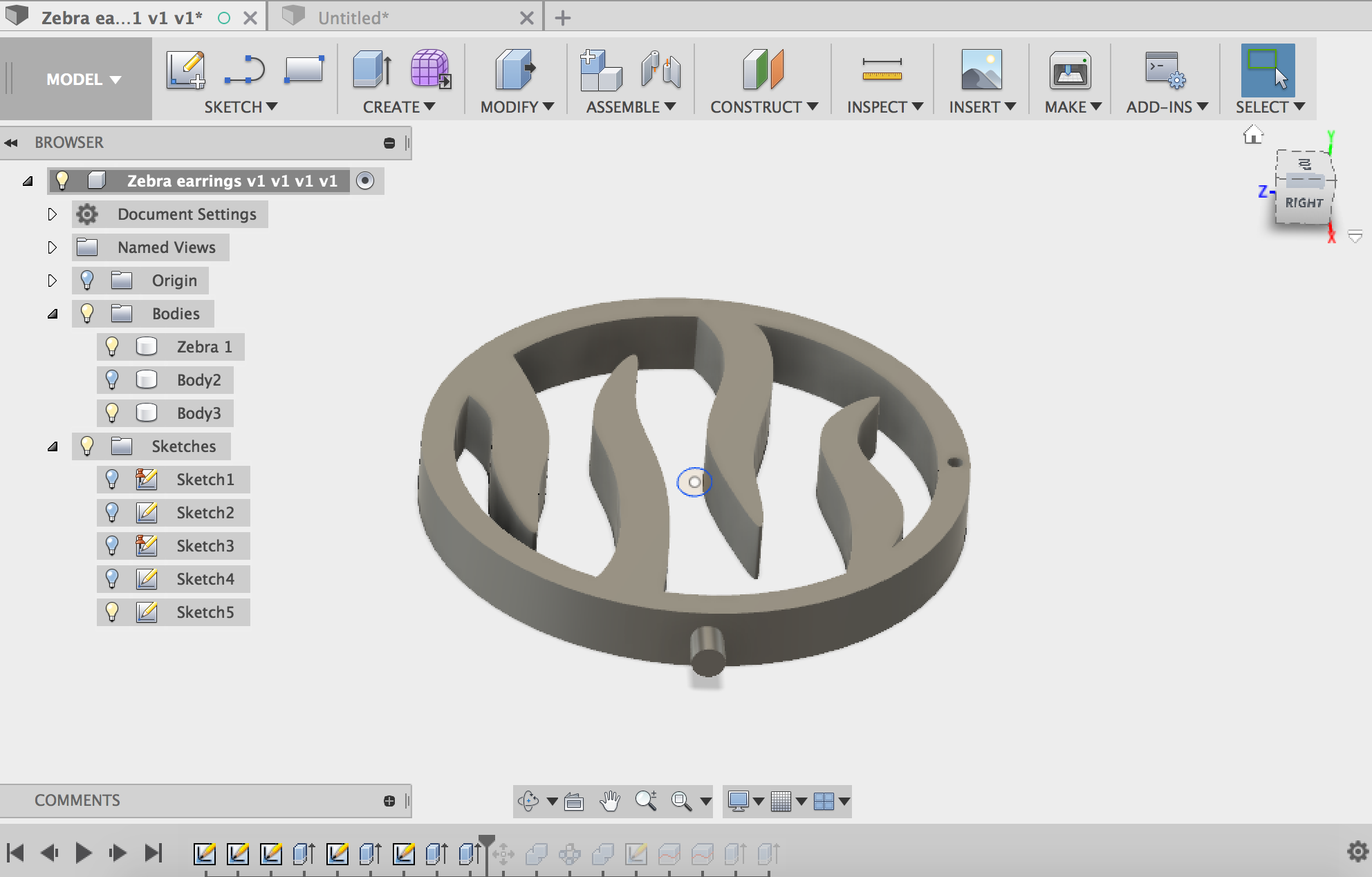
Tutorial

I made a circle with a radius of 30 mm. (Sketch > Circle)

Screen Shot 2017-11-15 at 13.58.48.png

Here I offset the circle ( Sketch > Offset) and sketched some zebra lines ( Sketch > Spline)

Screen Shot 2017-11-15 at 13.58.56.png

I made a circle for the hole so the ear hanger can go in.

Screen Shot 2017-11-15 at 14.06.58.png

I extruded the earring with 8 mm.

Screen Shot 2017-11-15 at 13.59.47.png

On the side of the earring I sketched a circle for the diamonds to be inserted.

Screen Shot 2017-11-15 at 14.00.04.png

I extruded the circle so it is now a new body that we can use for multiplying the circle for the entire earring. I moved the extruded circle with -1mm inside the earring. Later on I combined the extruded circle with the earring using operation Cut and keeping the tool.

Screen Shot 2017-11-15 at 14.00.17.png

To multiply the circle or making a pattern around the hole earring, I clicked on Create > Pattern > Circular pattern.

Screen Shot 2017-11-15 at 14.00.39.png

Now I need to remove those bodies that you see around the earring. First I combined the bodies and used the same operation, operation Cut. This time I did not keep the tools because I don't need them anymore.

Screen Shot 2017-11-15 at 14.00.46.png

Because I want the middle part to be white, I need to slice the earring in three. I sketched 2 horizontal lines.

Screen Shot 2017-11-15 at 14.00.55.png

Now we see three parts but they are still connected. In order to get three separate parts, I need to split the body. (Modify > Split Body).

Screen Shot 2017-11-15 at 14.00.55.png

On the left you see now three bodies: Zebra1, Zebra2 and Middle. So splitting the body succeeded. I clicked on Zebra1 and Zebra2 to hide them in order for me to see body Middle. The middle one needs to be fully extruded.

Screen Shot 2017-11-13 at 20.57.59.png

Now the earring is ready.

Screen Shot 2017-11-13 at 20.59.00.png


Printing the earrings

It failed in the beginning and somewhere in the middle of the process. My 3D printer didn't want to cooperate with me. It took me another 2 hours on top till I got the satisfying result.

20171114_211005.jpg

gif_temp-5.gif

gif_temp-6.gif

Total printing time: 3 hours 6 minutes

Filament used: 10 meter 48 cm

Total weight: 33 gram


20171115_130148.jpg

I glues all the pieces together with superglue and attached the 60 diamonds in the holes.

1510753749222.jpg

After the glue dried I attached the ear hangers.

1510753802682.jpg

Result

20171115_120621.jpg

follow_fathin-shihab.gif

Sort:  

Your zebra diamond earrings are so beautiful @fathin-shihab.

Terima kasih :-)

zebra diamonds r cool.year end special!!!

good topic
good aidea

wow ! that's it awesome art photo. your looking is very nice. really i like your 3D Zebra Diamond earrings.
upvoted

what a work....really mind touch work....😍😍

Yes, its a lot of work :-).

I'm curious how many earrings you have made for yourself :D

At first I thought it would be more than 10 :D

Creative work @fathin-shihab

Very nice work. :) Thanks for sharing your steps to create your zebra earrings. I could see those with many different animal prints as well.

Thanks @beccadeals :-).yes, with other animal prints it will also look good. I just dont have all colors.

Beautifull 😍

Wonderful 3d designing work @fathin-shihab.
Resteemed.

Coin Marketplace

STEEM 0.06
TRX 0.28
JST 0.046
BTC 65803.70
ETH 1957.39
USDT 1.00
SBD 0.52