TAC(溯源链),投资价值如何,值得长期持有么?
本文已授权一批公众号转发,署名为“maiyude”或“卖鱼的”。
我已经关注溯源链(TAC)半年多了,溯源链是一个专注于打造全球最大溯源公链的区块链项目。做溯源的产品很多,我也陆陆续续看了不少。但是自从我看了溯源链的白书皮之后,我的眼睛一亮,这个产品的路线和产品实现方式都很清晰。从此我就对溯源链产生了兴趣。今天这篇,就来谈谈我对溯源链投资价值的看法。
我将尝试回答以下三个问题:
1、溯源链(TAC)是否值得关注?
2、溯源链(TAC)是否值得投资?
3、溯源链(TAC)是否值得长期持有?
一、溯源链(TAC)是否值得关注?
你要问我能不能关注溯源链?我能写这文章,自然我会肯定的给你回答值得关注。但是这样的回答未免太敷衍,所以我从下面几个点来一一分析告诉你关注溯源链的理由。
- 1.溯源链简介:
溯源链是全球首家专注打造溯源公链的企业,期盼借助自己的这份专注可以打造出全球最大的区块链溯源平台,让全球需要追溯的商品和数据在链上安全、稳定地运转,借助区块链“不可窜改”的技术特性解决全产业链关键环节“可信任”难题。
TAC(溯源链)提供的是区块链基础网络架构,技术服务商可以借助TAC(溯源链)的免费API接口做开发,简单快捷地为自己的品牌企业客户开发区块链溯源系统;有技术实力的品牌企业也可以直接在TAC(溯源链)上搭建自己的商品溯源子链,快速链化企业溯源系统。
TAC(溯源链)中国区执行团队拥有8年深耕追溯防伪领域的项目落地经验和人脉资源优势,核心团队曾服务上千家的企业客户,拥有8000万用户APP运营经验。
TAC溯源链已经获得500万美元A轮融资,本轮融资将用于溯源链底层公链的深度研发,跨链数字资产转移的应用升级,全球化的团队搭建,各行业的溯源应用落地。由Hyper Fund、H.Capital、Beecool、节点资本、乐东资本、星耀资本、先知资本、Astar Fund、BIT VIVA fund、Chainfo Capital、FAR.VC、FFund、SKYCC共同参与本轮投资。
- 2.溯源链的产品需求非常明确
一个区块链项目,大家觉得最应该关心的点是什么呢?一个企业,一个创业者,他们最为担心的事情又是什么呢?我认为首先是要解决产品的需求问题。有很多区块链项目都是为了区块链而区块链,需要解决的问题就是一个空气,自然不会盈利然后破产倒闭。
所以,产品需求是一个区块链项目最重要的问题。而溯源链,我认为他的产品需求定位非常明确,他做的是溯源,而且是公链。
这意味着什么?这意味着他不仅要建立自己的溯源追踪平台,还可以让其他企业很方便的接入这个系统。上面的简介也写了,溯源链的生态系统包括了主链和云平台、开发者、企业、消费者。这是一个定位明确,且发展途径非常明确的产品。
- 3.强大的技术架构
溯源链有非常强大的技术架构,整体分为三部分:Traceability Chain 底层链、平台层、应用层;具体见下图:
溯源链底层的节点共识采用DPOS 的算法,有关注EOS的人也知道,EOS采用的也是DPOS共识算法。这种算法的好处就是整个区块链的速度非常快,采用了DPOS的溯源链同样可以达到和EOS类似的性能。
同时溯源链还支持多个子链的接入,在创建子链时,可以通过调用溯源链的底层接口实现通用功能的定制,这样可以使得子链支持主链的全部功能特性,也可以根据子链的应用场景,限制或不提供某些功能特性,从而快速定制符合具体子链应用场景需求的功能特性。
二、溯源链(TAC)是否值得投资?
是否值得投资?这其实是一个很难的问题。因为投资不同于项目技术分析,是一件非常个人的事情。而且区块链项目的风险非常大,如果我贸然的告诉你这个项目值得投资,那是非常不负责的态度。所以,我会给大家几个参考信息,让大家一起思考一下这个产品是否值得投资。
- 1.看愿景,溯源链不仅仅是一个DAPP
溯源链要做的不仅仅是要做一个DAPP,而是要做一条公链。一旦这个公链建成,就可以让许许多多的企业直接接入这个系统。甚至还可以和现有的区块链项目合作,比如可以和京东区块链合作,强强联手,共同改变整个溯源行业。
溯源链搭建基础区块链平台,提供智能合约接口,开发者通过平台为品牌、客户提供区块链溯源防伪技术解决方案,品牌客户支付相应的费用;消费者通过免费的扫码查询可以获得品牌企业提供的不同奖励。
溯源链在商业模型方面的设计,核心理念搭建基础平台,让更多技术开发者加入生态,推动更多的品牌客户将商品上链。这样就可以让溯源链快速地进入市场,占领市场。- 2.看能力,溯源链有强大的团队
当然愿景无论是谁都可以写的很好很宏大,但是这个愿景能不能实现,最终还是要看团队的能力。所以看一个项目的好坏,看团队也是非常关键的,我们来分析一下溯源链的团队组成。
团队经验
2004 年,创建中国最早移动互联网项目“天下网”,提供移动社交游戏服务
2007 年,天下网获得两轮上千万美元投资,网站用户超过1000 万
2009 年,海外上市公司DENA 并购“天下网”
2010 年,灵动快拍公司成立,推出中国第一款中文二维码识别APP“快拍二维码”
2012 年,快拍二维码用户突破1000 万,公司获得A 轮融资
2013 年,推出移动营销和防伪追溯平台开发,服务上百家企业客户
2014 年,手机APP 用户量达到数千万,公司获得战略投资
2015 年12 月,快拍物联成功挂牌新三板。
溯源链团队从2004年开始就接触互联网项目,一路也建立了不少有价值的项目,团队的工作能力和实行速度都非常靠谱,所以我认为,溯源链团队是一个值得信赖的团队。- 3、看通证,获得Token途径丰富,使用场景丰富
要看一个产品的好坏,通证激励的设计也是一个非常重要的环节。通证经济的好坏,注定了这个Token的流通速度,我们来看看溯源链的通证设计:
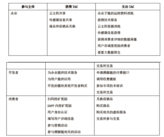
溯源链的Token有丰富的获得途径,有work-in模式也有buy-in模式,具体如下:
用户:购买商品获得token 奖励,参与营销活动,扫一扫,防伪验证获得token 奖励,参加
平台组织的社区活动获得奖励。
企业:促销商品兑换token,共享主机云的富裕支撑力获得token 奖励
开发者:为企业提供智能合约和应用开发获得token,参加平台组织的开发者活动获得。
同时溯源链的Token也有丰富的消费方式,溯源链上开发、认证应用、使用链上服务(例如链上转账的矿工费)需要支付或燃烧TAC,具体使用场景如下:
而且溯源链还有定期回购销毁Token的计划,所以这是一个自带通缩的Token。
三、溯源链(TAC)是否值得长期持有?
谈了那么多,我们再来看最后一个问题。溯源链(TAC)是否值得长期持有?对于区块链投资,我一直坚持一个想法,要么坚持价值投资,要么不投资。如果决定投资了,那肯定是要长期持有的。
为什么要长期持有?我从以下几个点来分析:1. 溯源产品还有很大的市场空间
据统计全世界受假冒伪劣产品影响的市场达到了3000 亿美元,每年假冒伪劣产品的成交额已占世界贸易总额的10%。在中国,在强大的模仿生产能力下,中国制造的假冒伪劣产品规模已超3000 亿-4000 亿人民币,尤其是在货币、医药、食品、化妆品、服装、农产品、汽车农机配件、音像制品、软件电脑芯片等出现造假、侵权较多的领域,俨然成了假冒伪劣商品的“重灾区”。
单单就从解决假冒伪劣这一方面来说,溯源就已经有了一个3000亿美元的市场。而且溯源要解决的还不单单的是一个假冒伪劣问题,还可以解决产品的物流追踪,优化物流过程以及增强消费者信心等等的问题。所以就连以太坊创始人V 神Vitalik Buterin 也说:“溯源”业务是非常棒的区块链落地应用。这是一个具有非常强大市场潜力的项目。
2. 溯源链还有很大的升级空间
溯源链前期在底层提供通用的应用协议,可以让开发商用最快的速度开发自己的DAPP。
同时溯源链还支持跨链服务,可以说,溯源链的升级空间非常的大。一旦这条公链建立了丰富的DAPP,这就会是一个强大的生态系统。
3. 溯源链自带销毁机制,长线才有享受增长红利
随着溯源链合作的客户和消费者越来越多,链内的交易量越来越大,溯源链就可以收到更多的平台燃料费,团队会定期拿出一部分平台燃料费或收入的一部分按照当时二级市场的价格回购TAC 并销毁。
好了,以上就是今天的项目分析,我再次为大家再次简单总结下:溯源链满足刚需并且具有宏大的市场发展空间,值得关注。
溯源链愿景是打造一个生态系统,生态包含主链和云平台、开发者、企业、消费者。
从目前团队执行力来看颇为可靠,其通证设计场景丰富,而且自带销毁机制,未来发展潜力巨大。
如果你经过独立思考认为值得投资,我建议你长期持有溯源链。
声明:本文仅为本人个人观点,欢迎交流探讨,不构成任何投资建议。入市有风险,投资有谨慎。
本文由“币嗨Bihi内容合伙人计划”赞助,了解详情请加微信:mangou1987



