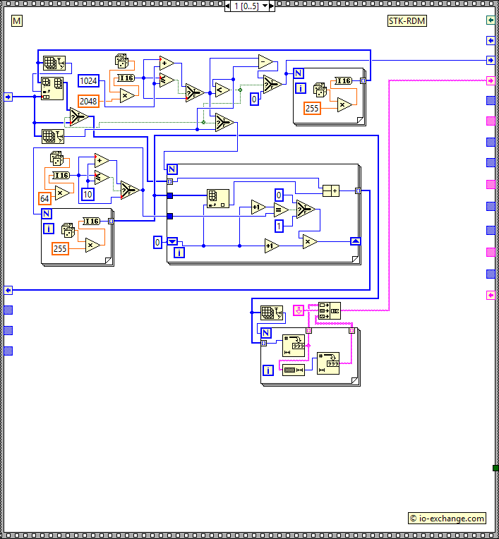
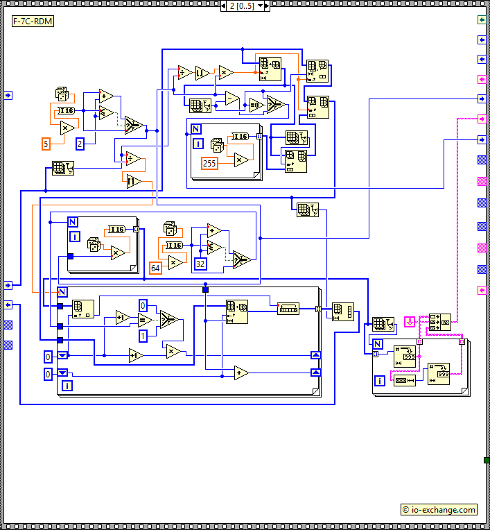
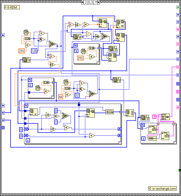
Dynamic Cipher
As part of the MONA – UPL project I release the method for cipher data in a dynamic way. Both part the staked (code) and the Rolling from (decode) are include on this document. This is not a white paper, the only purpose of the mention here is for testing and as a proof of concept. All project was deploy in LabView 8.6 (32bit) of National Instruments ©
STK:
You can check all documents at:
Azazel0101




