GameXcoin
игровая платформа с новейшими технологиями (ICO REVIEW)
В настоящее время крипто-мир стал пользоваться большим спросом, им удалось воспользоваться технологией blockchain, многое изменилось, улучшить, как решение и многие другие преимущества. Так много предприятий улучшилось, технология Blockchain изменилась, поэтому многие компании используют эту технологию в качестве моста, который соединяет пользователей со своими платформами, миром коммерции, рынком электронной коммерции и миром развлечений, все делают технологию blockchain решением каждой проблемы, с которой они сталкиваются.
В обсуждении на этот раз я расскажу о платформе развлечений, которая является экосистемой в мире игр, так что это GameXCoin, давайте посмотрим на полное обсуждение ниже
Что такое GameXCoin
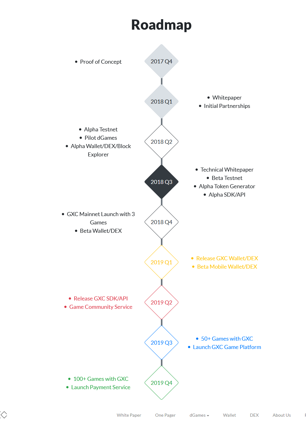
GameXCoin - это платформа для игрового мира, основанная на блочной цепочке. GameXcoin разработал новейшие технологии для обеспечения более приятной игры, чем раньше, в основе этой платформы лежит технология blockchain третьего поколения (eos), она предназначена для создания сети, может разместить больше пользователей
GameXCoin juga sebagai Компания Blockchain Platform for Games, игровые программисты могут работать в кармане и платить свои жетоны через платформу GCX. Разработчики игр могут создавать игровые предметы или содержимое, доступные для покупки с помощью токенов, чтобы максимизировать эксклюзивность их токена. Геймеры могут получить все функции из этой блокчейки - например, сообщество, учетная запись, статистика - из спорта, а Gamers могут просматривать торговые операции и цену игровых жетонов в режиме реального времени.
GameXcoin предлагает множество преимуществ в платформе для Игроков и разработчиков, среди которых:
Верхний слой
Игроки получат бонусы, только играя в игры, каждый сгенерированный токен может использоваться для разблокировки и эксклюзивного контента. Platfrom Dex может использоваться для обмена товарами и торговыми позициями с более высокой степенью защиты по низкой цене. Токены могут быть использованы в любых других матчах в GXC, GameXcoin также предлагает просмотр рекламы или создание рекламных объявлений для получения бонусов
Разработчику
GameXcoin предоставляет поддержку развития и комплекты, поэтому разработчики могут создавать хорошие игры и матчи с целью создания механизма, который будет увеличивать использование токена утилиты gamexcoin platfrom, разработчик должен использовать маркер утилиты paltfrom как инструмент оплаты как для третьих сторон, так и для будет полезен, если значение токена увеличивается, а также токен GXC может радикально уменьшить плату при запуске функции platfrom во время транзакции
GameXcoin В отличие от рабочих мест, предлагающих торговые игры с цифровыми преимуществами, такие как Crypto, GXC намерена представить платформу, которая позволяет спортивным компаниям выпускать свои блокировки для рекламных целей.
Детали токена и ICO
GameXcoin использует смарт-контракты в качестве токенов для платформ в виде токенов GXC, маркеры GXC - это платежные инструменты на платформе, которые действуют как валюта, которая объединяет игры, GXC связывает экономию различных игр в одном секторе. каждый разработчик будет использовать GXC для бонусов или платежей третьим лицам
теперь команда открыла ICO crowdsale, первоначальную программу, чтобы предложить преимущества Token GXC, которая направлена на разработку платформ и технологических платформ от GameXcoin и т. д.
если вы заинтересованы в присоединении к программе ico gameXcoin, посетите следующий сайт:
https://www.gamexcoin.io/
Символ токена: общий токен GXC
: 1,000,000,000 GXC
Token Sale: 400 000 000 GXC
Чтобы узнать больше о gameXcoin, посетите некоторые из нижеуказанных сайтов:
Веб-сайт: https: //www.gamexcoin.io/
AnnThread: https: //bitcointalk.org/index.php? Тема = 5055969.0 Техническая газета
: https: //drive.google.com/file/d/1bPi-aXCMBQs0by1wLw2jRgFQ9gHxN9JO/view
Facebook: https: //www.facebook.com/gxc.world
Twitter: https: //twitter.com/GXC_Official
Телеграмма: https: //t.me/GXC_RU
ZeoZeroHero
URL Bitcointalk: https://bitcointalk.org/index.php?action=profile;u=1887088
ETH : 0xEA10eF7a6b40838795388B5594a4670877090D48





