CONVENIENT LIVING WITH MIRA

in #blockchain8 years ago

1511179155_IMG_7670.JPG

Are you aware that Mira empowers making for all intents and purposes any exchange with digital currencies effectively, rapidly and securely. The MIRA token is a framework token that will be utilized to pay MIRA charges for exchanges utilizing Multi-box and Smart box. In the vicinity of 25% and 35% of the tokens that are acknowledged as installment will be scorched. The vast majority of the rest of the tokens will aggregate on the Mira account and won't be sold available. Some Mira administrations will be paid for in fiat money; this will enable us to subsidize the operational expenses of the stage. In this manner, with the development of the stage's turnover, the aggregate interest for the MIRA token will dependably be more noteworthy than the whole of the supply.

Its a dependable fact how rapidly digital currencies are entering the lives of conventional individuals. Bitcoin is examined in the papers, on TV, and individuals who are a long way from the IT advertise discuss its expenses amid lunch. Knowing and having the capacity to utilize it isn't the same, be that as it may; and with all the ubiquity of cryptographic money and blockchain, even now to pay for something with for instance Bitcoin, a man needs to manage various specialized inquiries:

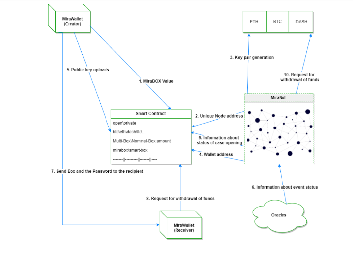
Mira encourages association with digital forms of money. To guarantee the security and fast of exchanges, and to offer the group an all inclusive answer for all cryptographic forms of money, we have built up the idea of the Mirabox holder. MiraBox is an encoded document containing cryptocurrency[1]. To open MiraBox, you should meet certain conditions and also know the watchword.

One of a kind focal points of MiraBox:

● Ease of utilization. It is anything but difficult to exchange and store since it is a consistent record that can be exchanged outside of blockchain.

● Security. You can open the substance just by knowing the watchword and meeting the keen contract conditions that can be added to MiraBox.

● Transparency. An open MiraBox can be stacked into MiraLab or MiraWallet and you can discover precisely what is inside. Key information is put away on the MiraNet blockchain. On the off chance that you don't have a secret key or on the off chance that you don't follow shrewd contract conditions, you won't have the capacity to get to the substance.

● Anonymity. MiraBox does not contain information about its maker and can be opened anyplace on the planet. To purchase or offer cryptographic money bundled in MiraBox, you don't need to make a record or wallet. Also, on the off chance that you utilize a private MiraBox, the substance will be totally covered up.

● Fault-resilience. On the off chance that the Miralab.io area is inaccessible, you can open MiraBox in the work area or versatile variant of the MiraWallet application. Mirawallet will dependably be accessible for download on GitHub.

● Openness. All the product has open source code that will be posted on GitHub.

● Custom brilliant contracts. The likelihood of adding MiraBox opening conditions as indicated by a client's one of a kind determinations (for instance, not sooner than a predetermined date or after affirmation from an outsider.)

Mira Technical Features

Key specialized points of interest taking into consideration better comprehension of the MiraBox highlights are introduced hereinafter. Additionally points of interest can be found in the specialized documentation.

Open MiraBox content incorporates metadata on the MiraBox substance, including addresses of wallets where the assets are kept. This guarantees an expressed measure of cash is available in MiraBox. Scrambled substance contain the private key for opening MiraBox.

With a specific end goal to decode the substance, the program needs a secret word comprising of 2 sections: The watchword (produced in the client's program when making or purchasing MiraBox) and the key (to open the encoded content, this is put away on the MiraNet hubs and is sent to the program when a client needs to unload the compartment).
Capture.PNG

Security

With Mira, most extreme consideration is given to security of the client's benefits. This is one of our key favorable circumstances. Security is given utilizing the accompanying techniques:

  1. A multi-signature instrument.

Keeping in mind the end goal to open MiraBox with digital money, it is important to pass MULTISIG confirmation. This implies in excess of one ECDSA mark is required to finish the exchange.

In this way, nobody individual from the framework can get to the assets singularly. In the wake of opening, the MiraBox is set apart as open and can't be utilized again in Mira.

  1. Twofold encryption of the MiraBox document.

At the point when a MiraBox is made through MiraWallet, its substance are encoded with the symmetric calculation AES-256. In the event that the client makes a Multi box, an encryption is included utilizing unbalanced ECC (Elliptic-bend cryptography.)

  1. Prophets

An appropriated arrangement of foreseeing offchain occasions, based on an indistinguishable standard from the Oraclize and ChainLink administrations. That is, occasions are checked by various free servers that have a rating framework that depends on which PoS affirms the forecast of a specific prophet.

For more information;

WEBSITE: https://miralab.io/

FACEBOOK: https://www.facebook.com/OfficialMiraLab/

TWITTER: https://twitter.com/OfficialMiraLab

TELEGRAM: https://t.me/miralab

Authored by Lelvin: https://bitcointalk.org/index.php?action=profile;u=1275173

#blockchain #ico #miralab

Coin Marketplace

STEEM 0.05
TRX 0.28
JST 0.046
BTC 64227.59
ETH 1856.23
USDT 1.00
SBD 0.41