LeadRex platform – providing AI based lead generation system & LDX token detail
The marketing and advertising is the important segment for a business to reach valuable client or customer. The businesses and industries are starting internet marketing to reach the global client. But there has different lacking and problem in the internet marketing at the present time. They are facing different problems in the internet marketing. The LeadRex is an internet marketing based platform in the online digital ecosystem of the cryptocurrency industry which will change the internet marketing industry with their advanced technology and expertise.
This platform was built with the aim to provide a significant service in the internet marketing sector using blockchain technology and artificial intelligence (AI) in lead generation. This platform is a tokenize cryptocurrency based platform who has created own token LDX with their smart contract technology of blockchain. This platform is selling LDX tokens for the public interest to raise fund. We can know more about this platform and their activities by visiting their whitepaper website. The white paper website is https://leadrex.io/docs/WP_LEADREX_ENG.pdf. You can purchase their token form on their website. The website link of the LeadRex platform is https://leadrex.io/.
The LeadRex ecosystem:
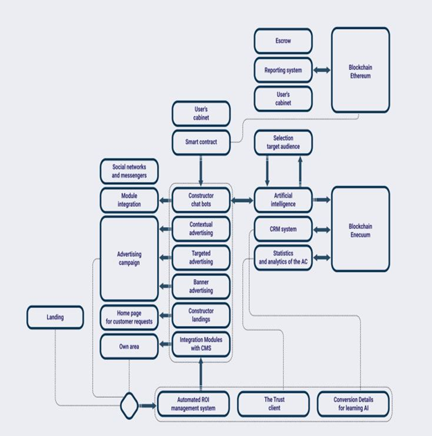
The LeadRex platform is a blockchain technology based lead generation platform in the online digital ecosystem of the cryptocurrency industry. This platform is providing a complex self-learning platform based on AI (Artificial Intelligence). This platform will be the first innovative product aimed platform in the online digital ecosystem which will increase the conversion of advertising campaigns as well as reducing operating costs. The blockchain technology of this platform is ensuring the stability as well as self-sufficiency of the platform. The LeadRex ecosystem is given below:
Marketplace: This platform is creating a marketplace for internet marketing by connecting customer, business, and products. This platform is offering premium solutions from third-party developers by the marketplace. This platform is giving solutions for the designer of landing pages, banners, and chatbots.
The designer of landing pages: This platform is providing designer of landing pages with a set of ready-made templates from professional UX-designers and marketers. This platform is giving the opportunity to their user where they can able to create own template using a bank of ready-made blocks as well as drag-n- drop technology. This system is ensuring that each landing will turn out to be unique. This platform’s user can change the result of issuing in accordance with requests of the client.
The designer of banners: This platform is providing designer of banners with a set of professional marketers. This platform is giving the opportunity to their user where they can be able to create own template using a bank of ready-made blocks as well as drag-n- drop technology.
The designer of chatbots: This platform is providing designer of chat-bots with sets of ready-made template form professional marketers. This platform is giving the opportunity to their user where they can be able to create own template using a bank of ready-made blocks as well as drag-n- drop technology as well as visual designer executed as a mind map. It is not only enough to know what actions should perform and which order but also it is not necessary to be able to prescribe the algorithm of the chat-bot operation.
The targeted advertising module: The LeadRex platform is providing the targeted advertising module in social networks which sets up an advertising campaign with help of a bank of advertising posts. This module is also setting up a user-friendly editor displaying real time results.
The contextual advertising module: This platform is providing the contextual advertising module with a set of ad templates from professional marketers. This platform is giving the opportunity to their user who will be able to create own add or template as a standard. This platform also will be made it sure that a user-friendly editor will be also available for displaying real-time results.
The analytical module: The LeadRex platform is providing the analytical module which will work as the link for all modules of the system. This platform is creating a facility for the user of this platform where any user will be able to generate statistics about each launched advertising campaign as well as the operation of the separate module. This system’s all the information will be available in real-time. The result of the generated statistics will be offered for optimization options.
CRM-system: This platform is providing CRM system for real-time collects customer database as well as a customer history of actions. This platform’s CRM system is the analytical base for buyers of all service users which is formed from the collected data. This system will be allowing more efficient selling of related services and goods.
Artificial Intelligence (AI): This platform is implementing an AI system which will analyze a lot of advertising channels in real time. This system will give end-to- end analytical database of clients, set up as well as structured by categorie of CRM system. This system will form a retageting base through the display of banners, ads and personalized offers for generating additional sales by offering discounts.
The API: The LeadRex platform has an API system which provides two-way integration of the platform with other services. The API system of this platform can be performed at the expense of API with LeadRex platform when a third party service and advertising platform will need to integrate their solutions.
Integration modules: THIs platform is providing integration modules which will allow the user of this platform to connect to the platform from any website for analysis of user behavior as well as the formation of personalized proposals based on the interests. The website link of the LeadRex platform is https://leadrex.io/.
Multifunctional smart contracts: This platform will be offering multifunctional smart contracts which will provide transparency of the reporting system for investors. The multifunctional smart contracts of the LeadRex platform are responsible for the formation of an analytical database.
The token economy of the LeadRex:
The LeadRex is a cryptocurrency based online marketing platform in the digital ecosystem of the cryptocurrency industry. They are using blockchain technological smart contracts to create LeadRex token. They already created LeadRex token with the smart contract technology of the platform. They will sale this token for the public interest. The website link of the LeadRex platform is https://leadrex.io/.The LeadRex token detail is given below:
• The LeadRex token symbol is LDX.
• The LDX token is created using the ERC20 standard in the Ethereum blockchain platform.
• They created total 135, 900, 000 LDX tokens.
• They will use 109, 600, 000 LDX for the token sale event.
This platform will distribute all created tokens for a different use of the platform development this platform’s token distribution will be as flows:
• Selling tokens – 109.600.000 LDX
• Project team – 8.000.000 LDX
• Project Advisers – 5.000.000 LDX
• Bounty – 2.000.000 LDX
• Reserve - 11.300.000 LDX
Conclusion:
In the end, I can say that the LeadRex platform is providing unique and significant service for internet marketing using blockchain technology and AI (Artificial Intelligence). We can join LeadRex ICO and can get a significant discount on token purchasing.
Important links of LeadRex platform is given below:
• Company Website: https://leadrex.io/
• Twitter Pages: https://twitter.com/leadrex
• Facebook Page Link: https://www.facebook.com/LeadRexAi
• Bitcointalk ANN Thread: https://bitcointalk.org/index.php?topic=3980476
• Whitepaper Link: https://leadrex.io/docs/WP_LEADREX_ENG.pdf
• BitcoinTalk User Name: group.bdworkers
• BitcoinTalk Profile Link: https://bitcointalk.org/index.php?action=profile;u=1300411


