Vena Network – The Open Protocol for Tokenized Asset Financing and Exchange
INTRODUCTION
Since the emergence of blockchain technology in 2008 when Satoshi Nakamoto introduced bitcoin, there have been rigorous efforts to apply the blockchain to several aspects of the global business process, Blockchain technology has been described as having the potential to disrupt many industries with a low-cost transaction, immutability, and enhanced security. In the years that have followed, many other blockchain implementations have been developed with each one exhibiting unique features tailored to specific use-cases.
Blockchain has made it possible to issue just about any asset via a distributed ledger framework. With the aid of cryptocurrency tokens, these assets can be given economic value in order to initiate and validate several transactional processes. Several on-chain protocols have been developed by a number of startups and established companies alike in order to create blockchain-based solutions.
As more technological advancements are uncovered, Vena Network, a blockchain-based platform in which the generic architecture allows users to correspond contract position to delineate rules for a difference of redistributed financial activities including transport object, loans, and transactions came on board.
Find below a video presentation on Vena Network:
Mission of Vena Network
Vena network seeks to create a non-centralised digital asset market and exchange enterprise via the Vena protocol, which has two major categories:
The basic protocol layer
This layer mainly includes registration, configuration, routing, and management of upper layer financial assets.
Asset protocol layer
This is based on assets, completes user-defined financial businesses through the implementation of the terms contract interfaces
The Problem
Of the thousands of cryptocurrencies held freely throughout the world, there are still certain issues arising from the high transaction fees arising from crypto to FIAT conversion. The high transaction fees in converting crypto to FIAT and vice versa has led to the depopulation of crytpo space, not to talk about the fact that most centralised trading platforms responsible for such conversion run without a legal license, putting investors at risk and fear of being manipulated and short changed.
The Vena Solution
Vena implements a system where all transactions are executed by the smart contract, and are free from human manipulation, thereby kicking against fraud. Transactions carried out on the Vena network are usually cost effective, efficient and free of incredulous financial mediators.
The Vena network has various effective tools that sees to the that provides advantages as such cost compensation for every transaction done on the platform.
The Features
Smart Contract
Smart contracts will be used by vena network to standardize the implementation of Vena Protocol on Ethereum. this can be completed with open source contract code released with AGPL protocol and it’s far completely loose.
The clever settlement language used by the Vena group is genuinely relaxed to bring about a settlement library this is trendy for both transaction class and debt class.
Signature Verification
Vena kernel is a agreement used to authenticate the signature belonging to taking part roles because it relates to transactions. This agreement additionally prevents cast order from being submitted.
Time Locking
This option protects fiat foreign money from malicious fraud and manual affirmation timeout during off-chain transfer.
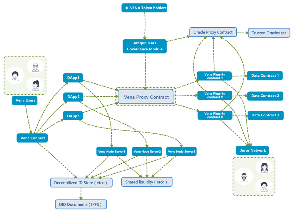
Vena Protocol Ecosystem
How Vena Network Works
The key element of Vena network is Luoshu button that allows users to perform open deal for property and tokens via rocket deal. Their network allows users to perform peer to peer decentralized transactions around the globe at any time they want to. And when it comes to area, all of the digital assets of the individual are stored straight in their contract if not misused or locked in a streetwise contract when there is an concord. A new block chain project, Vena Meshwork, aims to alter the debt markets, thereby applying the benefits of block chain application to the most spectacular function in the financial sector.
The key success behind ICOs has been that they enable p2p cap nurture. Rather than the grouping having to go through VC finances that endure squeaky fees, fill were healthy to fit without having to go finished a representative. Vena Mesh intends to wage a kindred goodness in the debt markets by removing the impoverishment for middlemen in the disposal transform.
About The Vena Node Network
The main role of the Vena node network is to promote the liquidity of the Vena.Network. Vena Node uses the Vena SDK to coordinate and provide comprehensive trading services including loans, asset transactions, credit valuation, contract plug-in contracts, etc. And collect profits by collecting the fee.
Qualification
Certification Shimoda node has not only qualifications but also the experience of micro-loan driving, and they need to comply with the laws, regulations, and policies of the operating location.
Guarantee
The Vena node shall deposit the Vena Token as a guarantee according to a specific percentage of the Vena Foundation.
A highly liquid
Authenticated Vena node can place orders in the shared liquidity pool and Vena nodes can share orders and promote transactions by facilitating transactions and can be charged fees, depending on the economic incentive of profit sharing You can improve the liquidity of the trading network.
Safety
The user’s digital asset is stored in a wallet or is locked with a smart contract. Since the Vena node does not hold the user’s digital assets, it avoids the platform’s ethical risks. At the same time, the cost of safety required for node asset deposits is also greatly reduced.
The Vena Tokens
The total supply of the coin is fixed at 1 billion which will be distributed as follows:
Team and advisors: 15%
Token sale: 30%
Bounty pool: 15%
Vena foundation: 30%
RoadMap
Meet The Amazing Team Members
C.E.O: Ching Zhu. An excellent performing honours student from UESTC and is also the founder of chainboard technology.
C.T.O: Jeremy Lan. A blockchain engineer, co-founder and CTO of hardrole.
Operation director: May Du. A richly experienced entrepreneur, who hold a post graduate degree of finance from Nanyang technological university, China.
C.S.O: Yuanfei Zhu. A top student recommended for admission to Shanghai jioa Tong University as a top student, majoring in computer sciences. He later went on to found moregg during his suspension of school.
Business director: Zed Zhao. A graduate of UESTC, a former project manager at UETC, saw to the creation of encrypted platform and cyber security system for armed police.
Product director: Zoki wang. A graduate of UESTC, who is very rich in knowledge about the internet industry, having previously worked for reputable internet companies.
Overseas market manager: Amira Zhou. A practitioner with years of experience in business negotiation and project management.
NOTE: This article is just a guide to prospective clients, investors and every person scorching for a slice of this amazing project,
You can get more information about these project with huge potential by following the link below:
Website: https://www.vena.network/en.html
Whitepaper: http://whitepaper-en.vena.network/#51-the-overall-architecture-of-vena-network
Telegram: https://t.me/vena_network
Twitter: https://twitter.com/VenaProtocol
Facebook: https://www.facebook.com/Vena-Network-207271413455484/
Medium: https://medium.com/@457597870
Github : https://github.com/venanetwork
PUBLISHER
bayo88
BITCOINTALK PROFILE: https://bitcointalk.org/index.php?action=profile;u=2407711




