Kleros- Blockchain Court for Everything
1.O INTRODUCTION
The introduction of blockchain technology made it possible for Smart Contracts to be created and executed on/and for any particular project, this has simultaneously increased the rate of automation of processes, every project on the blockchain now makes use of one AI Technology or another to ensure massive adoption of their services and effectiveness in delivery.
However as we know it, malfunctions in Smart Contracts are a rampant and disastrous effects in the sense that whenever they occur, there is always massive loss of funds by a particular party.
Also, because blockchain technology is run in a decentralized manner, and have absolutely no centralized governance structures, malicious activities can be carried out without anyone standing in the gap for those duped or scams.
Therefore, Kleros team came up with an idea to build a decentralized arbitration system on top of blockchain technology.
2.0 Meet Kleros , The Judgment System of the Decentralized Ecosystem.
The entire idea behind the Kleros platform is to utilize Shelling Points system to allow users denotr truth and honesty, explicitly, it is a system that allows users to behave in a particular way because they know and believe that others would behave in the same way, and also others would do same, at the end of the test, the majority are rewarded with Focal Points or tokens, while minority loose points or their tokens.
Kleros is a third party decentralized application built on the ethereum blockchain to help “arbitrate disputes on any kind of contract, from simple to very complex contracts”.
Kleros uses three basic technologies to deliver a fast secure and effective judgement for cases; crowdsourcing, blockchain and game theory. By allocating point systems to jurors to accurately judge cases adequately, coupled with some other functionalities put in place to avoid rigging or manipulation of the arbitration system, Kleros have effectively created a structure that will ensure fair judgement for all disputes.
2.1 HOW Kleros WILL CHANGE THE WAY BUSINESSES DEAL WITH DISPUTES
With the use of Kleros platform, businesses can deal with disputes in a different way, unlike normal business disputes where much time and money is spent and the system can be manipulated by any of the parties, Kleros application enables both parties in the case and even the judges to effectively contribute to the judgement charges (paid in pinakion), then the winner of the case and the jurors still earn at the end of the disputes resolution.
2.2 TYPES OF DISPUTES THAT CAN BE RESOLVED THROUGH Kleros:
With Kleros Application, all kinds of disputes can be resolved because the team has incorporated an unending list of disputes and contracts that can be effectively arbitrated,ranging from decentralized and centralized disputes, business cases and insurance, market deals and contracts breach, etc.
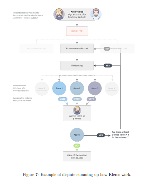
BELOW IS A SUMMARY ILLUSTRATION OF HOW IT WORKS
2.3 HOW Kleros HELPS IN REDUCING THE COSTS ASSOCIATED WITH DISPUTES RESOLUTIONS
Kleros is an opt-in court system, users choose the kind of court they want based on their contract type from the plethora of contract listings available.
Normally businesses and firms spends much amounts yearly to keep the services of their official lawyers available at all times, in the case of disputes such lawyers defends their clients effectively, but with Kleros businesses save much money by utilizing the rewards system of which charges are but a fraction of the fees normally payed to lawyers during cases.
2.4 BENEFITS OF Kleros
Due to the multi-faceted nature of Kleros platform, its benefits are enormous, ranging from benefits to ordinary users, to businesses and firms, which can be broadly divided into two:
2.4.1 BENEFITS TO SMALL BUSINESSES:
1. Better allocation of funds:
Because Kleros offers businesses opportunities to minimize cost in disputes resolution, small businesses and start-ups can effectively allocate funds into special projects targeted at bringing better solutions to the populace.
2. Security of Services:
Small businesses can use Kleros services as bench-mark to client’s relationship which will help them effectively showcase security of services rendered by the start-ups.
2.4.2 BENEFITS TO LARGE CORPORATIONS:
1. Good Dispute Managements:
Large corporations like Google.com and other tech sites are often always engaged in settling of one dispute or another. They can evidently utilize Kleros structure to manage all issues concerning their disputes and utilize it to effectively manage them all, in a faster and more secure manner.
2. Privacy :
With Kleros, the privacy of both parties are ensured using smart contracts and other coding structures built by the team, hence large corporations can go ahead and settle their several disputes without being tackled by the press.
2.5 HOW Kleros ENSURES FAIRNESS USING INCENTIVIZED SYSTEM
Kleros incorporates the Shelling System for arbitration, also Kleros ensures that jurors are fair by creating an immutable and non-hijack-able jury selection process,of which jurors have to deposit some pinakion in order to get the chance of being picked as a juror for a particular case. The platform has developed and is still developing means to ensure fairness of use and transparency of the system. In any particular case, the loser of the case losses the money staked for the case and it is shared among the jurors and the winning party.
2.6 Use Cases:
- Obinna is an SME Contractor, who enters into a contract with a client, having the idea that the client might not fulfill the terms of agreement, he adds Kleros as arbiter in the event of dispute, he can now effectively deliver his job without the fear of not being paid
- Charles is a developer , who develops a software for a client, the client claims that the software is not what was agreed upon, Charles calls upon Kleros , the case is resolved by the jurors who earn pinakion for judgement rendered and Charles receives his payment.
2.7 GRAPHICAL EXAMPLE OF HOW Kleros WORKS
3.0 The Pinakion (PNK) Tokens:
The Pinakion token is an ERC-20 Token created for the Kleros platform, which is used to incentivize Jurors for votes on honesty,obviously, is is used for many objectives in the Kleros ecosystem,for instance, it is staked to open a case in the courts and jurors for effective voting, more deposits from the jurors would increase the probability of them been picked. Also it is used to pay winners in every case ,and also utilized in making appeals for a particular case.
4.0 THE TEAM
5.2 VIDEO WALKTHROUGH OF THE PLATFORM
ANNEXES
FOR MORE INFORMATION, CHECK OUT:
• Kleros Website
• Kleros WhitePaper
• Kleros Medium
• Kleros YouTube
• Kleros Telegram
• Kleros Twitter
• Kleros Github
• Kleros Forums
Unsourced Images were retrieved from Kleros Website and Kleros WhitePaper
Respectively
This is my entry for @originalworks contest ,Join Here
Life isn’t always fair, but Kleros is...
kleros2018






This post has been submitted for the @OriginalWorks Sponsored Writing Contest!
You can also follow @contestbot to be notified of future contests!
Congratulations @steemcenturion! You have completed the following achievement on the Steem blockchain and have been rewarded with new badge(s) :
Click on the badge to view your Board of Honor.
If you no longer want to receive notifications, reply to this comment with the word
STOPCongratulations @steemcenturion! You received a personal award!
Click here to view your Board
Congratulations @steemcenturion! You received a personal award!
You can view your badges on your Steem Board and compare to others on the Steem Ranking
Vote for @Steemitboard as a witness to get one more award and increased upvotes!