POOLZ: A CRYPTOCURRENCY CONCEPT FOR IMPROVING PROJECT LIQUIDITY
INTRODUCTION
Poolz platform has come to bring out the potentials of the blockchain trade by its decentralized platform that is able to manage liquidity and enpower all investors to make so much from their Investment schemes. It is a layer-3 protocol of choice that is going to make miners relevant in the platform even as it provides them a very conducive community for their operations which makes it able to manage its investors and all well. All the users of the blockchain at this moment are slin search for a quality blockchain project that would make them attain such a great height in Investments and all other programs but it is hard to find such program. Poolz however, will be of help in this case because as a unique platform, it enables startups in it make money through fundraising but in a different way other than the most familiar method such as through ICO and IEOs.
THE RELEVANCE OF POOLZ
Pools has started off on the blockchain as a unique platform and is now on its mission to revolutionize the blockchain completely through its swapping operations and liquidity pool creation for startups and investors. It is a layer-3 innovation that has a special swapping protocol, making it possible for users all around the world to exchange their digital asset values or convert them to another one. Now it has the vision of Decentralization, very smooth and dynamic in its operations that it effortlessly connects all the users. The early stage blockchain however makes it a lot more interesting as it introduces innovators and investors to startups to make them grow and be confident in their operations. However, it provides an interface that is more than what existing platforms can offer, the interface make them a lot more discoverable and able to please the users. Liquidity is easily achieved and investors are provided with a very suitable platform to make sure their transactions are completely done.
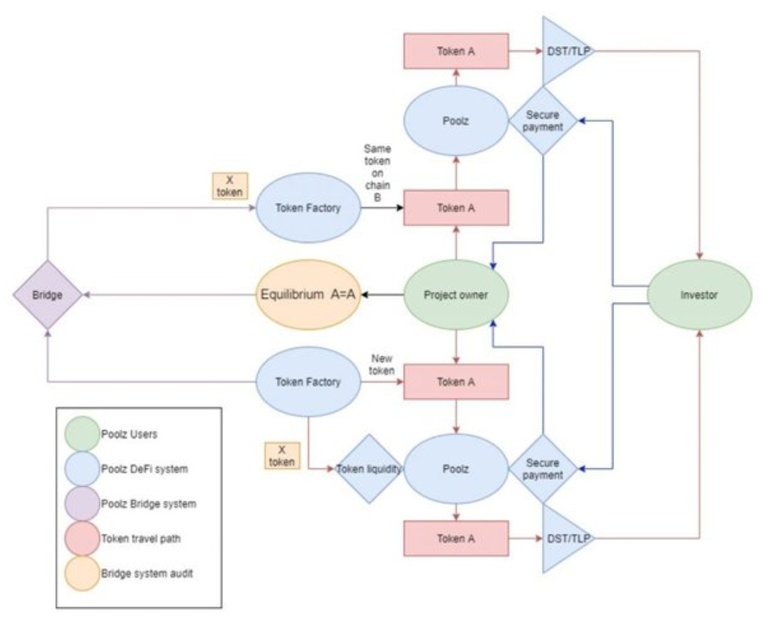
THE OPERATIONS OF POOLZ
Poolz has a relationship with the popular Ethereum. Ethereum has contributed to its Decentralization and liquidity auctions which it introduces to the investors. More so, it has a better interoperability across different chains and that helps it get strengthened. It gives a medium to further cross chain operations and it provides other options for other types of users.
This platform is a trustless platform and has become Defi's mainstreaming platform that has introduced liquidity and scalability level above every other projects on the blockchain. Most of the time it would use smart contracts to operate. They will play a role in improving the potential of this platform and the blockchain will enjoy massive adoption when that happens. There are more features present, one is the tamper proof and the pools UI. The Ux is so much useful and fun to use as it is very compelling and the way it works on the platform makes it so unique.
Pools uses solidity for your platform and when smart contracts are used, it takes care of the back end smart contracts. Poolz is able to optimize it's security to achieve greater scalability and help investors to carry out scalable transactions at all times. There are no risks attached to using this project as it is safe and very convenient. It is a platform that is non-custodial of all its funds which comprises of the funds of the users and investors in it.
The crypto market will now provide many opportunities for the investors in it and through it so many changes will be seen. The popularity will increase the adoption such that the platform will become more accepted than the already known uniswap, doing better and making transactions more convenient for the users. Then solutions would be provided to the problems facing the investors as they make use of this platform that forms a portable Dapp application.
There are so many obstacles facing defi and its adoption is now very slow. Pools will increase the adoption drive and clear all of such obstacles to make it popular again. Now startups can now rise and have all their demands granted so as to be able to perform transactions transparently and perform cross chain transactions which of course will help build the kind of platform that they have in mind.
CONCLUSION
Poolz have it in its plan to be a long term business protocol which will boost the scope of the market and provide so many business opportunities through the protocol that is being used. There are categories laid out the investors in this platform to operate and join the pools in this platform. The pools are already divided and there is so much to enjoy when you become a pool contributor irrespective of the pool. The advantages to using this platform is endless as far as financial situation is concerned so there is so much to watch out for in the platform.
USEFUL LINKS
Website: https://poolzdefi.com/
Telegram: https://t.me/PoolzOfficialCommunity
Twitter: https://twitter.com/Poolz__
Medium: https://medium.com/@Poolz
Discord: https://discord.gg/RgPjgUY
AUTHOR'S DETAILS
Bitcointalk Username: Echefudominic
Bitcointalk Profile Link: https://bitcointalk.org/index.php?action=profile;u=2802450
P. O. A: https://bitcointalk.org/index.php?topic=5280470.msg55559229#msg55559229
ETH Wallet Address: 0x7eD3F0a6D9f9Fed80e2270AA90F842C9363E5628


