BLOCK66 - decentralised mortgage lending
INTRODUCTION
Organisations that mortgage goods, services and houses have set high standard, to streamline the borrowers or users of their commodity, due to shortcomings they encounter in the process. This has now raised a barrier against those that are even qualified for such services,thereby making some of their customers feel inferior to others enjoying such services.
Methods used in Mortgage is now old-fashioned and needs some improvement and adjustment that will meet up with the contemporary days of the blockchain.

BLOCK66
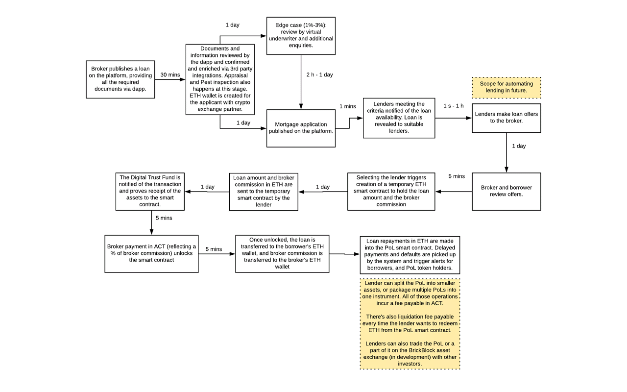
.jpg)
BLOCK66 is a platform that is using the blockchain technology to bring adjustment to the mortgaging section making life better and easier for everyone by adjusting the old-fashioned, financial barrier set up by traditional mortgaging organisations.
An investor [Lender], can be a private lender or an institutional lender, applies to give out loan on the BLOCK66 platform through a broker who helps find a borrower on the platform using the DApps.
BLOCK66 makes use of API technology, to screen both lender and borrow and also help to detect any form of fraud.

ROADMAP
TEAM AND ADVISORS
FOR MORE INFORMATION
Block66 website
Block66 whitepaper
Block66 Facebook
Block66 Twitter
Block66 Medium
Bounty0x username: uraniumdavid







Hi @uraniumdavid
This projects seems to be quite interesting and disruptive for mortgage industry. However I am curious what will be reaction of the banks, because such solution may be very adverse for them.
Thank you for interesting and informative review. Pleasant read :)
All the best
#lol first of all am happy to have you back
The world is a competitive one everyone has what he or she is doing to survive.
The commercial bank makes us pay charges for our money they are using to trade without giving us any penny.
With this platform, i will even be ready to participate.
What about you sir?
Yes, this is really unfair.
I will have to do a bit more research, but indeed it seems very interesting.
All the best :)
A nice and precise article i must confess
You are really a genus you made me read an article to the end for the first time and get the message been carried.
I will visit the website for more details
You have done a great job here @uraniumdavid
I will love to see to the success of this project
Because it will pay us for doing transaction with them instead of incuring charges from commercial bank
Thanks it's an honor
I will love it if you follow for more benefiting write up like this
Block66 using blockchain technology would revolutionize the mortgage industry
Sure!
I appreciate for your understanding
Great work
Thanks man
nice work in there man..
Visit the website for more information
Such wonderful put up man.
It is succinct and pretty comprehensive also.
Block66 is indeed the future of mortgage finance . Glad to see blockchain technology disrupting virtually every available industry positively . Nicely written @uraniumdavid
hi @uraniumdavid
didn't hear from you in a while so I just checked your blog and I've noticed that you're not very active lately. having a break? :)
enjoy your weekend buddy
Yours, Piotr