Online.io: Browsing Privacy through Blockchain Security

in #cryptocurrency8 years ago (edited)

oio.PNG
For years now, Internet privacy is a huge issue. Very few of us opted not to use the Internet and stay in complete anonymity, while the rest of the world chooses to think less about how much of our personal information is out there. How much is too much, and how vulnerable we actually are due to excessive sharing of information?
Most search engines are there to gather user’s information while using them. They gather information like people’s name, age and your locations in areas of smart phone. They claimed it’s used to personalize user experience which is true but companies sells these information’s and in turn it is used to target ads to users based on their personals interests. That’s why sometimes you get to see ads based on what you just browsed now staring at your homepage.
You must be familiar with the term cookie which almost every website we visit uses. Cookies store a certain amount of data specific to a particular client and website. With this information, server can deliver a specially tailored page for the mentioned user.

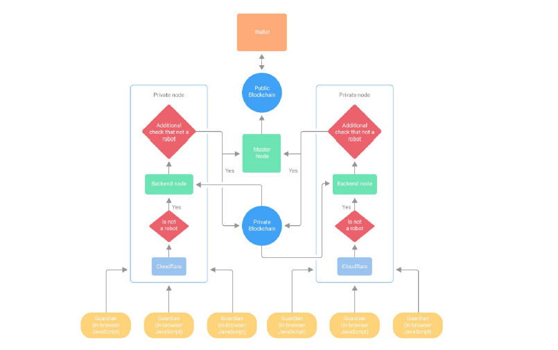
Online.io Ecosystem

oio2.PNG
Lack of privacy is a pressing issue among internet users, whereby their activities are being watched and tracked; this is where Online.io comes to save the day. Online.io platform provides a new browsing experience which is faster, Ad free and users privacy are been protected, thereby creating a suitable environment for the internet users. OIO avoids companies or government interference on private data and profiles.
With the help of online.io platform, digital advertisements will be bypassed and this will give better browsing experience and also faster loading of webpages.
This will make end users to will enjoy an ad free, more secure, and a non-traceable browsing experience and better engage with websites content and brands.

Online.io Blockchain Technology Security

oio3.PNG
Blockchain is a technology that enables an anonymous, decentralized record of transactions. Imagine a public chain of information in which each link is a single transaction, viewable by all but impossible to change once it has been formed. Blockchain will solve the need for anonymity and trust by producing accurate, real-time information about the content people consume the ads they receive and how they move across platforms without costly, assumptive data-sharing contracts that are costly to enforce. In other words, blockchain offers no alternative and nowhere to hide.
Decentralization of ecosystem provides all necessary features for a faster, safer and private internet. This is made possible by the use of the most advanced block chain technology, which means more enjoyable browsing experience. Online.io offers protection of consumers data, creating a trustworthy websites, free ad, security. It gives users the opportunity of having a free internet experience without the feeling of being monitored. Block chain technology can help companies improve cyber defense.

The token generation is aimed at attracting investors who are willing to support the goals of a faster, free and more secured internet experience. OIO token are key element in the ecosystem, online.io provides token which is mineable and unlimited ICE token issuance, block chain visibility.

Finally, online.io will lead to an internet without ads, trackers or malware, with online.io ultimate goal on internet experience by placing user’s privacy as a top priority creating a free, non-trackable, quality internet, which puts user internet activities trustworthy without external interference.

For more information visit the below links:

Website: https://online.io/

Bitcointalk: https://bitcointalk.org/index.php?topic=3452258

Social media links: Twitter Facebook Telegram

Author's Profile link: Bitcointalk

Sort:  

Congratulations @dutchkay! You have received a personal award!

1 Year on Steemit
Click on the badge to view your Board of Honor.

Do you like SteemitBoard's project? Then Vote for its witness and get one more award!

Congratulations @dutchkay! You have completed the following achievement on Steemit and have been rewarded with new badge(s) :

Award for the number of comments

Click on the badge to view your Board of Honor.
If you no longer want to receive notifications, reply to this comment with the word STOP

Do you like SteemitBoard's project? Then Vote for its witness and get one more award!

Congratulations @dutchkay! You received a personal award!

Happy Birthday! - You are on the Steem blockchain for 2 years!

You can view your badges on your Steem Board and compare to others on the Steem Ranking

Vote for @Steemitboard as a witness to get one more award and increased upvotes!

Coin Marketplace

STEEM 0.06
TRX 0.32
JST 0.065
BTC 71637.28
ETH 2223.79
USDT 1.00
SBD 0.50