TAP Protocol

Tapmydata is a decentralised data protocol enabling people to own their digital identity and companies to rebuild trust.
The problem of security of personal data
Information has always been a great asset in the struggle for wealth and power, but in today's information age, it has become a major weapon. With the development of information technologies and accessible mass communication means, the possibilities of abuse associated with the use of collected and accumulated information about the person increased. Rapid personal data processing tools have emerged and are being used effectively by intruders, threatening human rights and legitimate interests. This article discusses the problems of personal data protection on the Internet and offers recommendations for its implementation.
According to the legislation of the European Union (EU), the term "personal data" means all information about a person who can identify it.
Customers want to use online services to help them in their lives without spying on them or collecting their data. In the coming years, organizations risk losing client confidence and facing fines from regulators.
Tap Personal Data Management
Powered by end-to-end-encryption and blockchain technology Tap helps empower the individual to take control of their data, and builds a personal data store for them to manage this. At the same time, the Tap platform helps organisations communicate and respond directly to their customers; de-risking and managing the data that they hold.
The Tap application gives people a single place to protect and manage their personal data. People can search for an organization of their choice and query data to find out what data is stored in that organization, who they share that data with, and what they do with it.
The Tap application opens up new opportunities for people. To let them start talking to the organization from a single secure location and let them control their data.
Tapmydata technologies

1.Ease of use - consumer-class technology
2.Full security with end-to-end encryption
3.Design privacy from the beginning
4.Open API and third-party integration with leading CRM platforms
The Tapmydata team has created tools to allow people to regain control of their data, and companies to restore trust, using Privacy by Design and Blockchain to track results. Thousands of people and hundreds of organizations are already using Tapmydata technology.
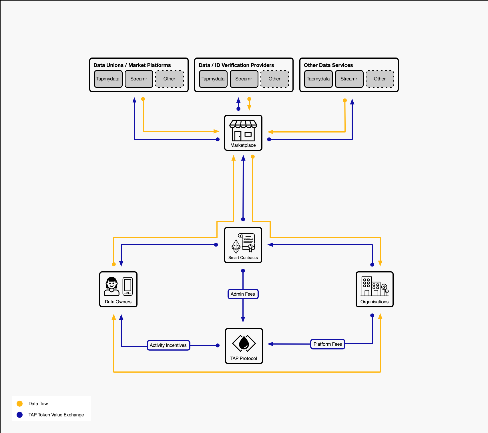
Review of the TAP Protocol, participants, and the exchange of data and values within it.
A decentralized personal data Protocol and TAP token are now being launched to break the old cycle of data abuse. Each user can manage their own digital identity, create NFT (Non-Fungible Tokens) of confirmed blockchain consent, and license it for use on the Internet, receiving value (ERC20 tokens) from organizations.
TAP token
The app rewards TAP tokens for actions that benefit the community, such as sharing data or verifying credentials. You can then use these tokens to create your own Blockchain Verified Consent artifacts.
TAP is Tapmydata's native protocol token and is issued by TAP Protocol
Token Name - Tapmydata
Token Ticker - TAP
Token Type - ERC20
Initial Supply - 100,000,000
Maximum Supply - 100,000,000
TAP Distribution
For more information about our token distribution event visit https://tapmydata.com/tap-token
TOKEN SALE: 17 DEC – 18 DEC
Important: IDO on Balancer
- TAP Token Sale: https://tapmydata.com/tap-token/
- TAP Token Pre-Registration: https://tapmydata.com/tap-token-pre-register/
Roadmap
H1 2021
Launch Tapmydata for the web, browser plugins
Migration to ethereum network
Partnerships with decentralised data marketplaces Streamr, Ocean
H2 2021
Build NFT minting capabilities
Enhanced verification and KYC for crypto
Integrate public data sources
A sponsored article written for a bounty reward
Bounty0x username: borand88
website: https://tapmydata.com
twitter: https://twitter.com/tapmydata
telegram: https://t.me/tapmydataofficial


