Aportando algo a la comunidad - Vivir - Experimentar - Aprender - Compartir - Disfrutar
Prometo Actualizar con mas imágenes y contenido el blog, por ahora tengo problemas con mi internet 8( <
y pido disculpas por lo malo mientras me familiarizo con el motor de post y contenido
Buenas, en este apartado, me dedicare entre otros asuntos, a aportar conocimientos a la comunidad en el ámbito de las tecnologías con proyectos personales pequeños, así como experiencias laborales, inclusive, de vida; buscando como fin ayudar, guiar y porque no ser ayudada también gracias a sus comentarios con dichos proyectos....
Mi nombre es Bárbara, soy de Venezuela, y en colaboración de mi pareja compartiré parte de la naturaleza de mi país, para mostrar a quien no pueda visitar esta tierra hermosa, lo bonito que son las cosas por acá; así mismo, compartiré algunos desarrollos en el ámbito de la electrónica, la tecnología y los videojuegos para el deleite de quienes se interesen en ese campo, pues aunque se tiene la creencia popular que mi país esta atrasado y hasta estancado en la electrónica, quiero mostrar al mundo que las cosas grandes también emergen de los lugares menos esperados ;)
Mis fortalezas en conocimiento: Unity, C (y derivados), Electrónica, Maquillaje, Viajar, Videojuegos y la mejor la Curiosidad :P
Mi primer aporte, proyecto de hace unos añitos atrás:
"Como Elaborar un Receptor de Mando Xbox360 para PC por un costo muy bajo"
Altos costos representan a un receptor de mandos wireless Xbox para pc, pero conociendo que la necesidad es la madre de la invención, se me ocurrió investigar un poco y descubrí que no es muy difícil engañar a una parte del hardware para que el mando sincronice.
Necesitaras:
- Soldador
- Estaño
- Cable de un calibre fino (22awg)
- micro controlador Attiny85
- Placa receptora de Consola vieja o repuesto
- Diodo zener de 3,3 voltios
Para saber cuál es la placa receptora, pues es la que tiene las cuatro luces verdes; esta de aca:
El punto es que el mando funciona, y mediante el cable USB es reconocido por la pc, pero no, de manera wireless, lo que debemos hacer es conseguir por un costo muy bajo un receptor de alguna consola dañada, y añadiendo algunos componentes, hacer que este, se comunique a la pc y sirva de interfaz
Luego (gracias a investigar un poquito) se ubican, algunos puntos para interferir el dispositivo y hacerlo sincronizar (principal inconveniente), soldando algunos cables a un microprocesador, y luego añadiendo un puerto usb, se logra el objetivo
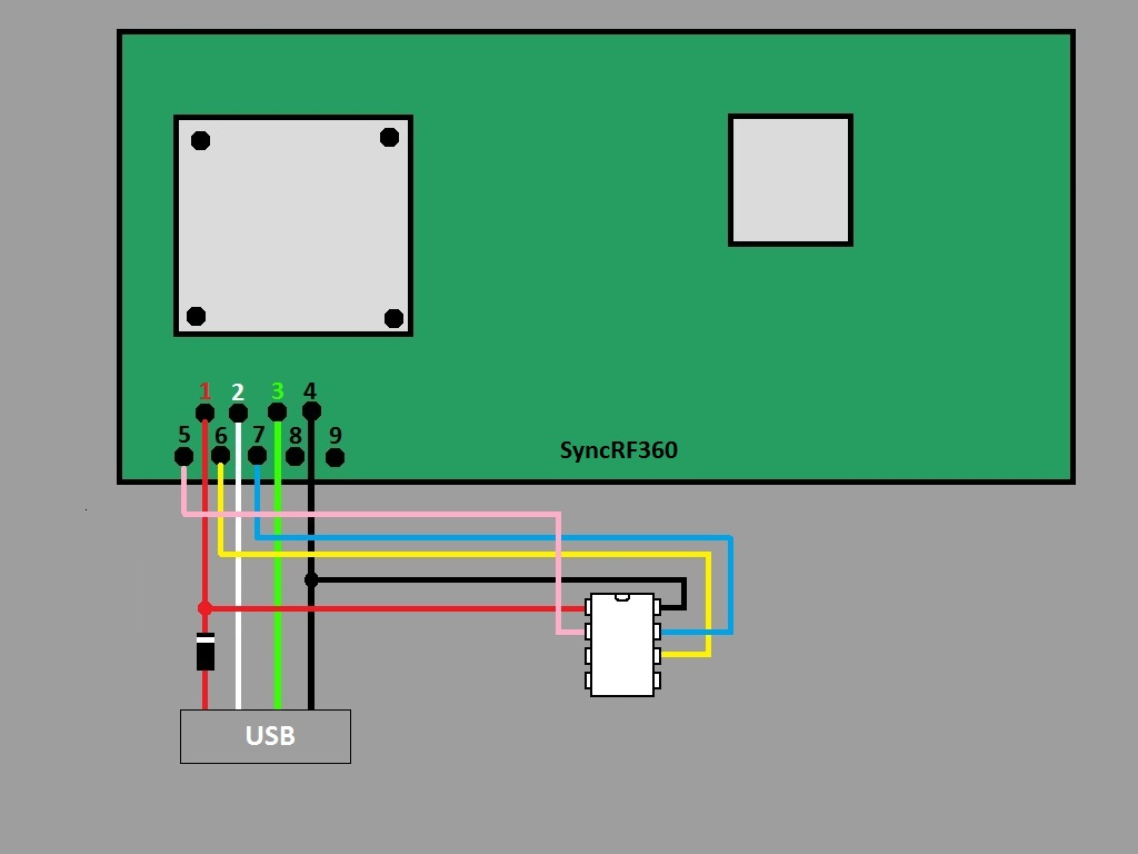
La conexión de todo, sería así:
El código no es de mi autoridad, pues en esos tiempos no conocía tan a fondo la programación, pero estoy segura de que a estas alturas de mi experiencia, es pan comido algo tan sencillo, básicamente el código que se graba en el micro se encarga de emitir un comando (pulso) a la placa que le ordena registrar cualquier control cercado, y esta a su vez asigna un ID serial por el puerto usb... es muy sencillo y se puede construir en una tarde gastando menos de 10$
Y a jugar!
Video de nuestra autoría probando que ¡¡¡¡si funciona!!
Cualquier duda, preguntar, con gusto los atenderé!!!
No olviden regalarme el dedito hacia arriba, y estar atentos de nuevos contenidos!!!
Besos & Salu2!

