XCRYPT ECOSYSTEM - THE FUTURE IS HERE
Hello people, I trust you are doing great? If you are follower of my contents, I am sure you are!
Without further ado, we all know that cryptocurrency is fast becoming a welcome addition to world's economy, ever since advent of Bitcoin in 2009, blockchain technology has been steadily gaining momentum as more and more people, industries and business communities have started realizing the potential of blockchain technology and all the ways it could improve their day-to-day transactions and operations.
An exchange where cryptocurrencies can be traded is an essential aspect of blockchain technology. There are several existing cryptocurrency exchanges starting from top ones such as Binance, OKex, Bitfinex, Huobi to Bittrex, kucoin, etc. However, in this article, you are about to discover crypto ecosystem that set its eyes on the future, an ecosystem that is created and designed to be simple, convenient and innovative, I present to you XCRYPT.

Now, before you start grumbling and sarcastically murmur "oh great, another crypto exchange is what we desperately need", XCRYPT is not just another number to add to existing cryptocurrency exchanges, it is an ecosystem designed for the inevitable future of cryptocurrencies. XCRYPT is proud itself to be the first hybrid exchange that is aesthetically designed to be compliant with securities and attentive to the future which is erc721.
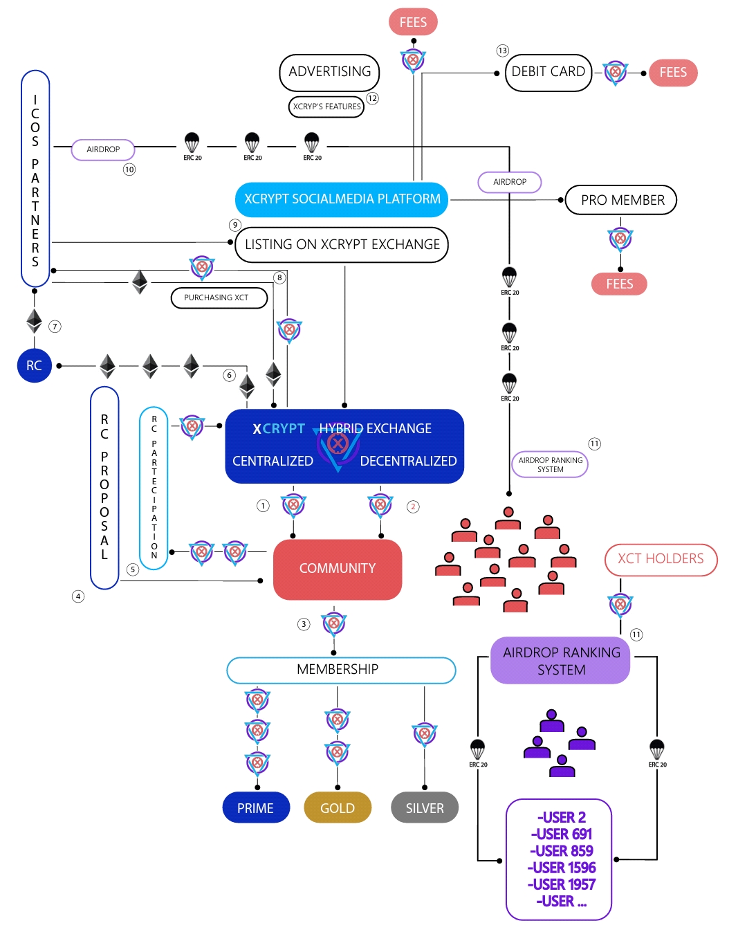
There are several advantages that comes with XCRYPT ecosystem, some of them are ZERO FEES FOR USERS, SOCIAL MEDIA PLATFORM, DEBIT CARD SUPPORT, DEPOSIT AND WITHDRAW FIAT, FULLY COMPLIANT TRADING OPERATIONS, SUPPORT BOTH ERC-20 AND ERC721, SECURITIES TOKEN, TOP-NOTCH SECURITY SYSTEM, HIGH-GRADE ENCRYPTION, TWO-IN-ONE PLATFORM and so on. These unique and innovative features of XCRYPT ecosystem are what make it stand out among several other existing cryptocurrency exchanges. The company is official registered in Malta under the name : xCrypt Ltd

XCRYPT and the brilliant minds behind it envisage future where cryptocurrencies will undergoes many changes, our perception of this world and trading field will also change. Therefore, to prepare for this inevitable future, XCRYPT ecosystem was created and developed with one thing in mind; to give priorities in listing security tokens, paying particular attention to erc721 in the process.
Users and community of the XCRYPT ecosystem will earn eye-catching rewards such as zero fee exchange, the social media platform where members can interact and relate with one another and the compensation that XCRYPT tokens holders will earn through airdrop according to ranking system. XCRYPT ecosystem is the first compliant, hybrid exchange with zero fee. This means that you can trade, cancel, reopen order on the exchange with no additional gas cost to you.

The main goal of XCRYPT ecosystem is to build future proof platform and exploit present exchange's market to the maximum. A whole lots of functions, some of which have been mentioned above are incorporated into XCRYPT ecosystem that will make it absolutely, the go-to platform for trading tokens/coins whether the token/coin is ERC-20 or erc721 compliant. XCRYPT especially have marketplace that is entirely based on erc721. This marketplace is a decentralised marketplace mainly for crypto assets, including collectibles, gaming items, and other digital goods that are backed by blockchain.
Although cryptocurrency and blockchain technology has been steadily gaining momentum over the past few years, it is still far from generally accepted and adopted by many. Issues such lack oor Inadequate securities, crypto exchanges not offering FIAT withdraw and deposit, ridiculous fees that most exchange charge for their services, poor customer service, lack of interactive community and so on. With cryptocurrency debit card that can be used anywhere in the world and accepted by sellers and ATMs worldwide that XCRYPT introduced, cryptocurrencies is closer than ever to general adoption.
At XCRYPT, security is paramount, therefore, every necessary security measures have been put in place such as ENCRYPTED KEYS, DDOS PROTECTION, PASSWORD PROTECTION (SHA-256), 2FA VERIFICATION and of course, CRYPTOCURRENCY SECURITY STANDARD (CCSS)
XCT TOKEN
XCT is the native token of XCRYPT ecosystem. XCT is a utility token and ERC-20 standards. XCT will help finance the ecosystem and have several benefits and functionalities for users and partners of XCRYPT.

Holders of XCT will be rewarded through what is called Airdrop Ranking System, XCT will also be used for debit card's fees, to pay fò exchange's DEX system's fees etc. The advantages that comes with buying and holding XCT Token as XCRYPT is determined to add value to its community and token holders. More about this on xcrypt Whitepaper.
TOKEN INFO
Ticker: XCT
Type: ERC-20
Platform: Ethereum
Price in ICO: $0.1 per XCT
Token for Sale: 120,000,000
Payment Accepted: BTC, ETH, BCH, USD, EUR
XCRYPT ROADMAP

XCRYPT ICO is still going on where you will have the chance to be part of this amazing project early. With unique features and innovative ideas of XCRYPT ecosystem and the benefits that XCT holders tends to enjoy, you will do yourself huge favour as an investor by participating in XCRYPT ICO. see you guys at the moon!
To find out more about XCRYPT, kindly visit the following links;
Website: https://www.xcrypt.club/
ANN Thread: https://bitcointalk.org/index.php?topic=4993175.0
Whitepaper: https://www.xcrypt.club/xCrypt-Whitepaper.pdf
Facebook: https://www.facebook.com/xcryptclub/
Twitter: https://twitter.com/xcryptclub
Telegram: https://t.me/xcryptclub
ABOUT AUTHOR
Bitcointalk Username: DamiOla
Bitcointalk Profile: https://bitcointalk.org/index.php?action=profile;u=2257445;sa=summary

