Обзор проекта Open Collectors Network

Держателям токенов необходим обмен и торговля на крипторынке.
Проект Opеn Cоllectors Netwоrk, предоставляет обмен криптовалюты единственный во своем роде монетах, которые взаимозаменяются, т.е есть возможность обменять на разные криптовалюты.
Пример- есть определенно количество одной монеты его можно заменить на другое количество этой же монеты и так далее.
Сегодня мы знаем , что основные криптовалюты взаимозаменяемы, 1 биткоин это точно такой же биткоин у другого пользователя, хотя защищены по разному.
Opеn Cоllectors Netwоrk продает криптовалюту не взаимозаменяемую, ведь каждая часть или монета имеют отличия. В качестве примера можно привести произведения искусства. Любой из них ценен, но нас интересует конкретно эта картина или скульптура.
И Opеn Cоllectors Netwоrk предлагает платформу для «редких» монет и пользователи могут применять это для продажи.
Возможности таких случаев безгранично утверждает Opеn Cоllectors Netwоrk.
Применение Opеn Cоllectors Netwоrk
- Каждый клиент может отметить свои персональные продукты- технику, интеллектуальную собственность или изделие.
- Аукционы. Есть возможность оставить на хранение свои инвентари в книгах, используя определенные маркеры.
- Игры, сохраняются в блокчейне, что может открыть прозрачность от другой стороны и поможет привязать виртвалюту к назначенному компоненту.
- Разработчики смогут продавать свои продукты , используя возможности рынка , на котором продаются и покупаются всевозможные цифровые продукты.
- Используя инструменты Open Collectors Netwоrk , можно создавать цифровой актив для передачи цифровых медиа и прав собственности.
- Мастера, музыканты смогут продать свои активы покупателям.
- Проведение идентификации Open Collectors Netwоrk совместно с Know Your Customer обеспечивает отличную проверку подлинности продукта, что дает уникальный маркер на основе цепи блоков, создаваемой для этого профиля.
Технология Open Collectors Netwоrk
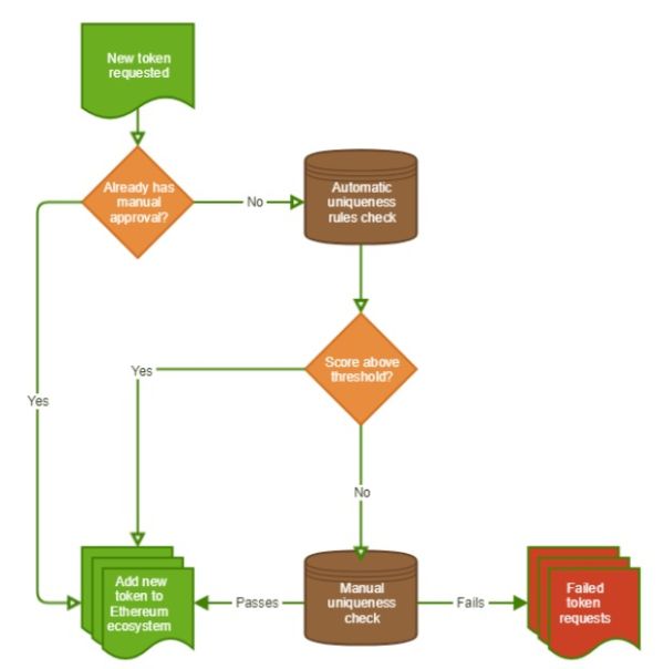
Open Collectors Netwоrk создает индивидуальный токен, имеющий стандарт ERC721, которые помогают пользователям производить токены с бесшовным интерфейсом или создать стандартный RЕST / Jsоn АPI для сложных кооперативных сценариев.
Кроме этого Open Collectors Netwоrk поддерживает уникальные проекты токенов такие как CryptоKiitties, CryptоPunks и Dеcentraland.
Официальный сайт Open Collectors Netwоrk провел первый обмен, где вы сможете создать и продать индивидуальные товары.
Все действия Opеn Cоllectors Netwоrk осуществляются с помощью токенов ECTO.
Это основа платформы Opеn Cоllectors Netwоrk, так как компания нуждается в своем токене, чтобы избежать частого пользования и помех Эфириума.

Для чего нужны токены и в чем их ценность?
- Если в вашем кошельке есть токены ECTC предлагаются скидки на все операции Opеn Cоllectors Netwоrk, право голоса для функций, которые реализуются в первую очередь.
- Специализированный инструмент для проверок котировок.
Детали ICО

Команда

Dan Andrei Singeorzan Соучредитель и Разработчик
Опытный программист, менеджер, и #blockchainconvert. Специалист в C++, C#, солидности и алгоритмах. Сильный инженерный профессионал со степенью бакалавра наук (BS), ориентированный в области компьютерных наук из Университета "Politehnica" din București, Computers Section C3
Ion-Cosmin Grigore Соучредитель и Разработчик
2 года разработчик программного обеспечения @ РЭС программного обеспечения, 2 года .Net программиста
Grant Tiller Менеджер продукта Специалист во всех слоях технологии виртуализации с всесторонней и составленной предпосылкой во всех обликах ориентированных на потребител и ориентированных на потребител вычислять.
Девятнадцать лет глубокого опыта в управлении продуктами, архитектуре решений и техническом консультировании. Превосходное знание индустрии и превосходная реклама, сбывания и осведомленность канала.
Превосходное понимание Citrix, Microsoft, VMware и партнерских технологий, а также многолетние прочные отношения в индустрии виртуализации.
С остальными членами команд можно ознакомиться на сайте.
Заключение
Данный проект предлагает очень интересную и прогрессивную идею.
Используя все возможности блокчейна в данном направлении, такой проект становиться актуальным и привлекательным для инвесторов и обычных пользователей
Спасибо за просмотр!
Информация о проекте:
ANN: https://bitcointalk.org/index.php?topic=2881612.0
Twitter: https://twitter.com/open_collectors
Facebook: https://www.facebook.com/OpenCollectorsNetwork
Medium: https://medium.com/opencollectorsnetwork
Telegram: https://t.me/opencollectorsnetwork
Reddit: https://www.reddit.com/r/OpenCollectorsNetwork/
Whitepaper: https://opencollectors.network/layout/OpenCollectorsNetwork
Website: https://opencollectors.network
Автор статьи
Bitcointalk: https://bitcointalk.org/index.php?action=profile;u=1839490
Facebook: https://www.facebook.com/vadim.valov54
Twitter: https://twitter.com/valov_vadim
Уникальность текста: https://text.ru/antiplagiat/5b0eeb8d33c60