Обзор проекта ThinkCoin
ThinkCoin – трейдерская платформа, основанная с помощью технологии блокчейн, которая позволит инвесторам торговать огромным количеством финансовых продуктов, такие как криптовалюты, акции, товары и другое.
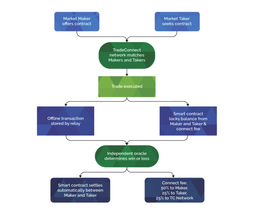
Биржа платформы TradeConnect сможет внести изменения в рынки, на которых доминируют банки, VIP-брокеры и большие корпорации, создав децентрализованную биржу для торговли любыми продуктами.
На данный момент онлайн-брокеры и другие посредники зарабатывают очень много за счёт посредничества, но благодаря технологии блокчейн можно решить эту и следующие проблемы:
- излишние платежи, которые платятся трейдерами разным посредникам;
- нечестное влияние на цены и заключение сделок различными брокерами;
- глобальная торговля осталась на уровне развития начала двадцать первого века;
- нынешнее качество транзакций добавляют излишний элемент риска в торговле трейдеров.
Компания, которая создаёт платформу находиться на рынке уже десятки лет и благодаря этому знает каким способом можно решить все сложившиеся проблемы. Благодаря новациям в развитие науки и техники команда предлагает следующие решения:
- свести трейдеров на одной торговой площадке, где не будет посредников, благодаря чему будет всего одна выплачиваемая комиссия – Единый сбор платформы;
- свой ИИ платформы, благодаря чему платформа будет быстро и гибко работать;
- торговля Р2Р, которая уравняет в правах всех игроков рынка и выведет из него посредников;
- абсолютная прозрачность всех совершенных действий и высокая безопасность на платформе, снова же благодаря технологии блокчейн.
Токены Платформы и их Продажа:
Всего компанией генерируется 500 млн токенов, 60 % которых будет доступно к покупкам во время ICO. Цена токена равна 30 центам и его делимость равна 18 частям. На данный момент длиться второй этап предпродаж с 22 % бонусом и продлиться он до 14 мая. С 15 по 25 мая будет этап основных продаж. Минимум сборов, при котором платформа может начать свою деятельность равен 5 млн. долларов. Максимум необходимый для быстро и полного запуска платформы – 30 млн долларов. Принимаемые валюты для покупки токенов платформы – BTC, ETH, BCH, LTC и фиатная валюта.
Распределение:
На счёт распределения токенов можно сказать следующее: 60 % будет продано за время ICO, 24 процента выделено на удержание в резерве платформы, 15 % выделено на команду и 1 % на баунти кампанию.
На счёт распределения собранных средств: 45 % на маркетинг и добавление новых пользователей на платформу, 30 % на разработку самой платформы, 12 % на операционную деятельность платформы, 10 % на лицензии и изменения и 3 процента на юридические издержки, аудит и администрирование платформы.
Roadmap:
На счёт плана развития платформы можно сказать следующее: в апреле 2018 года на платформу TradeConnect будет подключен кошелёк ThinkCoin для удержания токенов ТСО. В июне токены платформы будут в листинге на разных биржах. В июле 2018 – бета версия платформы для подключения первых клиентов. В августе 2018 на платформе TradeConnect можно будет торговать криптовалютой. В октябре 2018 можно будет торговать и фиатной валютой. В ноябре Thinkmarket будет подключен к платформе трейдинга и начнётся интеграция его пользователей. В декабре 2018 будет получена лицензия обменной платформы в США. В январе 2019 на платформе будет запущен весь первоначально задуманный функционал. В марте 2019 платформа заработает на полную в Японии, Европе и Австралии. В июле 2019 на платформе начнётся первая продажа акций. В заключение хочу сказать, что проект перспективный и его развитие даст нам много плюсов. Торговля таким большим количеством различных товаров привлечёт многих инвесторов и позволит им уровнять свои права с крупными компаниями и корпорациями. Для того, что бы узнать более подробную информацию о платформе можете ознакомиться с Whitepaper.
ИНФОРМАЦИЯ О ПРОЕКТЕ
Website: https://www.thinkcoin.io
Whitepaper: https://docsend.com/view/qgyaq2y
Facebook: https://www.facebook.com/ThinkCoinToken/
Twitter: https://twitter.com/ThinkCoinToken
Telegram: https://t.me/thinkcointoken
Bitcointalk: https://bitcointalk.org/index.php?topic=3212613.0
ANN: https://bitcointalk.org/index.php?topic=3077146.0
Автор статьи
Bitcointalk: https://bitcointalk.org/index.php?action=profile;u=1839490
Facebook: https://www.facebook.com/vadim.valov54
Twitter: https://twitter.com/valov_vadim



Hi! I am a robot. I just upvoted you! I found similar content that readers might be interested in:
https://ravenetwork.ru/ico-obzor/thinkcoin-obzor-ico/