TecraCoin (TCR): Decentralized Patented Technology Platform
Science is an integral part of modern life. Absolutely all technological research, all the benefits of civilization, which people enjoy in everyday life - all this is created thanks to scientists and their research.
Each new scientific discovery was always accepted "in hostility", it was hardly accepted by society as something incomprehensible and wild. But after going through a complex adaptation and taking a place in life, such discoveries tightly settled in it. After some time it is difficult to imagine life without them. And it is not surprising, because new inventions carry comfort and convenience, but people get used to it very quickly and are not ready to refuse it.
About the Project
Here he enters the Tecra arena . Tecra is a universal platform designed to solve the financial problems of scientists; it is a company capable of providing material support to scientific projects. Thanks to her, many inventions will have the right to exist and see the world.
The Tecra project is based on a similar company from Poland. Now it is growing, developing, attracting a large audience. Tecra can give financial support to novice scientists and already experienced, but not wealthy materially, can protect them at all stages of financing. This company is attractive to honest investors due to its impeccable reputation.
Advantages
Tecra is a great project! This is a project that gives life to great discoveries, helps people to develop, to give the world their talents and the fruits of incredible intelligence. Thanks to the activity of Tecra, the life of all humanity will be much better.
Tecra secures patents and inventors don’t have to worry about their copyright. The project is transparent, safe, reliable.
Investors using Tecra get a quality product, do not risk their money.
The interest of mining companies is also obvious: they can work directly with successful projects and develop cooperation with them.
The whole process of interaction between investors and authors will be controlled by competent and experienced lawyers and a number of professionals in other industries who will help highlight the most promising projects and ensure financial and legal security for all participants in the process.
Tecra is actively developing the graphene direction, which promises to be one of the most promising in the coming years.
ICO Details
The minimum investment amount in the Tecra project is quite impressive - 25 thousand US dollars. All transactions in the company will be accompanied by an internal currency, called TecraCоin (TCR). The initial cost of one TCR is $ 0.75. For different stages of the cost will be different.
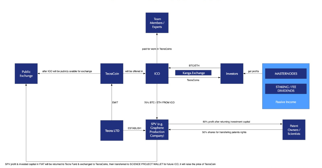
Business model of the project
Project Team
Conclusion
Tecra is already an experienced project with an excellent reputation, therefore it will be a real boon for investors and a chance for the best minds of humanity. The project is very interesting and promising. This platform is unique, it is associated with science, research, discoveries, inventions in life, which means Tecra is the future of humanity, its chance for a better future!
Official site of the TecraCoin project:
WEBSITE: https://tecracoin.io
TELEGRAM: https://t.me/joinchat/G0cfwFLm0ZgYwQenGrjuCg
WHITEPAPER: https://tecracoin.io/files/WhitePaper-TecraCoin.pdf
ANN THREAD: https://bitcointalk.org/index.php?topic=5059685
FACEBOOK: https://www.facebook.com/tecracoin/
TWITTER: https://twitter.com/TecraCoin
MEDIUM: https://medium.com/@tecracoin
REDDIT: https://www.reddit.com/r/TecraCoin/
DISCORD: https://discordapp.com/invite/zt5Asph
YOUTUBE: https://www.youtube.com/channel/UCJXo9dzVn-R7lphyNa-jVsg
GITHUB: https://github.com/tecracoin/tecracoin
Author Profile:
Bitcointalk Username: yousufatik.bd
BitcoinTalk Profile Link: https://bitcointalk.org/index.php?action=profile;u=2558173
My Ethereum Address: 0xd552f04b7adb5ef66b1c336bc0ae82aa0fca0f37





Congratulations @yousufatik! You received a personal award!
You can view your badges on your Steem Board and compare to others on the Steem Ranking