ARRIVAL OF A NEW COMER
For the sake of orderliness and decency, I decided to drop my introductory post first in this outstanding community, before any other thing; despite the fact that I joined the community since June this year. Hello steemians, I’m @john chidiebere, a mechanical engineering student of the distinguish University of Uyo, Nigeria. I’m 22 years old and currently a steemit “new-comer” –I hooked up with the platform earlier on but wasn’t active due to academic – time constraints.
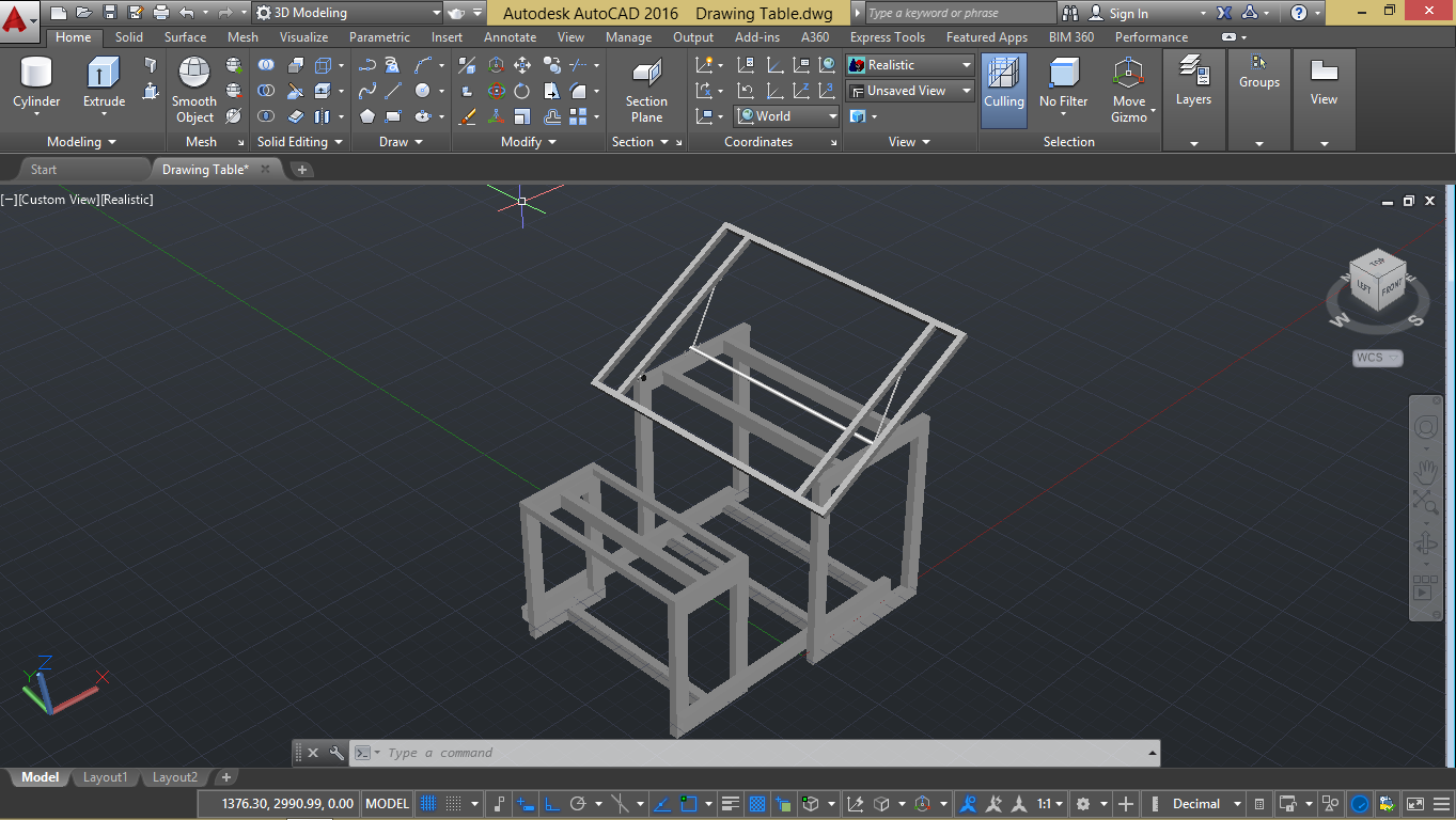
As a lover of innovation and creativity, I find time to do Compute Aided Designs (CAD) designs like Architectural, mechanical and electrical drafting/designs. I as well gamble into graphic designs. Engaging myself into some DIY exhibitions has propelled me to join some creative online platforms like GITHUB { https://create.arduino.cc/projecthub/Johnero } and FIVERR
{ https://www.fiverr.com/johnchidiebere }.
Here are some of my artistic drawings too:


I have come to share my innovative ideas here in this community, as it is the motive of every engineer to make the world a better place. I will be posting articles on how to make various CAD designs and any Do-it-Yourself project I carry out. Permit me to use this medium to encourage fellow hobbyists out there to do the same.
A big “thank you” goes to @joseid and @kyngsli who introduced me to this CRYPTO world. Through this platform, I look forward to working with the BOSS himself, @dimimp and the members of the board to achieve my motives. Thank you all for reading… have fun as I beseech your warmly 'upvote' welcome.




Nice post. You are talented. Welcome to Steemit!
Welcome to Steemit @johnchidiebere :)
Welcome to Steemit johnchidiebere. Let me know if you got any questions about Steem or anything related to it! The official FAQ can be found here and has A LOT of information https://steemit.com/faq.html - Also remember, Steemit is just ONE of the sites built that uses Steem the blockchain. We also have DTube - our very own Youtube, DSound for Soundcloud and Steepshot if you prefer Instagram like experience. I'd also like to mention ChainBB - forums, Busy - Steemit with more modern look basically, DMania for memes and Dlive for streaming just like in Twitch! You can also earn Steem by gaming now! Search for Steemgar if that's more your thing. Welcome to the blockchain! :)
welcome dear @johnchidiebere in the exciting world of steemit.
You are highly welcome to the great community. Have fun and make friends. Dont just come for the money alone.
It is nice to know that you are in Uyo and precisely uniuyo. And guess what, yoo can also draw. Looking forward to meeting you soon.
I Admire your photos! Warm welcome from me and all steemit community. Nice intro and I'm Happy to meet you! Keep on working hard. our support is always with you. Best of luck for the future!
Posted using Partiko Android
Congratulations @johnchidiebere! You received a personal award!
You can view your badges on your Steem Board and compare to others on the Steem Ranking
Do not miss the last post from @steemitboard:
Vote for @Steemitboard as a witness to get one more award and increased upvotes!
Welcome to Steem Community @johnchidiebere! As a gentle reminder, please keep your master password safe. The best practise is to use your private posting key to login to Steemit when posting; and the private active key for wallet related transactions.
In the New Steemians project, we help new members of steem by education and resteeeming their articles. Get your articles resteemed too for maximum exposure. You can learn more about it here: https://steemit.com/introduceyourself/@gaman/new-steemians-project-launch