(번역) 블록체인이 필요합니까? Do you need a Blockchain? (part1)
Do you need a Blockchain? 논문을 번역해서 공유합니다. 본 논문은 ETH ZUrich의 Karl Wust와 Imperial College의 Arthur Gervais의 논문입니다. 블록체인을 공부하시는 분들에게 추천해 드리는 논문입니다.
논문은 https://eprint.iacr.org/2017/375.pdf 에서 다운로드 받아 보실 수 있습니다.
*주의
본 논문의 저작권은 원 저자에게 있으며, 요청시 언제라도 내용은 변경 및 삭제될 수 있습니다. 번역에대한 의역이 있어 원문과 다소 늬앙스가 다를 수도 있습니다. 논문에 대한 2차 번역으로 보상은 받지 않습니다.
- 요약
블록체인은 사회가 어떻게 거래되고 상호작용하는지에 대한 혁명을 일으킬 수 있는 기술적 혁신으로 각광받고 있습니다. 여기서 평판은 제3의 신뢰기관에 의존하지 않고 서로 신뢰할 수 없는 기관들이 금융 자산의 교환과 상호작용을 할 수 있는 속성입니다. 블록체인은 데이터 저장소를 보호하기 위한 무결성과 프로세스의 투명성을 제공합니다. 이 논문에서 블록체인이 실제로 특정 응용 프로그램 시나리오에 적합한 기술 솔루션인지를 비판적으로 분석할 것입니다. 비허가형 (예, 비트코인/이더리움)permissionless blockchain과 허가형(예, 하이퍼레저/코르다) 블록체인 permissioned blockchain 사이의 차이점을 구분하고 이들의 특성을 중앙 관리적인 데이터베이스와 비교할 것입니다. 특정 응용 프로그램의 문제를 해결하기 위한 적합한 기술을 결정하기 위한 체계적인 방법론을 제공할 것입니다. 우리의 방법론에 따르면, 공급망 관리, 은행간 국제 결제, 그리고 분산화된 자율조직의 3가지 사례를 분석하여 더나은 방법을 찾아보겠습니다.
1장. 서론
비트코인과 블록체인은투명성과 무결성으로 보호된 데이터 저장소를 통해 제3의 중앙화된 신뢰기관을 의존하지 않고 서로 신뢰할수 없는 기관들이 금융 지불을 실행할 수 있습니다.[1] 이러한 특성으로 블록체인 기술은 단순한 금융 거래를 목적을 뛰어 넘을 것으로 주목받았습니다. - 분산 클라우드 저장소, 스마트 자산, 사물 인터넷, 공급관리, 헬스케어, 소유권과 로열티, 그리고 분산화된 자율조직과 같은 것들입니다.
어떤 작성자와 구독자들도 언제나 참여가 가능한 비트코인과 같은 허가형 블록체인과는 다르게, 권한이 부여된 소유자만이 블록체인에 쓰기와 읽기가 가능하게 제한된 것을 허가형 블록체인이라고 부릅니다.
이러한 작업에서 우리는 서로 다른 유형의 블록체인의 속성을 분석하였습니다. 이러한 속성은 중앙화되어 관리되는 데이터베이스와는 대조적입니다. 우리는 문제의 요구사항에 따라 블록체인의 유용성 여부를 식별하는 방법을 제공하며 어던 유형의 데이터베이스가 적절한 것인지를 살펴볼 것입니다. 우리의 방법론을 기반으로 (i) 공급망 관리, (ii) 은행 간 및 국제 결제 및 (iii) 분산된 자율 조직의 3가지 사례를 살펴볼 것입니다. 그리고 블록체인 유형이 특정 응용 프로그램에 적절한지 평가할 것입니다.
이 논문은 다음과 같이 구성됩니다. 2장에서는 블록체인에 대한 중요한 배경에 대해 간략하게 설명합니다. 3장에서는 블록체인이 적합한지 식별하고 만약 그렇다면 어떤 블록체인이 적합한지 확인하는 체계적인 방법론을 제공합니다. 우리의 방법론에 근거하여 4장에서는 주요 사례를 살펴볼 것입니다. 5장에서는 관련 연구를 살펴보고 마지막 6장에서 본 논문을 마무리하겠습니다.
2장. 블록체인 배경
이 장에서는 필요한 블록체인의 배경지식과 관련된 내용을 설명합니다. 먼저 블록체인이라는 이름은 블록의 사슬에서 유래된 기술적인 구조 형태입니다. 각 블록은 암호화된 그래픽 해시를 사용하여 이전 블록과 연결됩니다. 하나의 블록은 트랜잭션 목록을 저장하는 데이터 구조입니다. 트랜잭션은 블록체인 피어들이 생성과 교환 그리고 블록체인 상태를 수정합니다. 마찬가지로 트랜잭션은 화폐의 수량을 교환과 금융 거래에만 국한되지 않으며, 예를 들면 스마트 계약 smart contract라고 불리우는 임의의 코드를 실행할 수 있습니다.
비허가형과 허가형 블록체인 사이의 차이점은 블록체인 네트워크 참여자로 설명합니다. 모든 데이터베이스 시스템에서는 데이터베이스의 상태를 작성하는 엔티티로써 작성자가 됩니다. 블록체인에서는 합의 프로토콜과 블록체인 성장에 도움을 주는 참여자로 구성됩니다. 따라서 작성자는 블록내 트랜잭션을 계산하거나 추가할 수 있습니다. 관련된 작업은 작성자가 유효성 검시자로써 지정될 수 있습니다. 구독자는 어떠한 엔티티도 블록체인에 확장할수 없지만 프로세스를 생성하는 트랜잭션 뿐만 아니라 블록을 읽고 감사 또는 분석에 참여할 수 있습니다. 여기서는 규제기관과 블록체인 소프트웨어 관리자는 이 범위에서는 벗어나는 것으로 봅니다.
비허가형 블록체인(또는 개방형)
비트코인[1]과 이더리움[2]은 개방된 분산형 대표적인 비허가형 블록체인이다. 모든 피어는 언제라도 구독자와 작성자로써 네트워크에 참여하거나 떠날 수 있습니다. 흥미롭게도 여기에는 작성자 또는 구독자를 제안하는 회원관리와 같은 중앙화된 기관이 없습니다. 이러한 개방성은 작성된 내용이 모든 피어에서 읽을 수 있도록 적용됩니다. 암호화 프리미티브를 사용하면, 프라이버시에 관련된 내용을 숨실 수 있는 비허가형 블록체인을 디자인하는 것이 가능합니다.(예, Zerocash[3])
허가형 블록체인(또는 폐쇄평)
제한된 작성자와 구독자로 검증하는 허가형 블록체인은 최근에 제안되었습니다. 여기에는 중앙화된 기관이 블록체인의 읽기와 쓰기에 대한 참여에 있어 개별 피어들의 권한과 속성을 결정합니다. 캡슐화와 프라이버시를 제공하기위해 작성자와 구독자는 분리된 병렬 블록체인에서 서로 연결되어 실행됩니다. 가장 널리 알려진 허가평 블록체인은 하이퍼레저 패브릭과 R3코르다가 있습니다.[4]
A. 속성들properties
여기서는 분산 원장과 중앙 집중식 시스템이 제공하는 관련성 높은 속성을 비교 설명합니다.
공개 검증가능성Public Verifiability은 누구나 시스템 상태의 정확성을 확인할 수 있게 해줍니다. 분산 원장에서 모든 상태 전환은 제한된 참가자 집단, 즉 비트코인 광부들에 의해 검증됩니다. 여기서 어떤 관찰자들은 원장의 상태가 프로토콜에 따라 변경되는 것을 검증하고 마지막에 이르러서 모든 관찰자들은 특정 길이에 이르는 원장에 대한 같은 시각을 가지게 됩니다. 중앙화된 시스템에서는 서로 다른 관찰자들은 완전히 서로 다른 상태의 시각을 가집니다. 따라서 모든 상태 전환이 올바르게 실행되었는지 확인할 수있는 방법이 없습니다. 대신에 관찰자는 정확한 상태를 제공하기 위해서 중앙화된 기관을 신뢰해야 합니다.
데이터의 투명성Transparency과 상태 변화의 프로세스는 공개 검증 가능성에 대한 요구사항입니다. 관찰자에게 모든 정보는 투명해야 합니다. 어쨌거나 모든 참가자들은 모든 정보를 제어할 수 있어야 합니다.
프라이버시Privacy는 모든 시스템에 매우 중요한 부분입니다. 프라이버시와 투명성 사이에는 고유의 대립이 있습니다. 프라이버시는 중앙화된 시스템에서는 쉽게 가능하지만 투명성과 검증 가능성은 시스템의 기능으로 요구되지는 않습니다.
정보의 무결성Integrity은 정보가 무단으로 수정되는 것을 막아 줍니다. 예를 들면 검색된 데이터가 올바른 정보여야 하는 것입니다. 정보의 무결성은 공개 검증가능성 과 매우 밀접하게 연관되어 있습니다. 만약 시스템이 공개 검증가능성을 제공한다면 누구나 데이터의 무결성을 검증할 수 있습니다. 무결성은 다른 의미로는 중앙화된 시스템이 손상되지 않았음을 보증하는 것입니다.
데이터의 중복성Redundancy는 많은 사례에 중요합니다. 블록체인 시스템에서 중복성은 본질적으로 작성자들 사이에 복제를 제공합니다. 중앙 집중식 시스템에서는 중복성은 서로 다른 물리적 서버과 백업을 통해 이루어 집니다.
신뢰 중재자Trust Anchor는 시스템에 읽기와 쓰기에 대한 접근 권한을 부여하고 취소할 수 있는 권한을 가진 시스템 권위를 누가 대표하는지를 정의합니다.
B. 투명성과 프라이버시 간의 대립
투명성과 프라이버시 사이에는 고유의 대립이 있습니다. 완벽히 투명한 시스템은 어느 누구나 정보의 일부분을 확인할 수 있습니다. 그러나 프라이버시는 제공하지는 않습니다. 마찬가지로 완벽한 프라이버시 시스템은 투며성을 제공할 수 없습니다. 그러나 시스템은 상태 전환 프로세스의 투명성을 유지하면서 중요한 프라이버시 보장을 제공할 수 있습니다. 예를 들면, 분배된 원장은 모든 개인 참가자의 상태에 대한 정보 누설없이 전체 상태에 대한 공개 검증가능성을 제공할 수 있습니다. 공개 시스템에서의 프라이버시는 암호화 기술로 달성 가능하지만 전통적인 방법으로는 효율성 저하가 발생됩니다. 암호화폐 Zerocash[3]의 예를 들면, 원장의 상태를 공개적으로 검증하기 위한 충분한 투명성을 제공하며, 제공되는 익멱성을 위해 계산 비용을 많이 사용하고 있습니다.
3장. 블록체인은 어디에 사용할 수 있습니까?
일반적으로 개방형 또는 비허가형 블록체인을 사용하면 상호 신뢰할수 없는 기관들이 온라인으로 제3자 신뢰기관의 동의없이 시스템의 상태 변경과 상호작용을 만들 수 있습니다.
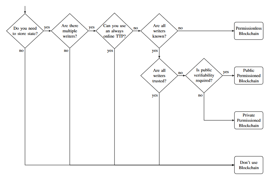
의사 결정 프로세스를 쉽게 하기 위해 그림 1과 같은 순서도를 제공합니다. 시스템의 상태를 작성하기 위해 하나 이상의 참여자를 고려해야 합니다. 예를 들면, 작성자는 일반적인 데이터베이스 시스템에서 쓰기 권한이 필요한 것처럼 블록체인 시스템에서는 합의 찹여자를 고려해야 합니다.
만약 데이터를 저장할 필요가 없다면 데이터베이스는 아무것도 요구하지 않을 것이니다. 데이터베이스와 같은 형태의 블록체인은 아무런 쓸모가 없습니다. 마찬가지로 단지 한명의 작성자만 있다면, 블록체인은 추가적인 보증과 일반적인 데이터베이스보다 더 나은 적합성을 제공할 필요가 없습니다. 왜냐하면 이것은 성능과 지연시간의 측면에서 더 나은 성능을 제공하지 않기 때문입니다. 만약 제3자 신뢰기관 trusted third party (TTP) 이 가능하면 여기에 한개 또는 두개의 옵션이 있을 수 있습니다. 첫번째, 만약 TTP가 항상 온라인인 경우 쓰기 작업을 위임할 수 있으며 상태 전환에 대한 검증자로 기능할 수도 있습니다. 두번째, 만약 TTP가 오프라인인 경우, 허가형 블록체인의 설정 내의 인증 기관로 작동할 수 있습니다. 예를 들면, 모든 시스템의 작성자들이 잘 알고 있는 곳입니다.
만약 작성자가 서로 상호 신뢰가 가능한 기관들이고 이들은 악의가 없다고 가정한다면, 공유 쓰기 제어를 가진 데이터베이스는 최고의 솔루션이 됩니다.
만약 서로 신뢰할 수 없는 상태라면 허가형 블록체인을 사용하는 것이 좋습니다. 공개검증 가능성이 필요한지에 대한 여부는 상태를 읽을 수 있도록 허용하거나 구독자들의 집한을 제한하는 것을 확인하는 것입니다. 만약 작성자의 집합이 참여자들이 알려지거나 고정되지 않는다면, 예를 들면 비트코인과 같은 암호화폐의 경우, 비허가형 블록체인이 적합합니다.
표1에서 우리는 비허가형과 허가형 블록체인과 중앙화된 데이터베이스의 몇가지 속성을 비교합니다. 중앙화된 시스템은 지연과 처리량에서 성능은 일반적으로 블록체인 시스템보다 더 좋습니다. 블록체인은 블록체인 합의 매커니즘을 통해 추가적인 복합성을 가지고 있습니다. 예를 들면 비트코인은 현재 초당 약 7건의 트랜잭션 처리량을 제공합니다.(보안을 타협하면 약 66건까지 확장할 수 있다[6]) 중앙화된 시스템인 비자의 경우는 초당 5만건이 넘는 트랜잭션을 처리할 수 있습니다. 여기 분산화 사이에는 트레이드 오프가 존재합니다. 서로 신뢰할 수 없는 경우 시스템이 다수의 작성자에게 얼마나 잘 확장할 수 있는 것과 시스템의 얼마나 많은 상태 갱신이 주어진 시간동안 가능한지를 살펴봐야 합니다. 블록체인 시스템을 사용할지 말지를 결정할 때는 적절한 선택인지 충분히 고려해야 합니다.
그림 1: 문제 해결을 위해 블록체인이 적절한 기술적 해답인지 판단을 결정하는 순서도(표1은 의사 결정 프로세스에 고려해야 합니다) 작성자는 데이터베이스 또는 블록체인의 쓰기 권한을 가진 요소들을 참조합니다. 블록체인의 설정은 작성자가 합의 참가자로 활동합니다. 공용 또는 프라이빗 허가형 블록체인은 다음과 같은 차이점을 가집니다. 공용 블록체인은 저장된 데이터의 유효성을 검증과 체인의 내용을 누구나 읽을 수 있습니다. 반면 프라이빗 블록체인은 제한된 수의 참여자들이 체인을 읽을 수 있습니다. 어떤 블록 체인 기반 솔루션은 프라이버시 정보 관련 정보를 숨기기 위해 암호화 요소를 사용할 수 있습니다.
4장. 사례들
이 장에서는 블록체인 기술을 사용하기 위해 산업적 노력의 몇가지 사례를 살펴봅니다. 이 중 2가지는 공급망 관리와 은행간 지불입니다. 가능한 블록체인 솔루션이 어떤 의미가 있는지 기술, 보안 및 프라이버시 보호의 의미를 살펴볼 것입니다. 공급망 관리 SCM은 제조에 필요한 자재와 서비스의 흐름 관리, 최종 소비 시점까지 즉각적인 저장, 생산 주기, 그리고 배송을 포함합니다. 일반적으로 여러 공급 업체는 주어진 공급망 내에서 글로벌 규모의 상호 교역합니다.
이러한 복잡성으로 인해 재고 관리, 프로세스 및 고장 탐지와 관련된 비용은 특히 비쌉니다. 몇몇 회사 (예 : Skuchain [7], Provenance [8], Walmart [9], Everledger [10])는 공급 체인 관리 솔루션의 효율성을 향상시키기 위한 블록 체인 기반 솔루션을 제공합니다. 심지어 블록 체인 기술은 공급망 대신하여 수요를 창출하며, 다양한 시장의 상호작용과 가격 위험의 유연성으로 부터 이익을 얻을 것이라고 주장합니다.

표1. 비허가형과 허가형 블록체인, 그리고 중앙화된 시스템 간의 차이점을 살펴봅니다. 예를 들어 콘텐츠의 공개 검증 가능성이 필요한 경우, 허가된 블록 체인은 외부로 공개 할 수 있습니다.
전통적인 SCM은 계획과 의사소통을 따릅니다. 미래의 수요는 과거와 현재의 수요에 기초하여 산정되며, 정보는 변경, 지연 또는 오류에 대한 적절한 회신 정보를 얻을 수 있는 이해관계자들이 전달해줍니다. 회사는 특정 시점에 어떤 제품이 시장에 출시 될지 결정하고 고객은 간접적으로 수요를 따라가게 됩니다.
수요사슬관리 (DCM)에서 고객의 관심은 체인의 코어에 있습니다. 몇 가지 예를 들면, 비용 절감, 고객 서비스 향상, 아이디어 또는 최소 실행 제품 (MVP)으로 인한 빠른 시장 출시입니다. DCM은 모든 이해 관계자가 소비의 요구와 구매를 실시간으로 볼 수 있도록 유연성을 증대 시킵니다. 수요 사슬의 모든 당사자는 네트워크 내에서 밀접하게 연결되어 있어야 합니다. SCM과는 달리, "공급량 최적화"와 불완전하고 부정확한 시장의 평가를 기반으로 합니다. DCM은 기업이 최적의 생산 결정을 선제적으로 선택할 수 있도록 시장에 대한 완전하고 정확한 시점을 필요합니다. 따라서 DCM의 정보 흐름은 푸시 기반이 아닌 푸싱 기반입니다. 이해 관계자는 알림을 기다릴 필요가 없지만 공급망 관리의 상태를 적극적으로 질의 할 수 있습니다.
SCM 솔루션이 확실히 향상 되고 개선되고 있지만, 특별히 블록 체인이 적합한 기술 솔루션로 알맞은지는 분명하지 않습니다. Skuchain [7] (예 : 그림 2 참조)은 IBM의 Hyperledger Fabric [11]을 블록 체인 백엔드로 사용합니다. Fabric의 적용 가능한 합의 옵션은 얼마나 많은 노드가 실제로 합의 프로세스에 참여하는지에 대한 폭 넓은 유연성을 제공합니다. Skuchain은 대부분의 공급망 관리 기능이 하나의 충분한 원천으로 충분합니다. (프라이버시에 부합하는 요청에 따라) 예를 들면, Skuchain의 신뢰할 수있는 하나의 데이터베이스는 대부분의 비즈니스 요구를 충족시키기에 충분합니다.
프로버넌스Provenance [8]는 제품 공급망의 투명성을 높이기 위해 또 다른 블록체인 기반 솔루션을 제공하는 것을 목표로 합니다. Provenance는 기술 제품에 대한 세부 정보를 제공하지 않지만 모든 사용자actor에 의해 데이터가 제어되고 확인할 수 있습니다. Provenance가 (백서에서 주장한 바와 같이) 사용자의 아이덴티를 숨기더라도, 이러한 데이터는 서로 다른 사용자들로 부터 많은 비즈니스의 중요한 정보를 유출할 수 있습니다. 예를 들면 제품 생산량과 시간.
Everledger[10]는 1백만 개 이상의 다이아몬드를 디지털로 인증하고 모든 다이아몬드를 Everledger 블록체인 안에 영구히 기록하여 이해관계자들에게 명확한 감사 흔적을 제공합니다. Everledger는 그들의 솔루션에 대한 기술적인 세부사항을 제공하지 않지만, Everledger는 브라빗 블록체인에서 허가된 제어로부터 이익을 얻기 위해 공개과 비공개 블록체인 사이의 하이브리드 모델을 사용합니다.

그림 2: 전통적인 SCM(왼쪽)을 블록체인 기반 공급망 관리(오른쪽)와 비교합니다. 전통적인 SCM은 분산회되어 있습니다. 예를 들면, 중앙화 기관이 없습니다. 블록체인을 도입한 SCM은 참가자가 현재 SCM 상태의 갱신과 읽기 가능한 분산된 원장을 유지 관리합니다.
섹션 III의 방법론에 따라 SCM은 분명히 데이터를 저장을 요구합니다. 다수의 작성가가 참여하는 경우, SCM의 다른 참여자는 최종 제품의 일정 부분을 공유합니다. Skuchain은 오직 하나의 신뢰 소스 만 필요로 합니다. 이는 블록체인의 분산된 구성 요소를 제거하여 신뢰할 수 있는 중앙화된 서버와 유사합니다. 우리의 방법론을 계속 사용하면, SCM은 기술적인 측면에서 항상 온라인 TTP를 사용하게 될 것입니다. 만약 이것이 가능하지 않다면 최소한 모든 작성자가 알려질 것이므로 허가된 블록체인 또는 비허가 사이에 선택해야 합니다.
이 가정은 우리에게 모든 작성자가 신뢰할 수 있는지 의문을 남깁니다. 공급망 관리는 디지털 세계와 실세계 사이의 인터페이스라는 고유한 문제를 가지고 있습니다. 인간 또는 단일 작가의 통제하에 일부 기계는 일반적으로 제품이 창고에 도착하면 등록을 요청합니다. 여기서 샘플의 품질이 적절한다고 가정합니다. 만약 직원의 운영에 대한 신뢰가 없다면, 악의적인 작성자가 제공 하는 데이터는 모든 공급망에 기술적인 손상 될 수 있습니다. 반면에 모든 작성자가 신뢰할 수있는 경우, 공유 쓰기 액세스 권한이 있는 일반 데이터베이스를 대신 사용할 수 있어 블록체인은 필요하지 않습니다. 기술적인 방법으로 디지털과 실세계 간의 연결이 안전한 방식으로 실현 될 수 있다면, 이전의 가정은 바뀔 수 있습니다.

그림3: 변조 방지 온도 센서에 대해 수행할 수 있는 공격의 예입니다. 수집된 데이터를 블록체인에 기록하여 공급망 내의 물품의 적절한 냉각을 보장합니다. 왼쪽 아래 그림은 의도된 상황으로, 화물을 포함하는 배송 창고가 냉장되어 있는 경우, 신뢰할 수 있는 센서는 온도를 측정하고 데이터를 블록체인에 정확하게 게시합니다. 오른쪽 아래 그림에는 가능한 공격이 보여주며, 이 경우 공급자는 센서를 장착하는 트럭 내부의 작은 냉장고만 식히고-비용 절약을 위해, 반면 물품은 트럭의 비환기 구역에 있습니다.
다수의 회사들은 현재 디지털 및 실세계 간의 이러한 연결을 달성하기 위해 신뢰할 수있는 데이터를 신뢰할 수 있는 하드웨어에서 블록체인으로 가져 오는 것이 가능한지 연구를 하고 있습니다. 예를 들어 몇몇 회사는 식량 및 의약품 배송 중에 온도 데이터를 기록하기 위해 신뢰할 수 있는 온도 센서를 사용할 계획입니다. 이 데이터를 블록 체인의 스마트 계약에 사용할 수 있습니다. 그러나 온도 센서가 증명된 데이터라고 해도 이러한 솔루션에는 몇 가지 문제가 있습니다. 첫째, 온도 데이터에 의존하는 스마트 계약은 데이터에 서명하는 데 사용 된 키가 실제로 현재 선적에 사용되는 센서에 사용되었다는 사실을 확인해야 합니다. 이것은 스마트 계약 내 고객이 자금을 저장하기 전에 수행해야하는 PKI와 몇가지 수표를 세밀하게 디자인하여 해결하는 것과 비슷합니다. 둘째, 가장 중요한 것은 고객이 신뢰할 수 있는 데이터에 대해 공급자를 완전히 신뢰할 필요가 있습니다. 왜냐하면 센서는 위변조 방지 하드웨어를 사용하더라도 쉽게 위조할 수 있기 때문입니다. 그림3은 냉장 트럭의 온도 센서에 대한 간단한 공격을 보여줍니다. 공급자가 예를 들어 단순히 센서를 냉각된 칸으로 옮기는 것 또는 냉장고를 트럭과 관계없는 곳에 가져도 놓는 것으로 배송 트럭을 냉각시키지 않고 비용을 절감할 수 있습니다. 그림 3a은 의도 된 상황입니다. 센서는 상품이 들어있는 트럭의 온도를 정확하게 기록합니다. 대신에 악의적인 공급 업체는 냉장 보관되지 않은 트럭을 사용하여 그림 3b와 같이 센서가 있는 작은 칸에 온도를 식힐 수 있습니다.
B. 은행 간 및 국제 지불
이 장에서는 은행들과 국제 지불이 현재 은행 시스템에서 어떻게 실행되고 있는지를 설명합니다. 추가적으로 현재 시스템을 단순화하고 대체하기 위한 분산 원장 기술을 기반으로 하는 솔루션을 설명합니다. 이러한 이해를 바탕으로 우리는 분산 원장 기술을 사용하여 은행 간 결제를 간소화하는 데 따른 장점과 단점을 살펴 보겠습니다.
- 레거시 시스템:
전통적으로 현재의 은행 시스템에서 은행 A의 계좌에서 은행 B의 계좌로 돈을 송금하는 거래는 여러 단계를 가집니다. 현금 송금과는 달리, 은행 부채의 전송은 일반적으로 즉시 결제되지 않습니다.
앨리스가 밥에게 100달러를 송금하기를 원한다면, 앨리스의 계좌는 100달러로 인출되고 밥의 계좌는 같은 금액으로 입금되어야 합니다. 은행 계좌가 같은 은행에 있는 경우, 은행의 총 차변액과 신용 금액이 동일하게 유지되기 때문에 은행은 단순히 그들의 장부에 이러한 변경을 적용할 수 있습니다. 그러나 앨리스가 은행 A에 계좌를 가지고 있고 은행 B에 밥이 있다면, 앨리스의 계좌를 인출할 때 은행 A의 총 차입금이 변경됩니다. 마찬가지로, 은행 B가 동일한 가치를 가진 다른 계좌를 차감하지 않고 밥의 계좌를 신용한다면, 은행 B의 모든 차입금과 모든 차입금의 합계는 더 이상 동일하지 않을 것입니다. 이는 각 은행이 다른 은행 (일반적으로 Nostro 계정이라고 함)과 계좌를 가지고있는 경우 해결 될 수 있습니다. 그러면 은행 A는 Alice의 계좌와 creditB의 계좌에서 인출 할 수 있으며 은행 B는 각 Nostro 계좌를 수정하면서 A의 계좌에서 인출하고 Bob의 계좌에서 금액을 인출 할 수 있습니다.
실제로 이것은 은행간에 큰 부채로 이어지고 큰 위험을 가져올 것입니다. 따라서 은행은 중앙 은행에 계좌를 가지며, 이 계좌는 장부 유지를 위해 은행의 현지 계좌(거울 계좌)에 미러링되어 있으며, 여기서 그들은 중앙은행의 신용과 부채를 가집니다. 예를 들어, 은행 A는 앨리스의 계좌를 차감하고, 중앙은행은 은행 A의 계좌, 은행 B의 계좌를 차감하고, B는 그 대금을 B에게 알려주고, B는 그들의 중앙은행 미러 계좌와 Bob의 계좌를 차감합니다. 중앙은행은 (필요할 경우 돈을 발행하여) 채무를 이행할 수 있다고 믿어지기 때문에, 자신이 책임지고 있는 통화의 결제 당국으로 사용됩니다.

그림 4 : 유럽의 앨리스가 미국의 밥에게 100 달러를 지불하는 전통적인 국제 지불에 관련된 돈의 논리적 흐름과 회계 절차입니다. 은행 A에서 앨리스는 암시적으로 EUR과 USD를 구매합니다. 즉, 은행 유로 계좌가 같은 금액으로 입금되는 동안 그녀의 계좌는 차감됩니다(EUR 94.35). 은행 USD 계좌는 매입한 USD로 차변되며, 은행 C의 노스트로 계좌(즉, 은행 A가 은행 C에서 보유하고 있는 계좌)를 차변하고 미국 중앙은행(FED)의 미러 계좌로 입금됩니다. FED는 은행 C의 노스트로 계좌를 차감하고 은행 B를 신용으로 인정한다. 은행 B는 중앙은행 미러 계좌를 차감하고 마침내 밥의 계좌를 의도된 금액으로 신용을 부여합니다. 이 단순화된 예제에서는 중간 단계에서 실제로 발생할 수 있는 수수료가 표시되지 않는다는 점에 유의해 살펴봐야 합니다.
이미 예제에서 보았듯이 3개의 은행이 단일 지불에 관여하고 있으며, 실제로 낮은 가치 지불이 배치처리될 수 있다. 그리고 중앙은행은 모든 은행간 지불에 관여할 필요가 없도록 청산소clearing houses 같은 추가 당사자가 참여합니다.국제 통화 간 지불의 경우, 앨리스가 EU에 Euro accountat 은행 A를 가지고 있고 은행 B가 미국에 있는 경우, 훨씬 더 많은 당사자가 관여할 필요가 있습니다. 교차 통화 지불의 경우, 결제할 수 있는 중앙 은행이 없고, 은행 A는 미국 중앙 은행의 계좌를 가지고 있지 않습니다.
대신에, 은행 A는 미국의 몇몇 상업 은행 C에 USD 계정을 가지고 있고, 우리는 이 예에서 B와 구별된다고 가정합니다. 이 은행 C는 A의 특파원 은행이라고 부릅니다. 이것은 은행 A와 C 사이의 신뢰 관계를 요구합니다. 예에서, 어느 정도의 유로는 앨리스가 은행 A에서 암묵적으로 USD를 사들이는 앨리스의 계좌에서, 즉 A의 유로 지위는 상승하는 반면, USD 지위는 100달러 감소합니다. 100달러는 은행 C에 있는 A의 계좌로 입금되었습니다. 그런 다음 은행 C는 그들의 은행에서 A의 계좌를 인출하고, 그 돈을 미국 중앙 은행(FED)을 이용하여 은행 B로 이체합니다. 이 송금액은 그림 4에 나타나 있습니다.
은행이 상환 은행을 가지고 있지 않은 통화로 돈을 송금하는 경우, 복잡성, 지연 및 그로 인한 높은 비용이 더 많이 도는 중간 홉이 추가 될 수 있습니다.
전반적으로 거래 은행 시스템의 주요 단점은 오래 걸리는 트랜잭션 확인 시간, 여러 중간 홉으로 인한 비용과 시스템 작동을 위해 은행간에 필요한 신뢰입니다.
- 은행간 지급을 위한 분산 원장 기술:
상거래 은행 시스템에 의해 따르는 높은 비용 때문에, 많은 사람들은 은행간 지불을 단순화하기 위해 분산된 원장에 그들의 희망을 걸었습니다. 싱가포르의 통화 당국(MAS)과 캐나다 은행과 같은 일부 중앙 은행들은 은행간 지불에 분산된 원장 기술을 사용하기 위한 해결책을 연구하고 있으며 [12], [13], 미국의 연방준비제도 이사회도 이 기술을 연구하고 있습니다[14]. MAS의 해결책에서, 은행들은 MAS에 엄청난 양의 돈을 예치하고 그 대가로 유통된 원장에게 같은 금액을 받습니다. 그러면 원장을 사용하여 은행 간에 즉시 돈을 송금할 수 있습니다. 이것이 교차 통화 전송을 허용하지 않지만, 그것은 단일 통화 내에서 은행간 지불을 단순화하고 지불 시스템을 대체하는 첫 번째 단계입니다.
마찬가지로 SWIFT [15]와 Visa [16]와 같은 회사는 블록 체인 기술을 사용하여 국제 지불 개념의 증거를 개발하기 시작했습니다. 이러한 개념 증명은 아직 공개되지 않았으며 이에 대한 정보는 거의 제공되지 않지만 국경 간 지급을 간소화하려는 분산 원장을 사용하는 다른 솔루션은 이미 개발 되었습니다.
리플[17]은 분산 원장에 기반한 글로벌 정산 네트워크를 제공하는 것을 목표로 합니다. 리플은 거래 은행 시스템을 부분적으로 대체합니다. 은행들은 필요한 외화 유동성이 낮은 가격에 이용 가능한 경우에 거래 은행들로 하여금 지불을 처리하도록 계속해서 유도할 수 있습니다. 그렇지 않으면 은행은 제3자 유동성 공급자를 이용하여 필요한 유동성을 제공할 수 있습니다.
전통적인 거래 은행 시스템과 마찬가지로 거래 당사자 인 두 은행간에 신뢰 관계가 없으면 지불에 다수의 홉이 필요할 수 있습니다. 전통적인 시스템과는 반대로 지불은 원자적입니다. 이것은, 모든 중간 지불액이 처리되거나 또는 처리되지 않는 것입니다. 전통적인 시스템에서 중간 지불을 위해 문제가 발생하면 이전 지불을 되돌려야하고 때로는 수동 개입이 필요합니다. 리플은 자체 통화인 XRP를 제공하여 트랜잭션의 중간 통화로 사용할 수 있습니다.
XRP는 거래가 거래 상대방의 위험을 수반하지 않는 리플 원장의 유일한 통화입니다. 그 밖의 통화는 당사자가 예치금을 인출하기로 선택한 경우 분배된 원장의 밖에서 채무 변제를 위해 신뢰해야 하는 게이트웨이에 의해 "발행issued" 됩니다. 예를 들어, 모든 USD가 동일한 발행자를 가지고 있는 것은 아니며 중앙 은행으로 부터 지원받지 않는 것을 의미합니다. 즉, On-chain US Dollar는 실제 미국 달러가 아니며, 사실상 모든 발행자가 새로운 병렬 통화를 생성한 것입니다. 이 게이트웨이 시스템 때문에 리플은 거래 뱅킹 시스템에서 요구되는 신뢰 관계를 제거하지 않고 단순히 다른 당사자인 게이트웨이로만 전환 됩니다.
리플에 발행 된 통화가 실제로 실제 통화와 일치하기 때문에, 그러한 시스템이 중앙 은행을 게이트웨이로 사용하는 경우 이러한 제한을 제거 할 수 있습니다. 이렇게 하면 해당 통화로 거래할 때 어떤 경우에도 필수사항인 중앙은행에 대한 신뢰 이외의 결제에 대한 모든 신뢰요건이 제거될 것입니다.
- 전망 :
금융 애플리케이션의 경우, 당사자들은 일반적으로 위험을 회피하며 강한 신뢰 가정에 의존하기를 원하지 않기 때문에 블록체인 기술은 일반적으로 잘 적합니다. 우리는 섹션 III의 방법론을 사용하여 주어진 시스템에 대한 블록 체인 기술의 유용성을 평가할 수 있습니다. 우리가 은행 간 지불 시스템을 고려한다면, 우리는 작성자로 활동하는 여러 당사자, 은행을 보유하게됩니다. 단일 통화 시스템만 고려한다면 신뢰할 수 있는 제 3자로 중앙 은행이 있습니다. 그러나 중앙 은행은 모든 거래의 검증자 역할을 하기를 원하지 않을 수 있으며 은행에 시스템 참여를 위한 면허를 주는 허가 기관으로만 활동할 수 있습니다. 즉, 시스템의 모든 작성자가 알 수 있고 허가된 블록체인을 사용할 수 있습니다. 체인을 공개적으로 검증 할 수 있는지 여부는 의견의 문제입니다. 블록 체인은 공개 또는 비공개가 될 수 있습니다.
다른 한편으로, 은행들은 통화 흐름을 프라이버시를 유지하기를 원할 가능성이 높으며, 반면에 공개 검증 가능성을 갖는 것은 화폐 시스템에서 대중의 신뢰를 증가시킬 수 있습니다. 섹션 II-B에서 언급 한 바와 같이, 투명성과 프라이버시 사이의 이러한 긴장은 공개 검증 가능성을 보장하면서 프라이버시를 제공하기 위해 암호화 기법을 사용함으로써 효율성을 희생하여 해결할 수 있습니다.
리플과 같은 현재 시스템은 아직 신뢰기관 없는 통화로 송금을 제공 할 수 없지만, 이 분야의 향후 개발은 유망한 것으로 보입니다. 많은 중앙 은행은 은행 간 지불을 위해 블록체인 기술을 사용하고 중앙에서 발행된 체인 연결 통화를 사용하는 가능성을 연구하고 있습니다. 이 값은 통화의 실제 가치로 정의되며 상호 교환 할 수 있습니다.
각국이 은행 간 지불을 위해 블록 체인을 설계하는 데 협력한다면 체인 간의 상호 작용을 허용하는 방식으로 국가를 설계 할 수 있습니다. 예 : 그림 5와 같이 아토믹 통화 지급을 제공한다. 이는 해시 타임 록 계약 [18]이나 위성 체인으로 블록체인을 인스턴스화하는 것과 같은 오프체인 지불 네트워크에서도 사용되는 기술을 사용하여 수행 할 수 있습니다 [19]. 이러한 시스템에서는 여러 체인에 계정이 있는 은행을 사용하여 통화를 교환하고 국제적으로 아토믹 대금을 전달할 수 있으며 해당 거래 시스템의 신뢰 요구 사항은 제거 할 수 있습니다.

그림 5 : 노드 B와 노드 C를 통해 연결된 세 개의 개별 원장 L1, L2 및 L3, 즉 노드 B는 L1 및 L2의 작성자로 참여하고 노드 C는 L2 및 L3 모두에 참여합니다.
이들 각 원화의 블록체인 경우, A에서 D까지의 대금은 B와 C를 통해 아토믹 거래로 라우팅될 수 있으며, 여기서 B와 C는 통화 교환을 제공합니다. 이는 예를 들어 해시 된 시간 잠금 계약을 통해 달성 될 수 있습니다 [18].
링크 파트 2 https://steemit.com/kr/@mikekim/do-you-need-a-blockchain-part2
참고문헌
[1] Satoshi Nakamoto. Bitcoin: A peer-to-peer electronic cash system. 2009.
[2] Gavin Wood. Ethereum: A secure decentralised generalised transactionledger.Ethereum Project Yellow Paper, 151, 2014.
[3] Eli Ben Sasson, Alessandro Chiesa, Christina Garman, Matthew Green,Ian Miers, Eran Tromer, and Madars Virza. Zerocash: Decentralizedanonymous payments from bitcoin. InSecurity and Privacy (SP), 2014IEEE Symposium on, pages 459–474. IEEE, 2014.
[4] Richard Gendal Brown, James Carlyle, Ian Grigg, and Mike Hearn.Corda: An introduction.R3 CEV, August, 2016.
[5] Miguel Castro and Barbara Liskov. Practical byzantine fault tolerance.InProceedings of the Third Symposium on Operating Systems Designand Implementation, OSDI ’99, pages 173–186, Berkeley, CA, USA,1999. USENIX Association.
[6] Arthur Gervais, Ghassan O. Karame, Karl Wüst, Vasileios Glykantzis,Hubert Ritzdorf, and Srdjan Capkun. On the security and performanceof proof of work blockchains. InProceedings of the 2016 ACM SIGSACConference on Computer and Communications Security, CCS ’16, pages3–16, New York, NY, USA, 2016. ACM.
[7] Skuchain, 2017. https://www.skuchain.com/.
[8] Provenance, 2017. https://www.provenance.org/.
[9] Robert Hackett. Walmart and ibm are partnering to put chinese porkon a blockchain.Fortune, 2016. http://fortune.com/2016/10/19/walmart-ibm-blockchain-china-pork/.
[10] Everledger, 2017. https://www.everledger.io/.
[11] Elli Androulaki, Artem Barger, Vita Bortnikov, Christian Cachin, Kon-stantinos Christidis, Angelo De Caro, David Enyeart, Christopher Ferris,Gennady Laventman, Yacov Manevich, et al.Hyperledger fabric:A distributed operating system for permissioned blockchains.arXivpreprint arXiv:1801.10228, 2018.
[12] Mas working with industry to apply distributed ledger technologyin securities settlement and cross border payments, 2017.http://www.mas.gov.sg/News-and-Publications/Media-Releases/2017/MAS-working-with-industry-to-apply-Distributed-Ledger-Technology.aspx.
[13] Carolyn A. Wilkins. Fintech and the financial ecosystem: Evolutionor revolution?, 2016. http://www.bankofcanada.ca/wp-content/uploads/2016/06/remarks-170616.pdf.
[14] David Mills, Kathy Wang, Brendan Malone, Anjana Ravi, Jeff Mar-quardt, Clinton Chen, Anton Badev, Timothy Brezinski, Linda Fahy,Kimberley Liao, Vanessa Kargenian, Max Ellithorpe, Wendy Ng, andMaria Baird. Distributed ledger technology in payments, clearing, and settlement.Washington, 2016. Board of Governors of the FederalReserve System. https://doi.org/10.17016/FEDS.2016.095.
[15] SWIFT explores blockchain as part of its global paymentsinnovation initiative, 2017. https://www.swift.com/news-events/press-releases/swift-explores-blockchain-as-part-of-its-global-payments-innovation-initiative.
[16] Exploringtheblockchain:cross-bordersettlement,2016.https://vision.visaeurope.com/blogs/exploring-the-blockchain-cross-border-settlement.
[17] Ripple, 2017. https://ripple.com/.
[18] Joseph Poon and Thaddeus Dryja.The bitcoin lightning network:Scalable off-chain instant payments, 2015.[19] Wenting Li, Alessandro Sforzin, Sergey Fedorov, and Ghassan O.Karame.Towards scalable and private industrial blockchains.InProceedings of the ACM Workshop on Blockchain, Cryptocurrencies andContracts, BCC ’17, pages 9–14, New York, NY, USA, 2017. ACM.
[20] Nick Szabo. Formalizing and securing relationships on public networks.First Monday, 2(9), 1997.
[21] Hubert Ritzdorf, Karl Wüst, Arthur Gervais, Guillaume Felley, andSrdjanˇCapkun. TLS-N: Non-repudiation over TLS Enabling UbiquitousContent Signing for Disintermediation. InNDSS, 2018.
[22] Fan Zhang, Ethan Cecchetti, Kyle Croman, Ari Juels, and ElaineShi. Town crier: An authenticated data feed for smart contracts. InProceedings of the 2016 ACM SIGSAC conference on computer andcommunications security, pages 270–282. ACM, 2016.
[23] David Siegel. Understanding the dao attack.Web. http://www. coindesk.com/understanding-dao-hack-journalists, 2016.
[24] aura Shin. The first government to secure land titles on the bitcoinblockchain expands project, 2017.https://www.forbes.com/sites/laurashin/2017/02/07/the-first-government-to-secure-land-titles-on-the-bitcoin-blockchain-expands-project/#22e2e6fa4dcd.
[25] Wacław Banasik, Stefan Dziembowski, and Daniel Malinowski. Effi-cient zero-knowledge contingent payments in cryptocurrencies withoutscripts. InEuropean Symposium on Research in Computer Security,pages 261–280. Springer, 2016.
[26] Steven Goldfeder, Joseph Bonneau, Rosario Gennaro, and ArvindNarayanan. Escrow protocols for cryptocurrencies: How to buy physicalgoods using bitcoin. 2017.
[27] Joseph Bonneau, Andrew Miller, Jeremy Clark, Arvind Narayanan,Joshua A Kroll, and Edward W Felten. Sok: Research perspectives andchallenges for bitcoin and cryptocurrencies. InSecurity and Privacy(SP), 2015 IEEE Symposium on, pages 104–121. IEEE, 2015.
[28] Shehar Bano, Alberto Sonnino, Mustafa Al-Bassam, Sarah Azouvi,Patrick McCorry, Sarah Meiklejohn, and George Danezis. Sok: Con-sensus in the age of blockchains.arXiv preprint arXiv:1711.03936,2017.
[29] Gideon Greenspan.Avoiding the pointless blockchain project,2015.http://www.multichain.com/blog/2015/11/avoiding-pointless-blockchain-project/


안녕하세요 17번 큐레이터 @ryanhkr 입니다.
스판에 오신 것을 환영합니다.
시작의 선물로 작지만 보팅을 하고 갑니다.
즐거운 주말 되세요.
감사합니다. 행복한 하루 되세요.
Congratulations @mikekim! You received a personal award!
You can view your badges on your Steem Board and compare to others on the Steem Ranking
Vote for @Steemitboard as a witness to get one more award and increased upvotes!