스케일링 해결책 - 1부 State channel
너와 나의 연결고리 - State Channel
참고 : 블록체인의 레이어 레벨에서의 변화 사이드체인(베이스 레이어(이하 온체인)이 아닌 레이어의 중첩을 통한 스케일링의 해결 방식) -> 이더리움의 플라즈마와 같은 방식이 여기에 포함. 사이드체인은 플라즈마에 대해서 언급할 예정인 3부에서 다룰 계획.
참고 : 이번 편에서는 사이드체인이 아닌 오프체인에 대한 이야기.
참고 : 브로드캐스트 하지 않는 참여자들간의 연결고리 = State Channel
일반적인 온체인 상에서 블록체인(비트코인, 이더리움 etc)이 모든 참여자가 연결되어 있는 거미줄과 같은 구조입니다. 이에 반해 State Channel 오프체인 블록체인은 "너와 나의 연결고리"와 같이 1:1또는 1:다수의 연결만이 진행되는 방식입니다.(향후에는 다수:다수의 거래까지도 가능하겠지요) 모두에게 자신의 전송을 전파하기 위해 발생하는 온체인상에서의 비용적인 문제점을, 오프체인 상의 거래의 집합을 통해서(어차피 내는 수수료 한번내는거 시원하게 내자!) 비용의 효율화를 이끌어내는 방법입니다. 현재 비트코인과 이더리움 모두 높은 전송비용으로 인해서 전송량이 올라오지 못하는 만큼, 비용에 대한 통제와 이를 기반으로 하는 전송량에 대한 자극은 필수적인 것이죠.
온체인상에서의 변화가 어렵다는 점은 앞서 이야기한 비트코인과 비트코인캐시의 악력에 대한 부분을 통해서 어느정도 우리는 이해할 수 있었습니다.(이해관계에 있어서 완전한 합치의 어려움) 이 때문에 대부분의 메인넷이 존재하는 암호화폐들은 구조적인 문제점에 대해 온체인이 아닌, 오프체인 상에서의 해결책을 찾기 위해 노력하고 있습니다. 비트코인, 이더리움, 네오. 그리고 퀀텀까지 말입니다.
이번에 이야기할 것은 스케일링 이슈의 해소를 위해서 모든 개발자들이 노력하는 오프체인, State Channel 입니다.
라이트닝 네트워크, 라이덴 네트워크, 트리니티...결제 채널 방식..?
참고 : 라이덴과 트리니티의 백서비교. 퍼블릭이라고 하지만... 이건좀 너무한거 아닌가..?
비트코인과 이더리움 스케일링 해결책의 공통분모는 채널 방식입니다. 비트코인에는 라이트닝 네트워크가 존재하고, 이더리움에는 라이덴 네트워크, 그리고 최근에 네오에서는 트리니티가 이러한 채널방식에 기반합니다. 쉽게 생각하면 기존의 온체인(비트코인, 이더리움, 네오 등)에서의 전송한도에 대한 이슈를 오프체인 전송으로 커버를 하는 방식입니다. 온체인의 안정성을 유지한체, 오프체인을 통해서 기능적인 장점을 적용하는 것입니다.
검색엔진에서 위의 세개의 방식에 대해서 검색해보면 대부분 빠르고, 싸게 전송을 가능하게 한다고 적혀져 있습니다. 빠르고 싸게 전송이 되는 것은 스케일링 문제의 극복을 위해서 당연히 해결되어야하는 필수적인 부분입니다. 하지만 어떻게 빠르고, 그리고 싼 것이 가능하게 된 것일까요. 오픈소스의 블록체인의 특성상 모든 블록체인이 이러한 속도와 비용적인 개발의 과정의 수혜를 볼 수 있을까요?
결론부터 이야기하자면 답은 약간은 모호하다 입니다. 오프체인 방식의 솔루션이라고 해서 모든 암호화폐에 적용이 가능하지는 않다는 것이죠. 라이트닝 네트워크가 코드 기반이 같은 라이트코인, 도지코인, Z캐쉬등에 사용될수 있는 것처럼요.
참고 : 이더리움 기반의 ICO의 수가 압도적이였던 2017년 상반기. 지금은 다변화가 진행되는 중. 다변화속에서 오프체인에 대한 니즈는 함께 증가. 하지만 오프체인의 개발속도는 차이가 존재하고, 이러한 차이는 향후의 DAPP 개발에 있어서 플랫폼에 대한 쏠림을 만들어낼 가능성이 높음.
이러한 틀에서 볼때 이더리움 기반의 ICO가 많다는 점에서 라이덴 네트워크의 확장성이 비트코인 베이스의 라이트닝 네트워크 대비 높다는 점은 쉽게 예상할 수가 있겠죠. 이더리움의 라이덴 네트워크는 ERC-20 토큰을 이더리움 블록체인 외부에서 처리하는 프로토콜이니까요.
반대로 네오의 베이스인 트리니티의 경우에는 NEP-5 토큰에 적용되는 만큼 적용 점은 상대적으로 낮을 수 있습니다. (현재는 그렇다는 거구요.. 향후 NEO 베이스의 DAPP의 출현이 가속화된다면 모습은 달라질 수 있습니다.)
그렇다면 수많은 메인넷 암호화폐가 등장하고 ERC-20, NEP-5가 아닌 다른 방식의 토큰을 공급한다면 어떻게 될까요? 당연한 것이겠지만 DAPP의 확장에 있어서 용이성 차이로 인해 상위 플랫폼에 대한 쏠림은 가속화 될 수 있습니다. 현재로서 넓은 커버리지, 다양한 노드 방식보다 중요한 것은 확장성이니까요. 그렇기에 이더리움의 라이덴 네트워크를 카피한 네오 베이스의 트리니티가 급히 등장한것은 아닐까 생각합니다.
그 어떠한 DAPP들도 사용하는데 어려움이 있는 환경에서 자신들의 서비스를 제공하고 싶지는 않을 것입니다. 하루에 100만건의 전송이 이루어지는 전방시장을 블록체인화하고자 하는 목표를 가지고 있는데, 플랫폼 이 일간전송이 130만건을 한도로 보유하고 있다면 해당 메인넷을 사용할 수가 없는 것과 같습니다.
결제채널 방식을 이해하기 쉽게 표현하면 어떻게 될까요?
결제 채널방식을 설명하는 것은 기술적으로는 어렵지만, 단순하게 개념화를 통해서 이해하는것은 어렵지 않습니다. 이미 참새님이나 다른분들이 스팀잇에 수많은 글들을 통해서 스테이트 채널방식의 구동에 대해서 쉽게 이야기를 해주신 것도 있구요. 이러한 채널 방식의 결제에 대해서 저희는 앞서 1부에서 이야기한 연장선(암호화폐 = 패총의 방식)에서 아주 간단하게 이해를 해보려고 합니다.
다만 이전에 채널 방식의 결제에 대해서 간략하게만 알아보겠습니다. 만약 난 기술적인 것은 하나도 몰라도 괜찮아! 그냥 편하게 이해만하겠어! 하시는 분들은 그냥 바로 아래로 쭈욱 내리셔서 결론만을 보셔도 무방합니다.
결제채널방식에 대한 이해
블록체인의 기술에 대한 이해에 있어서 사실상 백서만큼 확실한 것은 없습니다. 만약 백서에서 해당 암호화폐가 플랫폼을 목표로하는데 컨센서스 알고리즘(POW, POS, MPOS, DPOS etc..)에 대한 기술적인 이야기가 전혀 없다면, 그리고 특정 업종에 대한 블록체인화를 목표로 하는 Dapp이 전방시장에 대한 전망이 없다면 흔히 말하는 Scam(사기)이라고 봐도 무방할 것입니다.
참고 : 블록의 바디에는 전송만이 기입되는 것이 아님을 우리는 알고 있음.
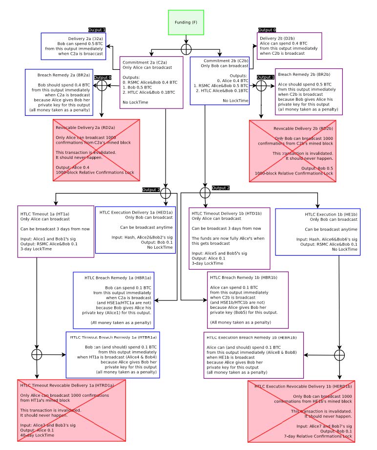
여기서 우리는 결제 채널에 대해서 이해하기 위해서 라이트닝 네트워크의 White Paper를 살펴볼 예정입니다. (라이덴네트워크의 경우에는 백서의 내용이 너무 컴팩트해서 이해하기가 오히려 어려움이 존재합니다) 채널 방식에서 결제의 개시와 종결은 다음과 같이 진행됩니다. 물론 여기서 논의하는 거래에는 단순한 코인 간의 이동 뿐만아니라 데이터의 기입까지도 포함됩니다. 도요타가 차량주행에서 라이트닝 네트워크방식의 응용 고려하고 있다는 점에서 본다면 말이죠.
1. 거래의 시작시점에서 On-Chain 형성
- 형성 시점에서 온체인의 노드에 브로드 캐스트. 이후의 전송에 대한 부분은 유저의 개별 노드에 저장
- 브로드 캐스트 시점에서 예치금을 설정, 해당 금액은 오프체인에서의 Trust를 담보

2. 서로간의 양방 거래 지불 채널 오픈
- 언제라도 계약을 통해서 거래의 종결에 대한 온체인상의 브로드 캐스트가 가능
- 이중 지불에 대한 문제는 상충되는 선택지를 통해서 해결
- HTLC(거래채널 네트워크 = Hashed Timelock Contract) 기반
HTLC는 Hashlock + Timelock의 합성으로 타임 락의 경우에는 오프체인에서 거래되는 특성상 거래를 진행 또는 취소할 수 있는 조건을 제공, 해시락은 해시 작업을 기반으로 거래의 확정을 가능케 함. ( 백서의 내용을 토대로 본다면 R이라는 특정값을 해시한 H값을 오프체인에서의 거래시에 제시하고, 이후 거래의 종결 시점에서 참여자가 서로에게 R값을 제시하게 됨에 따라서 거래는 마무리. )
참고: 엑스표시의 경우에는 잘못된 정보를 온체인상에 브로드 캐스트 했을시 예치금을 몰수 당하는 경우의 수.(X표가 되어있는 박스와 연결되는 Brench remedy 참고) 예치금의 몰수에 대한 선택지의 존재는 참여자들의 선량한 선택을 강제. Trust를 위한 금액의 예치가 채널 결제 단위에서의 Trustless를 만들어내는 구조. 잘못된 정보가 브로드 캐스트 되면 여기서 타임 락(Time lock)을 통해 거래를 취소 할 수 있게 됨.
3. 오프 체인 상에서의 거래
- 멀티시그 베이스의 거래로 내가 보냈다는 나만의 서명을 넣고 전송을 기입
여기서 멀티시그라 함은 거래의 확정에 있어서 한개의 서명이 아닌 다중 서명이 필요
- 멀티시그 베이스의 거래가 오프체인상에서 이루어지므로 전송은 브로드캐스트 되지 않고 오프체인에 기입
- 이러한 거래가 오프체인 상에서 수 없이 이루어 질 경우 결과적으로는 Almost zero-fee
- 낮은 금액의 전송에 있어서도 부담이 없어지므로 마이크로 트랜잭션(소액결제)에 이용이 가능해 지는 부분
4. 채널 클로징
- 오프체인에서 이루어진 거래를 합산하여 온체인 상에 브로드캐스트
- 오프체인에서의 거래를 기반으로 예치금 반환
결국 온체인 상에서의 거래는 총 2번, 오프체인상에서의 거래는 수 없이 많이 이루어지는 구조를 가지게 됩니다.
결제 채널방식의 개념화
백서의 내용은 너무나도 어렵지만 결제 채널이라는 방식을 간단하게 표현하는 것은 가능합니다. 물론 이중지불이나, HTLC(해시 타임락 계약)같은 개념을 고려하지 않는다면 말입니다. 단순하게 표현 할 수 있는 State Channel의 개념화는 이전에 설명했던 부락같은 개념으로 보자면 부락의 밑에 있는 지하경제(딱히 쉽게 표현할 만한 단어가 요정도군요...)와 같은 개념입니다.
기존의 온체인에서의 거래가 집이 있는 사용자들만의 거래였다면, State Channel 기반의 오프체인 거래는 집을 빌릴 돈이 없어도 사용 할 수 있는 패총이 있는 사람들이 모여있는 하나의 작은 경제 단위와 같습니다. 집이 없어서 유지비가 없는 만큼 거래의 자율성이 보장되는(Almost zero-fee), 다만 경제 그룹의 탄생과 소멸에서 온체인(부락)에서의 정산은 필수적입니다. 여기서 정산이라 함은 오프체인상에서의 수많은 거래 이후의 참여자들의 잔고를 온체인상에 기입함을 의미합니다.
결국 온체인 상에서의 내용의 기입(전송)은 State Channel 기반의 전송 프로세스상에서 단 2번만 이루어지게 됩니다. 초기 채널 개설 시점, 그리고 채널을 닫는 시점에서의 정산이 바로 그것입니다. 결제 채널 방식에서 아주 낮은 비용, 또는 거의 무료에 가까운 비용에서 거래가 가능하다고 우리는 알고 있지만, 실제로 온체인의 블록체인 상에 거래를 기입하는 2번의 순간에는 비용이 지출되게 됩니다. 싸고, 빠르지만. 익히알고 있는 것과 같이 무료에 가까운 비용은 아닙니다.
어차피 비용은 나가게 됩니다. 이 비용을 얼마나 많은 전송으로 나눠주어 전송당 fee가 효율화되는지가 핵심이겠지요. 사실 저는 이러한 채널 결제에 대해서 초기의 도입 속도와 효용에 대해서는 의문이 있습니다. 참여자가 제한적인 초기 시장에서 1:1 채널 거래기반으로 얼마나 많은 전송이 이루어질까요? 스타벅스와 제가 오프체인의 결제 채널을 오픈했다고 가정해보겠습니다.
1. 제가(커피를 사고자하는 사람이) 일정한 비트코인을 오프체인 상에 예치합니다. 거래 상대방은 스타벅스입니다. 예치하는 과정에서 온체인 상에서의 전송비용이 발생합니다.
2. 커피를 결제하기 위해 오프체인상에서 거래를 진행합니다. 빠른 전송으로 인해서 커피를 파는 스타벅스 입장에서는 결제의 편이성이 확보됩니다. 커피를 구매하는 저 또한 낮은 비용을 기반으로하는 전송을 통해 잠깐의 행복을 얻습니다.
3. 커피를 수 없이 먹지 않는 다면 스타벅스와의 거래는 단 1건의 거래로 종결되고, 잔고내역이 온체인에 기록됩니다. 채널의 종결에서 전송비용이 추가로 발생합니다.
이러한 거래가 과연 싼 것일까요? 저는 잘 모르겠습니다. 향후 채널 방식이 다수 : 다수의 방식으로 거의 상시 오픈되어 있는 환경이 아니라면 말입니다.
참고 : the4thwave, 이렇게 수많은 거래에서 나가는 비용들을...
참고 : the4thwave, 이렇게 한번으로 줄일 수 있다면?
이론상으로 오프체인 상에서 무한에 가까운 수많은 거래가 이루어지고 수 많은 거래가 기입되게 된다면 제로에 가까운 낮은 비용이 될 수는 있습니다. 다만 아직까진 높은 전송량을 수반하는 거래 자체가 존재하지 않습니다. 물론 장차 P2P기반의 결제 시스템의 도입이 아니라 M2M(기계와 기계) 비지니스의 확대와 IOT의 접목이 진행된다면 실시간으로 이루어지는 수많은 전송을 기반으로 유지비용은 거의 제로에 수렴할 수도 있을 것으로 기대됩니다.
결제 채널 방식의 문제점
참고 : 라이트닝 네트워크를 통한 첫 실물 거래. AR300M
채널결제 방식에 있어서 상용화 단계의 지속적인 지연은 시장 참여자들의 신뢰를 낮추는 부분입니다. 이더리움 기반의 채널 결제 방식인 라이덴 네트워크의 경우에는 이미 1년이라는 시간이 넘게 지연되었습니다.(2017년 상반기의 메인넷 일정은 어디로 사라졌는지) 다만 최근에 라이트닝 네트워크 기반으로 실물 결제가 처음으로 이루어졌다는 점을 볼 때, 2018년은 그 어느때보다 State Channel 방식을 통해 전송의 바틀넥이 해소될 여지가 크다고 보여집니다.
그렇다면 2018년에는 채널방식의 결제 도입으로 시장이 큰 폭으로 커질 수있을까요? 개인적으로는 당장에 큰 폭으로 커지기 어려운 2가지의 문제점이 존재한다고 판단합니다.
첫 번째는 채널의 개설을 위한 자산의 예치입니다.
앞서 결제채널 방식의 이해부분에서 정리한 것과 같이 오프체인 상에서의 채널결제방식에서 신뢰를 위한 자산의 예치가 필수적입니다. 만약에 개인의 채널의 수가 많아 진다면... 당연히 예치되는 자산의 규모 또한 커지겠지요. 반대로 자산의 규모가 작아진다면 채널별로 예치되는 자산의 규모가 작아질테니 채널내에서의 자유로운 거래의 규모도 이에 따라서 감소하게 됩니다. 신뢰를 위한 예치 금액이 락업이 되는 구조이기에, 암호화폐를 통한 다양한 결제를 하려 하는 사람의 경우에는 역설적인 어려움에 봉착하게 됩니다.
돈을 뽑으러 갔는데 예상보다 많은 금액을 락업시켜 얼마 빼서 쓰지도 못하는 경우라던지, 여러 군데에서 다양한 음식을 먹기 위해서 지불 채널을 여러개를 열어 놨더니 가게당 락업 금액이 애매해져서 먹고자 하는 음식에 대한 결제를 못하는 경우가 생겨날 수도 있다는 것이죠. 여기서 이더리움의 라이덴은 라이트닝 네트워크와는 조금은 다른 구조를 가져가게 됩니다. 분배되지 않은 개발자 물량의 일부분을 예치할 경우, 예치금액에 대한 문제점을 어느정도 해결 할 수 있는 것으로 기대가 되기 때문입니다.
두 번째는 멀티홉 구조에서 발생하는 비용입니다.
금액의 예치적인 문제를 조금더 확장시켜 생각한다면, 비용적인 문제까지 발생하게 된다는 것까지 확인 할 수있습니다. 1:1, 1:다수의 거래가 아닌 여러 경로를 기반으로하는 멀티홉 방식의 채널 결제을 가정해보겠습니다. 멀티홉의 경로에 위치하고 있는 노드들이 무료로 거래를 도와줄 유인은 존재하지 않습니다. 노드가 거래를 도와주게 될 시에는 예치 자산의 특성 상 채널의 종료시점까지 자산이 묶여 버리기 때문입니다. 모든 거래 내역을 온체인 상에 브로드캐스트하는 비용보다는 낮겠지만, 합리적인 수준의 비용을 부과하는 것은 당연합니다.
멀티 홉 방식까지 넘어가게 될 경우에는 오프체인에서의 개별 거래 단위도 더 이상 Almost zero-fee가 아니게 됩니다. 누군가가 자신이 가지고 있는 암호화폐를 예치 자산으로 기꺼이 무료로 넣지 않는 이상 말입니다. 향후 이러한 문제점을 어떻게 해결해 나갈지는 계속해서 이야기가 나올것으로 보입니다.
굉장히 복잡한데... 이렇게까지 복잡한 것을 하는 이유는 뭘까? 그냥 빅블록, 또는 온체인상에서의 포크를 통해서 해결하면되는것 아닌가?
참고 : Bitfury 보고서. 블록사이즈가 늘어났을때, 블록 당 전송량만 늘어나는것이 아니다.
온체인을 수정하는 것 자체가 실질적인 에코시스템의 첼린지 요소 입니다. 온체인 상에서의 변화가 얼마나 큰 도전인지는 우리가 아는 천재 개발자인 비탈릭의 모습을 보더라도 알 수 있습니다. POW방식에서 POS으로 전환하는 메트로폴리스의 시작인 비잔티움 하드포크 완료 이후 비탈릭은 자축하는 작은 파티를 벌였죠.
참고 : 비잔티움의 성공과 비탈릭의 축배. 블록체인의 변화가 쉬웠다면 이런 모습을 볼 수 있었을까.
비트코인도 마찬가지입니다. 빅블록을 가는 것 자체가 도전입니다. 수많은 세월 동안 끌어왔던 에코시스템을 해칠 가능성이 조금이라도 있을 경우 개발자 입장에서도, 그리고 채굴자와 사용자 입장에서도 부담이 될 수 밖에 없는 요인입니다. 대부분의 시장 참여자들은 온체인의 변화가 쉽지 않은만큼 기존의 구조를 유지하고 싶어합니다. 변화에 대한 대응은 해야하지만, 온체인의 변화 한계로 인해 오프체인에 대한 고민을 하는 이유는 여기에 있습니다.
결론적으로 비트코인으로 부터 시작된 온체인의 성장은, 결국 오프체인의 성장으로 연결될 수 밖에 없는 구조입니다. 블록체인이라는 기술의 인지는 사용의 증가로 연결될 수 밖에 없고, 선호도가 존재하는 온체인은(시간을 통해 쌓은 에코시스템이 존재하는) 이러한 사용의 증가에 있어서의 근본적인 해결책을 제시하기가 어렵기 때문이죠. 다만 앞서 이야기한 것과 같이 오프체인 또한 다양한 문제점이 존재하고 있기에, 향후에도 지속적으로 발전되어야지만 사용될 수 있을 것입니다.
참고 : 스케일링을 위한 해결책은 이더리움만해도 너무나도 다양.
이번편에서 이야기한 State Channel방식은 온체인에서의 변화없이, 오프체인을 통한 스케일링 이슈의 해소를 하기 위한 대표적인 방법입니다. 물론 이더리움의 경우에는 캐스퍼 이후의 샤딩(온체인), 그리고 사이드체인격인 플라즈마를 통한 Dapp의 처리속도 강화와 같은 부분 또한 앞으로 기대해볼 수 있습니다. 결국 장기적인 스케일링의 방향성은 베이스 레이어의 발전과 더불어 레이어의 레벨적인 발전에 근간하게 될 것입니다.
다음편에서는 비트코인과 이더리움의 베이스 레이어 상에서의 도전인 빅블록과 샤딩, 3부에서는 플라즈마, 4부부터는 체인의 특성을 유지한체 연결짓는 인터체인에 대해서 논의할 예정입니다. 분할 되어있던 다양한 특성이 한데 모여 하나의 목표를 향해 달려 나갈 것으로 기대되는 만큼, 개인적으로는 인터체인에 대한 기대감이 상당히 높습니다. ICON이 ICO이후에 이토록 높은 수익률을 기록한 것은 시장의 기대에와 현실화의 속도에 대한 반영이 아닌가 생각합니다.(물론 ICON이나, COSMOS 등 어떠한 인터체인도 단기간내에 성과를 보일 것으로는 생각하지 않습니다.)
이전 편과는 다르게 기술적인 내용이 많을 수 밖에 없던 주제 인 듯합니다. 약간은 이해가 어렵더라도 자세히보고 이해하시면 바뀔수 없는 블록체인의 구조와, 구조에서 만들어지는 안정성을 온전히 보전한 상태에서 빠른 속도의 거래가 가능하다는 것이 어떻게 이루어지는지 아실 수 있으리라 생각합니다.
도움되셨다면 리스팀 부탁드립니다. 감사합니다.
References
1) Lighting network White Paper https://lightning.network/lightning-network-paper.pdf
Appendix
참고로 비트코인의 네트워크 가치 평가 모델은 아래와 같이 현재 진행되고 있습니다. 계속해서 도와주시는 Scvking님께 감사를... 네트워크 참여자들이 감내하기 어려운 수준의 높은 Fee는 가격 상승으로 이루어지지 않는 다는 것을 확인 할 수있었습니다. 현재는 API로 데이터를 가져오는 단계입니다.
참고 : 일간 데이터 기준. 파란선은 비트코인 시가총액, 주황색선은 Metcalfe Value
암호화폐 시장에 대한 합리적인 예측 - 1부
- 암호화폐란 무엇인가와 암호화폐의 가격예측에 있어서 키 인디케이터를 다뤘습니다.
암호화폐 시장에 대한 합리적인 예측 - 2부
- 암호화폐 가격 평가 모델인 네트워크평가모델에 대해서 다뤘으며 Metcalfe를 이용한 2017년 중반까지의 시장을 단기적으로 다뤘습니다.
암호화폐 시장에 대한 합리적인 예측 - 3부
- 일간한도 공식에 근거한 2017년 중반이후의 비트코인캐시의 등장시점의 가격의 변동을 해시레이트와 전송량의 변동을 통해서 이야기했습니다. 이외에 2017년 12월까지의 비트코인의 가격 상승과 전송량 기반의 Metcalfe의 문제점에 대해서 지적했습니다.
암호화폐 시장에 대한 합리적인 예측 - 4부
- 2017년 하반기부터 2018년 상반기까지의 암호화폐 시장의 전반적인 상승에 대해서 다루었고, 해당 시점에서의 전반적인 알트코인의 상승은 Metcalfe의 내재가치 대비 큰폭으로 이루어졌다는 것을 알아보았습니다.
암호화폐 시장에 대한 합리적인 예측 - 5부
- 비트코인을 주식시장의 디자인캐파에 비교하였고, 현재의 비트코인의 구조하에서는 2만달러가 한계점이 될 가능성이 높다는 점을 알아보았습니다.
암호화폐 시장에 대한 합리적인 예측 - 6부
- 생태계적인 측면에서 이더리움의 참여자들에 대한 균형이 비트코인 대비 뛰어나다는 점을 알아 보았습니다.
암호화폐 시장에 대한 합리적인 예측 - 7부
- 2017년 하반기의 이더리움의 낙수효과가 리플에 상대적으로 낮게 적용된 이유에 대해서 알아보았습니다.

















스스로 홍보하는 프로젝트에서 나왔습니다.
오늘도 좋은글 잘 읽었습니다.
오늘도 여러분들의 꾸준한 포스팅을 응원합니다.
좋은 분석 잘 봤어요.
감사합니다 ^^ 그냥 어려운 개념을 편하게 이해해보고자 작성해보고 있습니다
오늘도 좋은 정보 감사합니다~ 결국 오프체인쪽도 쉽지는 않은 거네요. 그래도 기대는 해봐야겠습니다.
온체인이든, 오프체인이든 기술의 개발과는 별개로 도입까지는 어려움이 여전히 남아있는듯합니다. 하지만 이러한 채널결제 방식보다 어려운 것이 샤딩과같은 온체인의 변화지요...ㅎ 플라즈마도 마찬가지구요. 2018년에는 암호화폐 전반적으로 재미있는 변화가 보이는 한해가 될듯합니다.
나중에 인터체인 이야기까지 봐주시면 연결시켜서 이해하시기가 좀더 쉬우실꺼에요. 항상 재미있게 봐주셔서 감사합니다.
내용은 어렵지만 대단하시다라는 생각이 드네요.ㅎ
1편부터 차근차근 봐주시면 이해하시기 쉬울꺼에요~!
좋은 내용 감사합니다. 안 그래도 스테이트 채널에 대해 궁금했었는데, 내용이 어려워 전부 이해하지는 못했지만 큰 틀은 잡을 수 있었네요.
명절 잘 보내세요^^
가독성이 떨어지는 단어들이 있어서 조금씩 수정하고 있습니다. 혹여나 수정되시기 전에 보셨다면 다시 한번 보시는걸 추천드려요!
넵 저도 한번에 이해가 안돼서 틈틈이 계속 읽어보고 있습니다 ㅎㅎ
신경 써 주셔서 감사합니다^^
가볍게 들어왔는데 무겁게 읽혀지는 글이네요 ㅎㅎ
다시 한번 찬찬히 읽으면서 음미해 봐야겠습니다 ^^
팔로우 하고 갑니다 ㅎ
새해복 많이 받으세여~~~
1부 부터 차근차근 봐보셔요! 찾아와주셔서 감사합니다 ^^
저희는 구로디지탈단지에 있는 IT회사인데 혹시 저희 회사에 오셔서 1-2시간 정도 아토믹 스왑에 대해서 서로 이야기를 나누는 시간을 가져 주실 수 있으시겠는지요? 강사료로는 100 스팀을 제공해 드리도록 하겠습니다. ^^ 감사합니다.
강사료를 받을만큼 대단한 지식은 있지 않아서... 편하게 이야기하는 자리라면 가능합니다 ^^ 카카오톡 아이디 xxxx으로 연락주세요(아이디 노출로 수정하였음)
승낙해 주셔서 감사합니다.. 그러면 카카오톡으로 연락 드리겠습니다.. ^^
라이팅 네트워크를 이해하는데 큰 도움이 되었습니다. 좋은 글 잘 보았습니다 ^^