Okcoin母公司财务数据曝光:去年营收4476万美元

in #okcoin8 years ago

Bianews 3月24日消息,巨人网络昨日发布公告,将转让所持Okcoin母公司欧凯联创和VIE离岸公司OKC 14%股份,作价2850万美元,以此计算,Okcoin估值2亿美元。

OKC注册于开曼群岛,通过VIE结构控制位于中国境内的欧凯联创;欧凯联创是OKcoin所在公司北京乐酷达网络科技有限公司的唯一股东。

欧凯联创的股权结构,以及OKC的财务数据随巨人网络公告被披露。

徐明星是欧凯联创大股东,占股78.92%。OKC 2017年营业收入4476.6万美元,净利润2658万美元。

工商资料显示,欧凯联创投资了12家公司,Okcoin是其中之一。

值得注意的是,股权的受让方Kalyana 为注册在 BVI 的有限责任公司,史玉柱在 Kalyana 担任董事职务;

另一受让方“生活通”是巨人网络公司实际控制人史玉柱所控制的公司,构成关联交易。

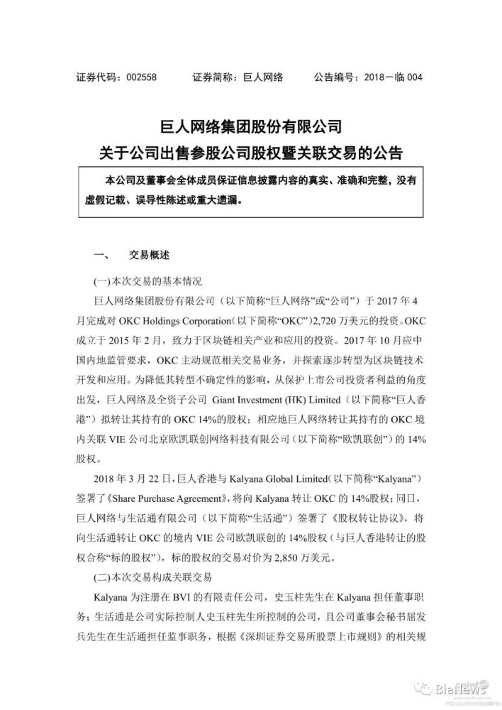
巨人网络称,于2017年4月完成对OKC Holdings Corporation(以下简称“OKC”)2,720万美元的投资。

OKC成立于 2015 年 2 月,致力于区块链相关产业和应用的投资。2017年10月应中国内地监管要求,OKC主动规范相关交易业务,并探索逐步转型为区块链技术开发和应用。

为降低其转型不确定性的影响,从保护上市公司投资者利益的角度出发,巨人网络及全资子公司 Giant Investment (HK) Limited(以下简称“巨人香港”)拟转让其持有的OKC 14%的股权;相应地巨人网络转让其持有的OKC境内关联VIE公司北京欧凯联创网络科技有限公司(以下简称“欧凯联创”)的14%股权。

以下是公告全文:
Foo
Foo
Foo
Foo
Foo
Foo
Foo
Foo
Foo
Foo

Sort:  

收藏

Congratulations @wuqing! You received a personal award!

Happy Birthday! - You are on the Steem blockchain for 1 year!

Click here to view your Board

Vote for @Steemitboard as a witness and get one more award and increased upvotes!

Congratulations @wuqing! You received a personal award!

Happy Steem Birthday! - You are on the Steem blockchain for 2 years!

You can view your badges on your Steem Board and compare to others on the Steem Ranking

Do not miss the last post from @steemitboard:

Downvote challenge - Add up to 3 funny badges to your board
Vote for @Steemitboard as a witness to get one more award and increased upvotes!

Coin Marketplace

STEEM 0.06
TRX 0.32
JST 0.059
BTC 67448.95
ETH 2060.56
USDT 1.00
SBD 0.50