我在《CO-CO!》編輯部的日子(三) 動畫介紹(續)以及電影專欄
上一篇我在《CO-CO!》編輯部的日子(二)最後提到,將會貼出當年我在《CO-CO!》製作的稿件,內容是關於十年前熱爆宅界的動畫,想不到真的有人會猜呢(可惜猜錯了)。不賣關子了,現在開估吧,這套作品,就是我自己也相當喜歡的《爆笑管家》(台譯旋風管家)!
但《CO-CO!》讀者並非宅人,自然不能用太宅的角度去寫。但這套動畫最吸引的,偏偏是種種宅梗啊,所以撰寫介紹時頗為苦惱。Anyway,這次的重點不是內容,而是想以這一頁為例,詳細告訴大家《CO-CO!》稿件的製作流程。
首先,我要在Windows的記事本,建立一個txt檔,在裡面寫上《CO-CO!》期數,專欄的名字,頁數,色彩設定等資料,方便Artist跟進,不會搞錯其他稿件。
然後寫上稿件應該出現的大標題,文字簡介,及圖片下的caption,並在文字上標註不同的tag(TIT、INTRO、CAP、TXT、DATA等等),並在tag後加上數字。寫好後連同代理商提供的圖片,一拼放到內聯網的share folder內。
準備文字時,同時要把自己腦中構思的layout,畫在「版樣紙」之上,這樣artist才能知道文字和圖片要如何排位。

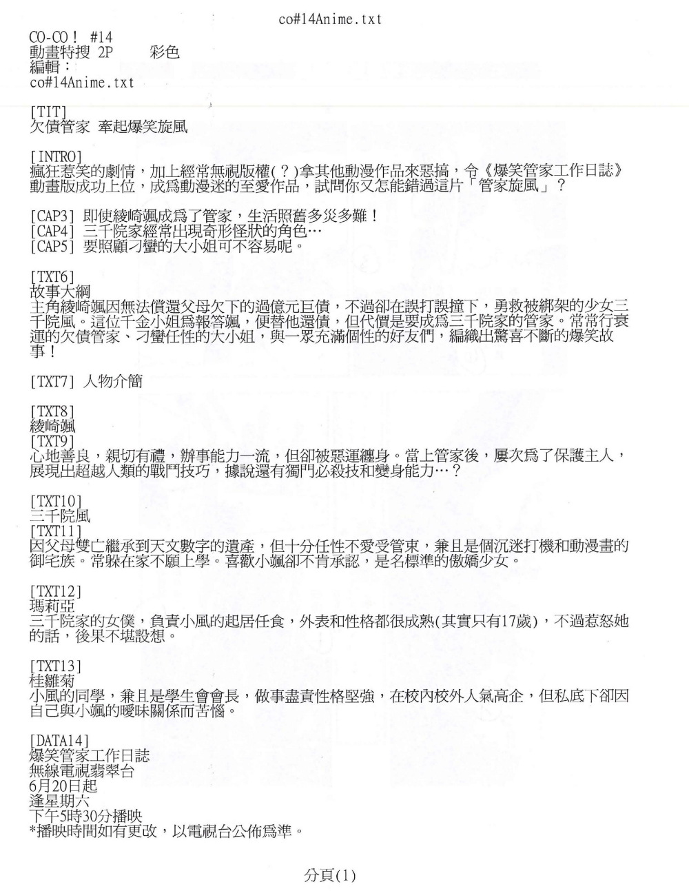
這就是《CO-CO!》的版樣紙,右邊是《爆笑管家》稿件的layout
編輯就是靠著這張紙跟artist溝通。上面用藍色鉛筆,畫著圖片的擺放位置。裡面的紅色英文字母,例如A,就是對應A.jpg這張圖片,當然我要事先改好圖片的file名。
圖片下面的CAP代表caption細字,TXT就是普通內文文字,TIT是大標題。artist一看這些tag,就能分辦哪些字應放在哪處,不易搞亂。另外有沒有發現,tag後面都有一個Z字樣?Z除了用來說明字框應佔空間外,還用來表示字體是直排或橫排,例如INTRO2就是直排。
artist拿到版樣紙後,就會製作出初稿(見下圖)。細心看的話,會發現文字、圖片的擺位,會跟我原先在版樣紙的設計大有差別。這其實很正常,因為artist在砌稿時,可能覺得原本的擺位未夠理想,便會自動進行調節。

這是初稿(6月4日16:44),編輯要把改正的指示,直接寫在上面。
在我收到初稿後,就要把需修訂的地方,直接寫在初稿上面。有時重看稿件後,發覺寫得不夠好,或有錯漏字/標點,就要修正文字。artist也許有出錯的地方,例如桂雛菊這個名字就漏了包白邊,就要提醒artist執好。不過這份初稿有一大問題,就是漏了作品的日文名,於是要artist補回,並把播放資訊調到其他地方。


這是第二稿(6月5日12:05),之前的錯誤已修正過來,但還有最重要的copyright要處理。
第二稿修正了之前指出的問題,但這時才發現artist漏了copyright未加上去,於是要artist再作些微調動。
看一遍第三稿,沒問題的話,就會當作是完成的稿件,可將稿件的jpg圖,email給代理商審批了。通過審批後,就可以安排出菲林膠片,我會再看一遍,然後便連同其他膠片,送到印刷廠印成「藍紙」。藍紙送來編輯部,我們編輯部會再校對一次,最終確認沒問題,才會開機印書。
大家由此可以見到,一個小小專欄,其實都要經過編輯翻來覆去,無數次的校對後,才有機會見街。以後大家買專門雜誌,覺得貴的話,不妨想想背後編輯付出的心血,也許就會覺得值了。
接下來就要談談《CO-CO!》的電影介紹,這可算是最輕鬆的工作之一了。因為要介紹的多數未上映,若不是《荒失失奇兵》、《冰河世紀》那類系列作,很難從其他渠道得知進一步資訊,惟有靠電影公司提供的膳稿。只要修改一下劇情大綱,再揀幾張劇照,一篇電影稿件便完成了。
並非所有在本地播放的電影,《CO-CO!》都可以隨意介紹,一定要等電影發行商把資料寄給編輯部,才能夠刊載。但收到資料也不一定會做推介,有時也要看版位或電影主題是否適合。不過有贈票的話,編集長當然會優先作處理,就算要調動版位也在所不惜。
可能電影發行商都知道《CO-CO!》是給小學生看,要我們介紹的多是動畫電影,間中會有一些合家歡的真人荷里活電影。不過總會有例外,記得有次發行商想我們介紹某套港產片(忘了名字),也應承了會送贈票,可是電影分級還未出,編集長擔心到時分類為IIB的話會很尷尬,結果最後拒絕了委託。
《CO-CO!》的電影介紹專欄,應該造福了不少喜歡看電影的小讀者,因為贈票數量多,有時比起玩具更易抽中。加上中獎後,贈票會寄到家中,不用千里迢迢搭地鐵到柴灣(即我們的office)拿禮物呢。
可能大家覺得,要看電影預告或動畫簡介,上網隨便找找就有了,何必買書看編輯推介?但在十多年前,智能電話還未普及,互聯網跟兒童仍有點距離,《CO-CO!》就充當著讀者與電視/電影媒體之間的重要橋樑。我相信全靠這些介紹專欄的存在,他們才能更容易揀到合自己口味的作品吧。






Great post. It doesn't seem like you are getting the likes it deserves though. Have you checked out the upvote communities? You should check out steemengine. or steemfollower.com.
Congratulations @veryotaku! You have completed the following achievement on the Steem blockchain and have been rewarded with new badge(s) :
You can view your badges on your Steem Board and compare to others on the Steem Ranking
If you no longer want to receive notifications, reply to this comment with the word
STOPVote for @Steemitboard as a witness to get one more award and increased upvotes!