ChopChop3D Slicer BETA forthcoming update
Hi guys !
Long time I did not write something on the Slicer, there are several changes :
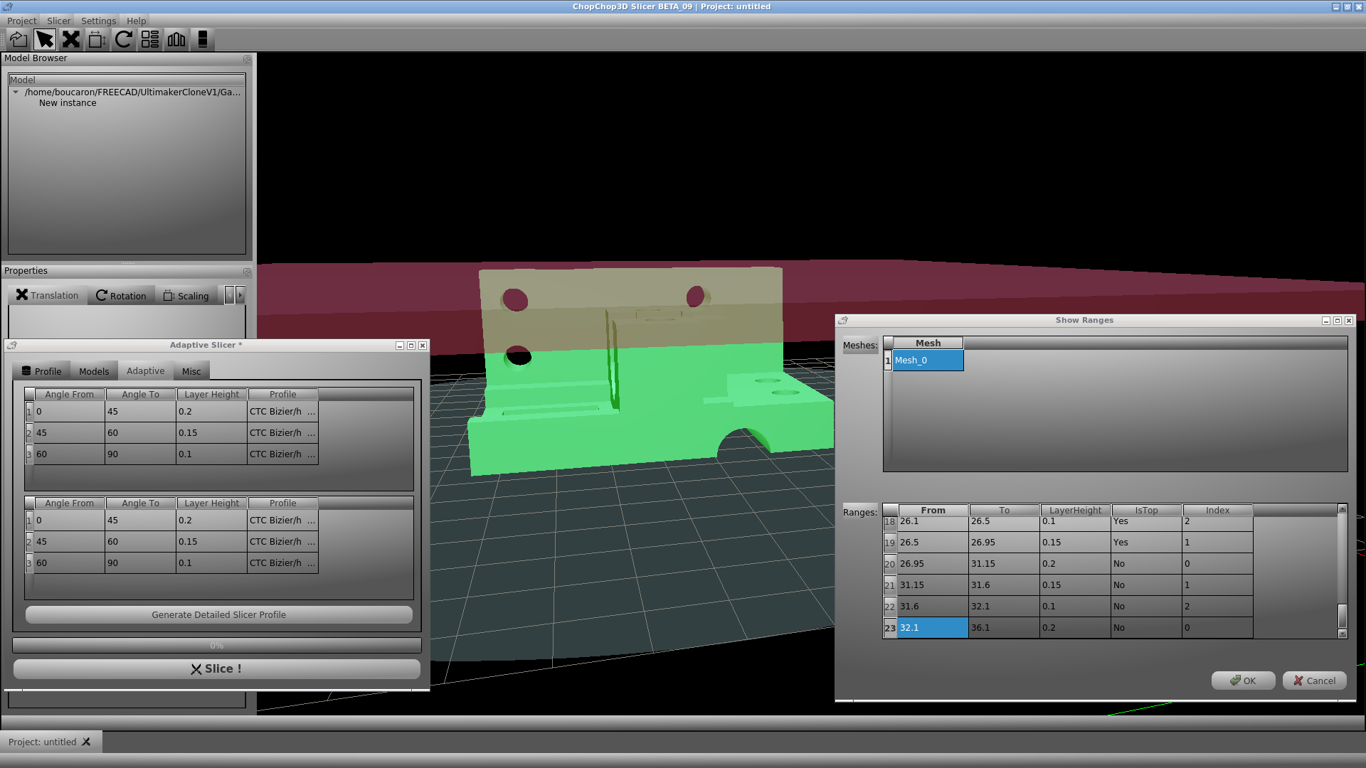
- Adaptive slicing aka Variable Layer Height: the main difference is that you can customize it reusing profiles that you setup.
- New Camera settings : you can switch quickly from an Orbital mode to Free Look mode, this is very helpful to inspect quickly a model, edit/check supports...
- Settings to set the sensitivity for the mouse and the keyboard
- Improved visualization for Supports surfaces
- New Gizmos for Scale, Rotate, Translate
- Revised Combined Gizmo
- OBJ file support
- Custom Mesh+Material for the Bed
- Bunch of bug fixes
Follows a few screenshots
Improved visualization for Supports surfaces

Settings to set the sensitivity for the mouse and the keyboard

Custom Mesh+Material for the Bed

There are more stuff to come ^^
Happy 3d printing !



Congratulations @boucaron! You received a personal award!
You can view your badges on your Steem Board and compare to others on the Steem Ranking
Do not miss the last post from @steemitboard:
Vote for @Steemitboard as a witness to get one more award and increased upvotes!