Meet “Kleros”: The Reliable Internet Justice System

Dispute Resolution System Needs To Be Trustworthy, But It Also Needs To Be Cost Effective and Time Saving
In a global world of today, experiencing an accelerated pace of globalization and digitization, linked by the internet, transactions for products and services are conducted between people across jurisdictional boundaries.
Nowadays, a product uploaded to Amazon by a vendor from far away Africa can be paid for by a buyer in North America. Another case could be a graphic designer from India offering a service to a client in United Kingdom. Naturally, disputes are part of interactions and will definitely arise; hence there arises the need for a resolution system.
The three major expectation of users from a dispute resolution system will include the following:
1. Trustworthiness (Reliability):
The reason dispute parties went to court to resolve their differences was mainly because they expect the system to treat their matter with transparency and fairness. In simple terms, they expect to get Justice from the courts. Meaning that the judgment should be true. Any system that will serve as a substitute to the conventional system must also guarantee trustworthiness. It must prove to adopt methods that are transparent and give the best possible judgment.
2. Cost Effectiveness:
The conventional courts resolution system would require the parties to hire lawyers and pay relevant fees. This is expensive in cases where the cost of arbitration is not justifiable when compared to the contested amounts. A dispute resolution system that will save cost provides a solution to costs.
3. Time Saving:
It would take longer time to get a judgment from a court. And sometimes, the amount of time expected to be spent could also vary due to unforeseen circumstances. But with Smart Dispute Resolution Systems, the amount of time for getting a judgment can be fixed.
HOW KLEROS WORKS ; EXPLAINATION WITH USE CASE EXAMPLES
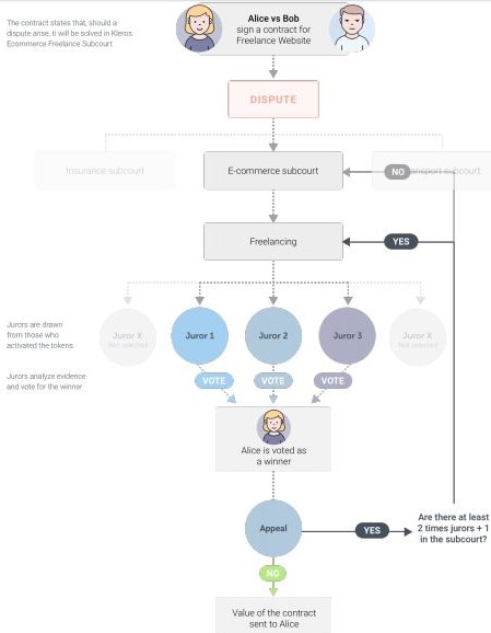
“Alice is an entrepreneur based in France. She hires Bob, a programmer from Guatemala, on a P2P freelancing platform to build a new website for her company. After they agree on a price, terms and conditions, Bob gets to work. A couple of weeks later, he delivers the product. But Alice is not satisfied. She argues that the quality of Bob's work is considerably lower than expected. Bob replies that he did exactly what was in the agreement. Alice is frustrated. She cannot hire a lawyer for a claim of just a couple hundred dollars with someone who is halfway around the world.
What if the contract had a clause stating that, should a dispute arise, it would be solved by a Kleros court? Kleros is a decentralized application built on Ethereum. After Bob stops answering her email, Alice taps a button that says “Send to Kleros" and fills a simple form explaining her claim.
Thousands of miles away, in Nairobi, Chief is a software developer. In his “dead time" on the bus commuting to his job, he is checking Kleros website to find some arbitration work. He makes a couple thousand dollars a year on the side of his primary job by serving as a juror in software development disputes between freelancers and their clients. He usually rules cases in the Website Quality subcourt.
This court requires skills in html, javascript and web design to solve disputes between freelancers and their customers. Chief deposits 2 pinakion, the token used by Kleros to select jurors for disputes. The more tokens he deposits, the more likely is that he will be selected as juror. About an hour later, an email hits Chief's inbox: “You have been selected as a juror on a website quality dispute. Download the evidence here. You have three days to submit your decision". Similar email are received by Benito, a programmer from Cusco and Alexandru, from Romania, who had also activated their pinakion for the dispute. They were selected randomly from a pool of almost 3,000 candidates. They will never know each other, but they will collaborate to settle the dispute between Alice and Bob. On the bus back home, Chief analyzes the evidence and votes who is right.
Two days later, after the three juries have voted, Alice and Bob receive an email: “The jury has ruled for Alice. The website was not delivered in accordance to the terms and conditions agreed by the parties. A smart contract has transferred the money to Alice". Jurors are rewarded for their work and the case is closed. “
Here is what Kleros is bringing to the scene
What is Kleros, and their smart solution to Dispute Resolution
Kleros is a decentralized system built on top of the Ethereum blockchain that serves as a flexible and robust third-party arbitrator for disputes in every kind of contracts, ranging from very simple contracts to very complex ones. It depends on game theoretic incentives to have Jurors rule cases correctly. With Kleros, judgments are ruled in a fast, inexpensive, reliable and decentralized way.
Features of The Kleros Project Which Make Kleros Outstanding:
1. Arbitrated Contracts:
Kleros as an opt-in court system serves as an arbitrator system to contracts. Contracts creators have to design a Kleros to serve as an arbitrator for their contracts.
They also have to choose the court that is specialized in the topic of their contract. For instance, according to the figure, for e-commerce international delivery services, they have to select international delivery court. The Kleros team is also developing a number of standard contracts using Kleros as a dispute resolution mechanism. This form of template or script will make it easier for parties to adopt a contract and foster their business.
Jurors are also presented with options from which they are to select. For our earlier example with Alice & Bob, the options could be:
- “Reimburse Alice": This transfers funds to Alice's address.
- “Give Bob one extra week to finish the website": This will block new disputes for one week and removes this option from further dispute.
- “Pay Bob": This option sends funds to Bob's address.
The Privacy of users are also protected. The users’ sensitive information are restricted from unsolicited access and limited to Jurors only who might need personal users data. When the contract is created, the creator submits hash (contract text; option list; salt) (where contract text is the plain English text of the contract, option list is the labels of the options which can be voted by jurors and salt is a random number to avoid the use of rainbow tables).
The contract creator sends the hash to each party using asymmetric encryption.
This way, parties can verify that the submitted hash corresponds to what was sent to them.
In case of a dispute, each party can reveal the hash to jurors who can verify that they correspond to the hash submitted. They can do so using asymmetric encryption such that only the jurors receive the text of the contract and of the options. All these steps are handled by the application users will run while using Kleros, stress free.
2. Drawing Jurors:
Kleros Gives Jurors The Economic advantage. Jurors are rewarded with arbitration fees to do their job. The Pinakion (PNK Token) is the currency for paying incentives in Kleros. Jurors are required to deposit PNK for a chance at being selected as Jurors. The probability of being selected is proportional to the amount of PNK deposited. The higher the PNK Deposit, the higher the Jurors chances of being selected.
Note: PNK Tokens protects the system. How?
Firstly, the use of PNK Token protects Kleros system from Sybil attacks. Malicious Jurors are kept away as the Jurors are not selected randomly and fraudulent Jurors don’t benefit by creating multiple addresses to increase their chances of being selected.
Secondly, pinakion token provides jurors the incentive to vote honestly by making incoherent jurors pay part of their deposit to coherent ones. A Juror is considered incoherent when his or her decision is different from the decisions of the majority of Jurors, and vice versa. These improve the trust of the system.
3. Votes:
Jurors are required to commit their vote (decision) to one option after assessing the evidences. Jurors are required to submit hash (vote, salt and address). The salt is a random number and address is an ethereum address, so that submissions are always presented different as no two persons can have the same ethereum address. This prevents malpractices. When the vote is over, they are required to reveal (vote, salt), and a Kleros smart contract verifies it. Then the contract is executed. The winning party is paid. Jurors who fail to reveal their vote are penalized.
Kleros lets any party able to show the commitment of a juror to Kleros before the vote is closed steal the PNK Tokens of this juror and invalidate the vote of this juror.
If a juror wants to reveal its vote to another party, it has two options:
- Reveal only its vote. The party won't have any proof that it effectively voted that way. The juror could lie about it and the other party has no way to verify.
- Reveal its vote and its commitment. The party would have the proof of its vote, but the party would also be able to steal the pinakions of this juror.
This scheme prevent jurors from revealing their votes trustlessly.
Jurors are also required to provide a justification for their vote. This way, the system is trustworthy.
4. Arbitration fees:
In order to reward Jurors, and prevent spammers and hackers, deposit of arbitration fees are required for participation in arbitration. Also, arbitration fees are required for any party who wishes to appeal a judgment. When an arbitration fee is not paid by one party, the system rules in favor of the party who complied with depositing the arbitration fee. According to the plan for the project, after the judgment is passed, the deposited arbitration fee is reimbursed to the winning party.
5. Appeals:
Kleros allows parties who are not satisfied with the ruling of the Jury to appeal even after a decision is made. The appealing party is required to pay arbitration fees. The Jurors payments for the previous ruling are withheld while they are incentivized for participating in the Appeal judgment. The arbitration fees exponentially increase, as appeals are made. These will encourage Jurors to pick interest in Appeals and keep unnecessary abuse of appeals by parties.
6. Incentive system:
Jurors rule decisions in order to collect arbitration fees. They earn incentives for ruling honestly as decisions are considered coherent when they correspond with decisions of the majority of the group of jurors.
The penalty for a Juror who fails to reveal one's vote is twice as large than the penalty for voting incoherently. This incentivizes jurors to always reveal their vote.
The figure above depicts Token redistribution after the vote with seven jurors. Tokens are redistributed from jurors who voted incoherently to jurors who voted coherently. Bob lost the dispute and pays the arbitration fees. The other deposits are refunded.
7. Attack resistance:
The attack resistance of Kleros is divided in two ways:
(i.) Preventing malicious attackers from buying half the tokens to be able to influence the outcomes. The value also increases as more purchases are made making it more difficult for bribery.
(ii.) Because parties have access to appeal, bribery will be enormously expensive and difficult, as the malicious attackers will have to continually bribe Jurors throughout all appeals up to the general court. Also, the system is built to promote and reward honesty; so many jurors will refuse the bribe for continuous gain from the system.
8. Court Arborescence:
Jurors are allowed to choose a subcourt. This encourages them to choose a subcourt of a field they are most skilled at. Each subcourt has some specific features regarding policies, session time, cost, number of drawn jury members and tokens activated. Each token holder can register in at most one subcourt of each court they have token activated.
9. Governance Mechanism:
In the future as Kleros gains more users and support, modifications will become necessary. These decisions will be left for voting by users. Members can be allowed to delegate their voting power for others to use for purpose of voting. When they voting power holders fail to vote, their voting powers are delegated to their delegates. The mechanism can be used to
1. Set Policies
2. Modify subcourts
3. Modify parameters in subcourts
4. Change one of the smart contracts Kleros rely on
USE CASES OF KLEROS: Promising Application Areas for Kleros
Below are areas where the Klores Project can be applied to advantage;
1. Arbitration:
A freelance platform for example, can leverage on Kleros as their dispute resolution manager between hirers and service providers across continents. With Kleros, hirers and freelancers will be confident to deal, having assurance of not running a loss.
2. Social Media:
It could be a challenge dealing with bad posts, wrong posts, scams and spams made in a decentralized social media platform. When these are considered to have broken terms and conditions, Kleros Jurors can rule honestly to deduct reputation points from the accused user and the offending account can be penalized.
3. Crowdfunding:
A project sponsored by crowdfunders can have funds escrowed. When service delivery standards are not met, a refund is initiated after ruling by Kleros Jurors.
4. Ecommerce:
A product purchased online does not meet the advertised standard. Kleros honestly rules in favour of the buyer and a smart contract returns the funds in escrow to the winning party.
5. Oracle:
An oracle bridges the gap between the real world and blockchain. Oracles allow smart contracts to use real world data in their outcomes.. A party (say a smart contract) asks a question. Everyone can give a deposit and submit an answer. If everyone gives the same answer, the answer is returned by the Oracle. If there are multiple answers, a Kleros dispute resolution procedure is effected. The Oracle returns the answer given by the dispute resolution process and parties who submit wrong answers lose their deposits which are given to honest submitters.
6. Insurance:
Dispute resolutions between an insurer and an insuree can be settled by ruling of Jurors after consideration of evidences to vet the qualification for claiming the deposited sum for insurance in escrow. If multiple parties are to benefit from the sum, Jurors can rule to decide the rationing of the sum amongst them.
7. Debates:
Jurors can be sampled to give their ruling on series of debate questions. This is a reliable way of fairly ascertaining correct candidates. Debates can now be run online and winners ascertained almost in real time. Debaters and participants can be sampled from cross continents.
8. Politics & Elections:
Political Party primaries and mock elections can be conducted using one of Kleros smart contracts. Results can be available in real time.
9. Statistics & Opinion Sampling:
Questionnaires can now be served online and people’s opinions can be compiled. This will serve a good purpose in decision making in corporations and government.
Other use cases include
10. Microtasking and
11. Curated lists
THE TOKEN (PINAKION TOKEN-PNK)
Pinakion protects the system from sybil attacks, while also providing jurors an incentive to vote honestly. Jurors are also required to deposit PNK tokens to be considered for selection. This will eliminate selection of inactive Jurors. Also, the probability of a Juror being selected is proportional to the amount of PNK tokens deposited.
TEAM
ADVISORS
PARTNERS
Summary
Kleros is building the Justice System for the internet age. But, they offer access to justice with cost effectiveness, time savings and trustworthiness with mechanisms they have adopted to keep the system attack and abuse resistant. This way, Kleros has afforded users a chance to get justice for disputes as they would expect from conventional courts; but this time with saving cost and time spent on arbitration. This concept will serve corporations, individuals and upcoming freelancers in fostering their businesses. The Kleros team plan of developing a number of standard smart contracts that will use Kleros as a dispute resolution mechanism is another good and helpful move (as stated in Page 3 of The WhitePaper ). This will encourage wider use of Kleros.
To learn more about the Kleros Project, feel free to visit the Kleros official website.
To learn more about the Project Plan, how it works and their future plans for the Kleros Project, please feel free to check their Kleros Project whitepaper.
To see informative videos about the Kleros project, you can find those here in their Official Youtube Channel, and don’t forget to subscribe.
The Kleros Project is Social. Do well to follow them on their social media accounts. They are available on Twitter, Facebook, LinkedIn , Medium, Telegram , Reddit. You can also engage on the Kleros Forum
You can send them an email via contact@kleros.io
Here is a short feature intro (video) they shared on youtube:
Would you have questions or comments about my post, please feel free to leave your queries as a comment to this post.
The above is my entry for the @originalworks writing contest for the Kleros Project.
kleros2018
Tweet: https://twitter.com/josephjoeit/status/1031912781270925312
klerostwitter

This post has been submitted for the @OriginalWorks Sponsored Writing Contest!
You can also follow @contestbot to be notified of future contests!
This is very cool and I hope that development continues on this. There are a few companies aiming to do similar things but with something like this, people may want local solutions making room for many companies in this space and its very needed.