道理都是相通的,写作 Vs 设计

in #writing8 years ago

 我对于写作和设计都略有通晓,某一天突然灵感爆发:为何不把它们放在一起横向对比一下呢?说不定能蹦出点什么东西出来。果不其然,我发现这两块知识竟然是可以互相迁移的,而且设身处地地发现了迁移的好处。

这就带着大家一起探索一下,如何运用方法论,将两个知识领域的知识放在一起互通有无。


Step 1、找到切入点:一个概念或提示

如:细节的处理


Step 2、提问:写作与设计关于细节都是怎么处理的?

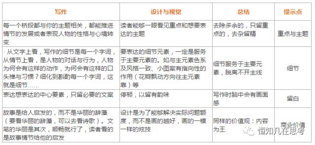
写作:

· 从文字上看,写作的细节是每一个字词,从情节上看,是人物的对话与行为,人物为何会有这样的动作,为何会有这样的口头禅与习惯?细化到斟酌每一个字词,这就是细节;

· 配角在情节主线没有提及的时间线中也在成长或有所改变;通过他偶尔出现时候的细节描写,这个人物就会立即丰富立体起来。

设计:

· 要表达的细节元素,一定是服务于主要元素的。如与主元素色系及风格一致、小图案有指向性的作用(花瓣飘动方向往主元素靠)等;


Step 3、总结与启发

细节服务于主要元素,脱离不开主线。

为了更加清晰明了,甚至还能做一个表格,举例如下:

提示点还可以有:角度、基调与气氛烘托、刻意练习、拆解、影像化叙事、灵感来源、节奏感、语言角度等。

你可以创建这样一个表格放在有道云或者印象笔记中,想到一些就补充进去,对于自己知识体系的搭建很有好处的。甚至可以是三个或更多知识模块的对比。


就好比,两个领域对于你来说是两条平行线,通过方法论和几个概念,你在平行线之间建立了联结,于是便可以互通有无,变成了梯子。最终,这个梯子便可以带你去到意想不到的地方。


我想说的是:

归根结底,很多做事的道理,都是相通的。


这边再给你举个例子:

写故事与造生物

内在的逻辑联系,靠你自己去放开大胆地想象。

如果你对某一件事物很了解,顺着它的思路走下去,运用联想的方法,便能在另外一个领域找到突破口。


邀你思考

除了在写作和设计上的运用,在你所处的专业领域或工作生活中,是否也能想到一些道理,从而给予你灵感呢?


 版权声明

本站文章均为原创本文首发于微信公共帐号:
恒知几在思考(微信号:hengzhijizaisikao)

配图若非署名原创,则来自于网络 

Sort:  

你好。昨天,你在 steem 的 cn 社区第一次发布文章。为了让更多的人读到新人的文章,你的文章被列入了中文区新人之家的“希望工程”,欢迎点击查看

新人之家欢迎你,这里有帮助新手了解 steem 的指南。请注意,新手最容易忽视的两点:1. 千万不要丢失你的密码;2.千万不要抄袭,非原创的文字、图片、视频资料请务必注明出处,否则可能会得到差评并列入黑名单。

欢迎参加之家举办的各种活动,并期待你在未来继续发布优质原创文章!

Hello. Yesterday you posted in CN category for the first time. Your post is listed in the Welcome Center for New Steemians. Welcome to CN community. Please do not forget your password. Do not plagiarise. Looking forward to more high-quality posts from you in the future!

Coin Marketplace

STEEM 0.06
TRX 0.32
JST 0.078
BTC 72181.91
ETH 2225.60
USDT 1.00
SBD 0.49