Time we changed the way we fight exploits.
As most get involved in cryptocurency , the word exploit is used daily and its pretty much de-sensitized to our ears. Why did we all let it get this bad?
Personally I think it was part of its normal growth. Huh? well, I am not stating it still is normal. So like anything new, it has its issues. Any tech that is viable to survive gets improved on and you can say improvements are seen with crypto-currencies; (screech) Halt, lets re-state that last part: most improvements on crypto are to make more value in quantifiable measurements, not quality.
side metaphorical story:
me: Hey joe, i'm going to that new bank!
Joe: the one that has give more assets but eventually you lose in exploits.
me: Yah man, no worries ill get out before it gets exploited. Want to join?
Joe: its okay, ill stick to my secure bank and keep my money.
Moral of the story: Lets stop thinking about greed and lets start working on keeping our assets safe. If I am stating this, then i need to do my part!
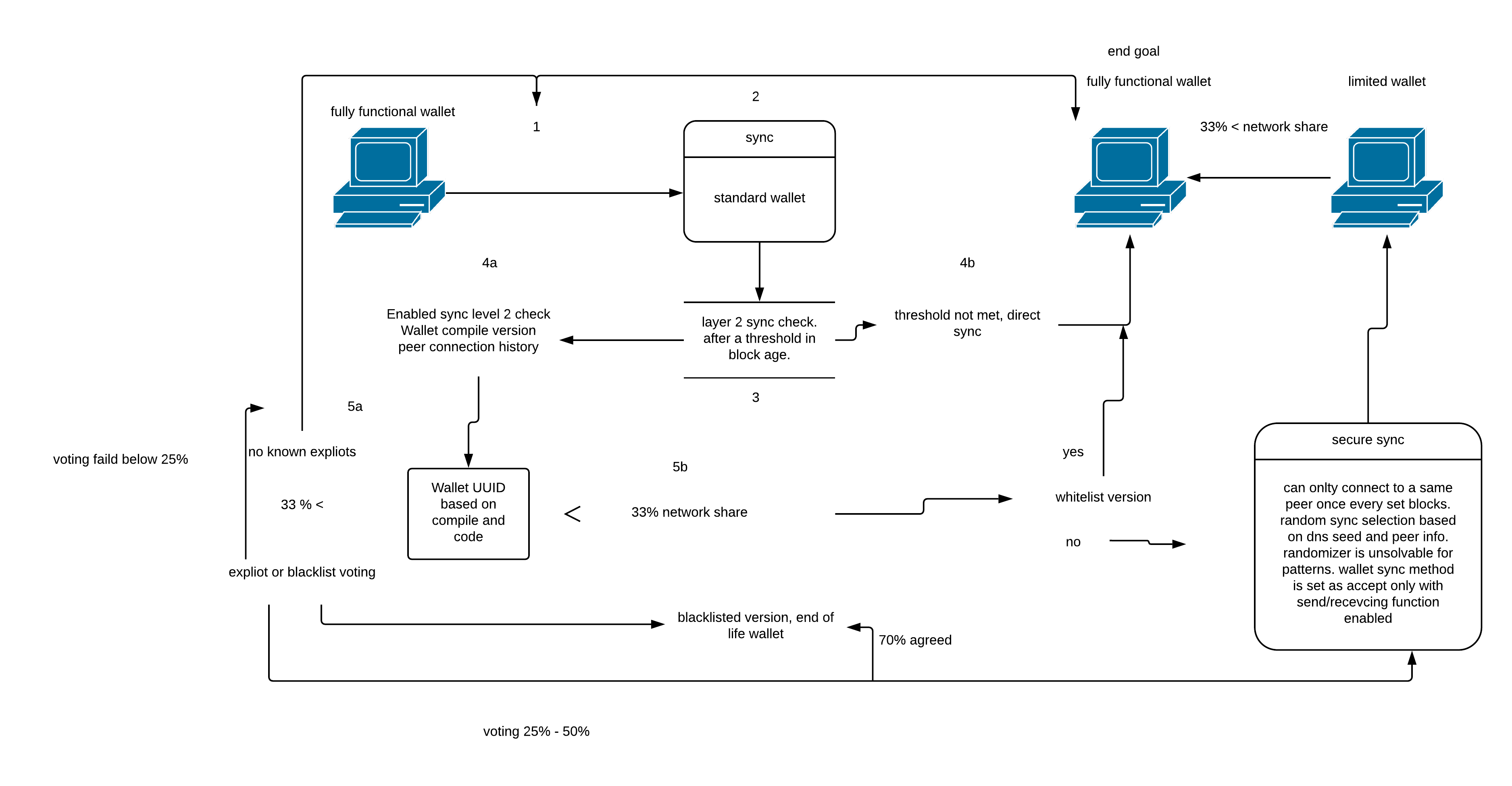
So I had an idea and its in process: Lets act like other applications and prevent exploits or coded exploits from communicating with other peers. (network level ).

Yes a diagram (for those that skim articles interest by images, then make a decision to read == Visual learners!!!)
The diagram is a rough, erratic and displays uncharted areas. It is doable and we have another layer that will incorporate into this as well. So i won't comment on the diagram yet, i'll wait to see if anyone has any input or changes with comments or pm's on discord. By doing this, It gives room for people that actually understand the workings of block chain to be heard.
Rest is for the body and physical mind. Our thoughts do they sleep? don't know. In that case, it's time for sleep.
Congratulations @xcgkal! You received a personal award!
You can view your badges on your Steem Board and compare to others on the Steem Ranking
Vote for @Steemitboard as a witness to get one more award and increased upvotes!